Suppr超能文献

粪便中丁酸盐和脱氧胆酸的浓度与肝病患者的死亡率相关。

Fecal Butyrate and Deoxycholic Acid Concentrations Correlate With Mortality in Patients With Liver Disease.

作者信息

Odenwald Matthew A, Ramaswamy Ramanujam, Lin Huaiying, Lehmann Christopher, Moran Angelica, Mullowney Michael W, Sidebottom Ashley M, Hernandez Antonio, McMillin Mary, Rose Amber, Moran David, Little Jessica, Sulakhe Dinanath, D'Souza Mark, Woodson Che, Tanveer Talha, de Porto Alexander, Dylla Nicholas, Sundararajan Anitha, Burgo Victoria, Cantoral Jackelyn, Jadczak Caroline, Adler Emerald, Aronsohn Andrew, Pamer Eric G, Rinella Mary E

机构信息

Department of Medicine, Section of Gastroenterology, Hepatology, and Nutrition, University of Chicago, Chicago, Illinois.

Duchossois Family Institute, The University of Chicago, Chicago, Illinois.

出版信息

Gastro Hep Adv. 2025 May 9;4(8):100695. doi: 10.1016/j.gastha.2025.100695. eCollection 2025.

Abstract

BACKGROUND AND AIMS

The intestinal microbiome produces metabolites, including short chain fatty acids (SCFAs) and secondary bile acids (BAs), that impact host physiology. Loss of intestinal microbiome diversity is associated with cirrhosis progression, but the impact of microbiome-associated metabolites on liver disease remains largely undefined. We aimed to correlate fecal metabolite concentrations with the severity and progression of liver disease.

METHODS

In this cross-sectional study, fecal samples from patients hospitalized with liver disease were analyzed by shotgun metagenomic sequencing to determine microbiome compositions and targeted mass spectrometry to quantify SCFAs and BAs. Random survival forest and logistic regression models identified clinical, metagenomic, and metabolomic features associated with rehospitalization and survival.

RESULTS

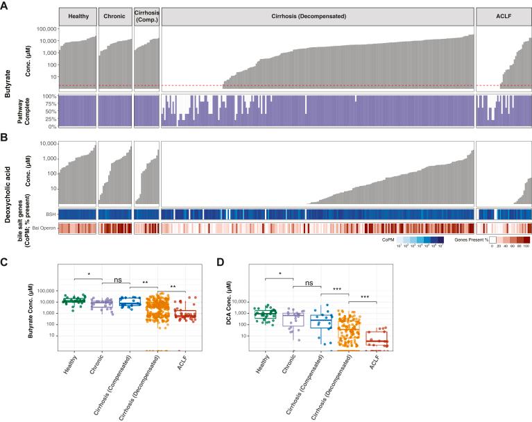
This cross-sectional study included 24 chronic liver disease, 18 compensated cirrhosis, 225 decompensated cirrhosis and 40 acute-on-chronic liver failure patients and 27 control fecal donors. Microbiome sequencing and metabolite profiling correlated microbial diversity and SCFA and BA concentrations with liver disease severity. Butyrate and deoxycholic acid (DCA) were more important features than individual microbial species in random survival forest models predicting 30-day transplant-free survival, and low butyrate and DCA were associated with 30-day mortality ( < .0001). After controlling for model for end stage liver disease (MELD)-sodium score, disease stage, age and gender, low fecal concentrations of butyrate and DCA remained significant risk factors for death (Cox 1.38, = .027). Bacterial species associated with butyrate and DCA concentrations included and .

CONCLUSION

Mass spectrometry rapidly identifies patients with low fecal butyrate and DCA concentrations who are at increased risk of 30-day mortality. These findings set the stage for clinical trials of microbiome reconstitution with butyrate and DCA-producing bacterial species.

摘要

背景与目的

肠道微生物群产生的代谢产物,包括短链脂肪酸(SCFAs)和次级胆汁酸(BAs),会影响宿主生理功能。肠道微生物群多样性的丧失与肝硬化进展相关,但微生物群相关代谢产物对肝脏疾病的影响仍不清楚。我们旨在将粪便代谢产物浓度与肝脏疾病的严重程度和进展情况相关联。

方法

在这项横断面研究中,通过鸟枪法宏基因组测序分析肝病住院患者的粪便样本,以确定微生物群组成,并通过靶向质谱法定量SCFAs和BAs。随机生存森林和逻辑回归模型确定了与再次住院和生存相关的临床、宏基因组和代谢组学特征。

结果

这项横断面研究纳入了24例慢性肝病患者、18例代偿期肝硬化患者、225例失代偿期肝硬化患者和40例慢加急性肝衰竭患者,以及27名对照粪便捐赠者。微生物群测序和代谢产物分析将微生物多样性以及SCFA和BA浓度与肝病严重程度相关联。在预测30天无移植生存期的随机生存森林模型中,丁酸盐和脱氧胆酸(DCA)比单个微生物物种更重要,低丁酸盐和DCA与30天死亡率相关(P <.0001)。在控制终末期肝病模型(MELD)-钠评分、疾病阶段、年龄和性别后,粪便中低浓度的丁酸盐和DCA仍然是死亡的显著危险因素(Cox风险比为1.38,P = 0.027)。与丁酸盐和DCA浓度相关的细菌种类包括[具体细菌种类未给出]。

结论

质谱法可快速识别粪便丁酸盐和DCA浓度低、30天死亡风险增加的患者。这些发现为使用产生丁酸盐和DCA的细菌物种进行微生物群重建的临床试验奠定了基础。

https://cdn.ncbi.nlm.nih.gov/pmc/blobs/e4ac/12197998/6781fe610efb/gr1.jpg

文献AI研究员

20分钟写一篇综述,助力文献阅读效率提升50倍。

立即体验

用中文搜PubMed

大模型驱动的PubMed中文搜索引擎

马上搜索

文档翻译

学术文献翻译模型,支持多种主流文档格式。

立即体验