Suppr超能文献

通过靶向RUNX2,miR-205-5p的外泌体封装可抑制神经母细胞瘤进展。

Exosome encapsulation of miR-205-5p suppresses neuroblastoma progression by targeting RUNX2.

作者信息

Tang Jiaxiang, Liu Qi, Yang Binyi, Lu Hongting

机构信息

Pediatric Surgery, Qingdao University Affiliated Women and Children's Hospital, Qingdao, Shandong, China.

出版信息

World J Pediatr Surg. 2025 Jun 24;8(3):e000993. doi: 10.1136/wjps-2024-000993. eCollection 2025.

Abstract

OBJECTIVE

This study investigates the tumor-suppressive role of microRNA (miR)-205-5p in neuroblastoma (NB) and evaluates exosome-mediated delivery of miR-205-5p as a therapeutic strategy.

METHODS

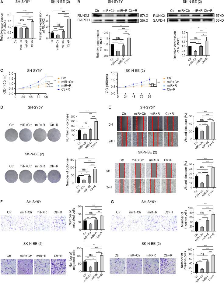
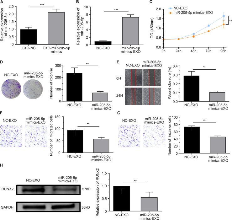
miR-205-5p expression in NB cells was quantified via quantitative reverse transcription PCR. Functional assays (CCK-8, colony formation, wound healing, Transwell) assessed proliferation, migration, and invasion. Bioinformatic tools and dual-luciferase assays identified miR-205-5p/Runt-related transcription factor 2 (RUNX2) binding. RUNX2 rescue experiments reversed miR-205-5p effects. Exosomes from SH-SY5Y cells transfected with miR-205-5p mimics/NC (negative control) lentiviruses were isolated, characterized, and co-cultured with recipient cells. In vivo, subcutaneous NB xenografts in nude mice were established using OE-miR-205-5p, sh-miR-205-5p, or NC lentiviral cells, followed by exosome injections to evaluate tumor growth.

RESULTS

miR-205-5p was downregulated in NB cells. Its overexpression suppressed proliferation, migration, invasion, and tumor growth in vitro and in vivo. RUNX2 was confirmed as a direct target; its restoration reversed miR-205-5p-mediated inhibition. Exosomes efficiently delivered miR-205-5p to recipient cells, downregulating RUNX2 and impairing malignant behaviors. In mice, miR-205-5p-enriched exosomes significantly inhibited tumor progression.

CONCLUSIONS

Exosome-encapsulated miR-205-5p inhibits NB progression by targeting RUNX2, highlighting its potential as a novel therapeutic modality.

摘要

目的

本研究探讨微小RNA(miR)-205-5p在神经母细胞瘤(NB)中的肿瘤抑制作用,并评估外泌体介导的miR-205-5p递送作为一种治疗策略。

方法

通过定量逆转录PCR定量NB细胞中miR-205-5p的表达。功能试验(CCK-8、集落形成、伤口愈合、Transwell)评估增殖、迁移和侵袭。生物信息学工具和双荧光素酶试验确定miR-205-5p/ runt相关转录因子2(RUNX2)结合。RUNX2挽救实验逆转了miR-205-5p的作用。分离、鉴定并用miR-205-5p模拟物/NC(阴性对照)慢病毒转染的SH-SY5Y细胞中的外泌体与受体细胞共培养。在体内,使用OE-miR-205-5p、sh-miR-205-5p或NC慢病毒细胞建立裸鼠皮下NB异种移植瘤,然后注射外泌体以评估肿瘤生长。

结果

miR-205-5p在NB细胞中表达下调。其过表达在体外和体内均抑制增殖、迁移、侵袭和肿瘤生长。RUNX2被确认为直接靶点;其恢复逆转了miR-205-5p介导的抑制作用。外泌体有效地将miR-205-5p递送至受体细胞,下调RUNX2并损害恶性行为。在小鼠中,富含miR-205-5p的外泌体显著抑制肿瘤进展。

结论

外泌体包裹的miR-205-5p通过靶向RUNX2抑制NB进展,突出了其作为一种新型治疗方式的潜力。

https://cdn.ncbi.nlm.nih.gov/pmc/blobs/6395/12198801/a49886de495c/wjps-8-3-g001.jpg

文献AI研究员

20分钟写一篇综述,助力文献阅读效率提升50倍。

立即体验

用中文搜PubMed

大模型驱动的PubMed中文搜索引擎

马上搜索

文档翻译

学术文献翻译模型,支持多种主流文档格式。

立即体验