Suppr超能文献

PHF6和RUNX1突变共同作用以加速白血病发生。

PHF6 and RUNX1 mutations cooperate to accelerate leukemogenesis.

作者信息

Hsu Yueh-Chwen, Yao Chi-Yuan, Yuan Chang-Tsu, Lin Chien-Chin, Hou Hsin-An, Kao Chein-Jun, Hsu Chia-Lang, Chou Wen-Chien, Tien Hwei-Fang

机构信息

Division of Hematology, Department of Internal Medicine, National Taiwan University Hospital, Taipei, Taiwan.

Division of Hematology, Department of Internal Medicine, National Taiwan University Hospital, Taipei, Taiwan; Department of Laboratory Medicine, National Taiwan University Hospital, Taipei, Taiwan.

出版信息

Transl Oncol. 2025 Sep;59:102449. doi: 10.1016/j.tranon.2025.102449. Epub 2025 Jun 26.

Abstract

BACKGROUND

RUNX1 is a critical transcription factor in hematopoiesis and its mutations occur in various hematological diseases. PHF6 (plant homeodomain finger gene 6) is regarded as an epigenetic modifier, and its mutations are seen in myeloid and lymphoid leukemia. Previous studies have shown positive association of these two mutations. However, the joint pathological effects of these two genetic alterations remained unexplored.

METHODS

We sought to investigate the pathological basis of the association between these two mutations. We first analyzed the clinical, genetic, and transcriptomic features of our cohort of patients with acute myeloid leuemia (AML) focusing on these two mutations. We transduced RUNX1 mutant into the genetically engineered Phf6 knockout (KO) mouse model to generate single- and double-mutated mice for in vivo experiments.

RESULTS

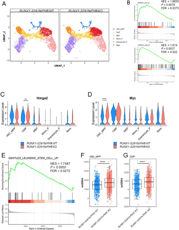
In our 1188 adult AML patients, we observed frequent co-occurrence of PHF6 and RUNX1 mutations, and particularly worse clinical outcomes in these double-mutated patients. Double-mutated bone marrow (BM) cells displayed enriched leukemogenesis-related transcriptomic signatures and significantly higher engraftment capacity. The recipient mice transplanted with double-mutated BM cells developed AML with significantly shortened survival. Furthermore, we discovered that the multipotent progenitors (MPPs) were the main cell subpopulation responsible for double-mutated BM cell-induced leukemia. We noted significant up-regulation of high mobility group AT-hook 2 (Hmga2) in double-mutated MPPs and knock-down of Hmga2 abated the self-renewal capacity in vitro..

CONCLUSIONS

Our findings highlighted the synergistic leukemogenic potential of Phf6 and RUNX1 mutations in vivo, and provided insights into the molecular mechanisms accounting for this very high-risk disease entity.

摘要

背景

RUNX1是造血过程中的关键转录因子,其突变发生于多种血液系统疾病。PHF6(植物同源结构域指基因6)被视为一种表观遗传修饰因子,其突变见于髓系和淋巴细胞白血病。既往研究显示这两种突变呈正相关。然而,这两种基因改变的联合病理效应仍未得到探索。

方法

我们试图探究这两种突变之间关联的病理基础。我们首先分析了以这两种突变为重点的急性髓系白血病(AML)患者队列的临床、遗传和转录组特征。我们将RUNX1突变体导入基因工程化的Phf6基因敲除(KO)小鼠模型,以生成单突变和双突变小鼠用于体内实验。

结果

在我们的1188例成年AML患者中,我们观察到PHF6和RUNX1突变频繁共现,尤其是这些双突变患者的临床结局更差。双突变骨髓(BM)细胞表现出富集的白血病发生相关转录组特征和显著更高的植入能力。移植双突变BM细胞的受体小鼠发生AML,生存期显著缩短。此外,我们发现多能祖细胞(MPP)是双突变BM细胞诱导白血病的主要细胞亚群。我们注意到双突变MPP中高迁移率族AT钩2(Hmga2)显著上调,敲低Hmga2可减弱体外自我更新能力。

结论

我们的研究结果突出了Phf6和RUNX1突变在体内协同致白血病的潜力,并为解释这种极高危疾病实体的分子机制提供了见解。

https://cdn.ncbi.nlm.nih.gov/pmc/blobs/74ca/12302341/4ffc8b94b3ed/gr1.jpg

文献AI研究员

20分钟写一篇综述,助力文献阅读效率提升50倍。

立即体验

用中文搜PubMed

大模型驱动的PubMed中文搜索引擎

马上搜索

文档翻译

学术文献翻译模型,支持多种主流文档格式。

立即体验