Suppr超能文献

吡咯 - 吲哚杂合物作为具有强效抗癌活性的双微管蛋白和芳香化酶抑制剂的设计、合成及评估

Design, synthesis, and evaluation of pyrrole-indole hybrids as dual tubulin and aromatase inhibitors with potent anticancer activities.

作者信息

Saruengkhanphasit Rungroj, Chatwichien Jaruwan, Ngiwsara Lukana, Lirdprapamongkol Kriengsak, Niwetmarin Worawat, Eurtivong Chatchakorn, Kittakoop Prasat, Svasti Jisnuson, Ruchirawat Somsak

机构信息

Chulabhorn Graduate Institute, Program in Chemical Sciences 54 Kamphaeng Phet 6, Talat Bang Khen, Lak Si Bangkok 10210 Thailand

Center of Excellence on Environmental Health and Toxicology (EHT), OPS, Ministry of Higher Education, Science, Research and Innovation Bangkok Thailand.

出版信息

RSC Adv. 2025 Jun 27;15(27):21962-21976. doi: 10.1039/d4ra09000d. eCollection 2025 Jun 23.

Abstract

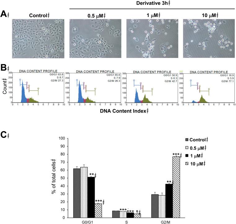
Twenty-four new pyrrolyl-3-phenyl-1-indole-2-carbohydrazide derivatives were designed, synthesized and evaluated for their anticancer activities and dual inhibition properties against tubulin and aromatase. Their anticancer activities were highly potent against the NCI60 human cancer cell line panel. Amongst them, single chloro-substituted derivative 3h was the strongest tubulin inhibitor, disrupting the microtubule structure by inhibiting the colchicine site, while potently inhibiting aromatase (IC = 1.8 µM) with strong activity against the estrogen receptor-positive T47D breast cancer cell line (IC = 2.4 µM). Ester derivative 3k showed the best aromatase inhibitory activity (IC = 18 nM) with moderate anti-T47D activity (IC = 10.6 µM). Molecular docking predicted the derivatives inhibited the colchicine site of tubulin by forming mainly hydrophobic interactions with the surrounding amino acid residues. Moreover, heme chelation with the pyrrole ring was predicted as a key interaction, and the formation of intermolecular bonds with adjacent amino acid residues was predicted as important for inhibitory activity.

摘要

设计、合成了24种新型吡咯基-3-苯基-1-吲哚-2-碳酰肼衍生物,并对其抗癌活性以及对微管蛋白和芳香化酶的双重抑制特性进行了评估。它们对NCI60人癌细胞系具有高效的抗癌活性。其中,单氯取代衍生物3h是最强的微管蛋白抑制剂,通过抑制秋水仙碱结合位点破坏微管结构,同时有效抑制芳香化酶(IC = 1.8 μM),对雌激素受体阳性的T47D乳腺癌细胞系具有较强活性(IC = 2.4 μM)。酯衍生物3k表现出最佳的芳香化酶抑制活性(IC = 18 nM),对T47D具有中等抗活性(IC = 10.6 μM)。分子对接预测这些衍生物通过与周围氨基酸残基形成主要的疏水相互作用来抑制微管蛋白的秋水仙碱结合位点。此外,预测吡咯环与血红素螯合是关键相互作用,与相邻氨基酸残基形成分子间键对抑制活性很重要。

https://cdn.ncbi.nlm.nih.gov/pmc/blobs/bc77/12203311/1a582d9cb868/d4ra09000d-f1.jpg

文献AI研究员

20分钟写一篇综述,助力文献阅读效率提升50倍。

立即体验

用中文搜PubMed

大模型驱动的PubMed中文搜索引擎

马上搜索

文档翻译

学术文献翻译模型,支持多种主流文档格式。

立即体验