Suppr超能文献

抗氧化钌钴纳米片通过抑制p38丝裂原活化蛋白激酶信号通路减轻肩周炎中的关节囊纤维化。

Antioxidant RuCo nanosheet attenuates capsule fibrosis in adhesive capsulitis of shoulder by p38 MAPK signaling pathway inhibition.

作者信息

Qi Beijie, Chen Zhixin, Lin Han, Sun Yaying, Yi Chengqing, Chen Jiwu

机构信息

Department of Orthopedics, Shanghai Pudong Hospital, Fudan University Pudong Medical Center, 2800 Gongwei Road, Pudong, Shanghai, 201399, China.

Shanghai Tenth People's Hospital, Shanghai Frontiers Science Center of Nanocatalytic Medicine, School of Medicine, Tongji University, Shanghai, China.

出版信息

Mater Today Bio. 2025 Jun 11;33:101979. doi: 10.1016/j.mtbio.2025.101979. eCollection 2025 Aug.

Abstract

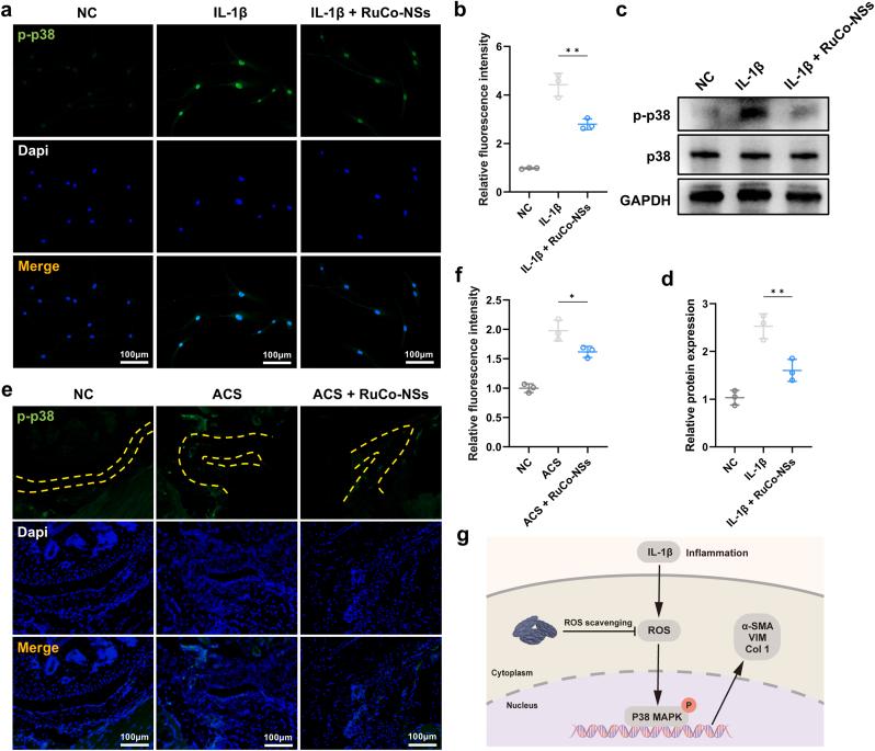
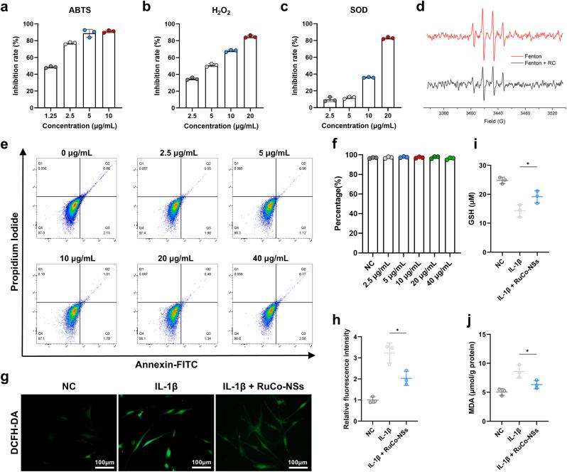
Adhesive capsulitis of shoulder (ACS) is a prevalent orthopedic disorder characterized by pain and restricted range of motion (ROM). The pathogenesis of ACS remains unclear and current treatments have limited efficacy in terms of long-term outcomes. Here, we synthesized antioxidant RuCo nanosheets (RuCo-NSs) for the treatment of ACS. The reactive oxygen species (ROS) scavenging ability and the effect of RuCo-NSs on the activation of mouse fibroblasts NIH3T3s were investigated. In addition, RuCo-NSs were administered to the mouse model of ACS through intra-articular injection into joint capsule. Results showed that RuCo-NSs could effectively scavenge ROS in both the acellular and intracellular environments with low toxicity. Moreover, RuCo-NSs significantly suppressed the proliferation, migration and fibrogenesis of NIH3T3 via modulating the p38 mitogen-activated protein kinase (MAPK) signaling pathway. In addition, RuCo-NSs improved shoulder stiffness and inhibited capsular fibrosis in ACS mice. Our results suggest that the use of RuCo-NSs may be a potential therapy for ACS.

摘要

肩周炎(ACS)是一种常见的骨科疾病,其特征为疼痛和活动范围受限(ROM)。ACS的发病机制尚不清楚,目前的治疗方法在长期疗效方面效果有限。在此,我们合成了抗氧化钌钴纳米片(RuCo-NSs)用于治疗ACS。研究了活性氧(ROS)清除能力以及RuCo-NSs对小鼠成纤维细胞NIH3T3激活的影响。此外,通过向关节囊内注射RuCo-NSs将其应用于ACS小鼠模型。结果表明,RuCo-NSs能够在无细胞和细胞内环境中有效清除ROS,且毒性较低。此外,RuCo-NSs通过调节p38丝裂原活化蛋白激酶(MAPK)信号通路,显著抑制了NIH3T3的增殖、迁移和纤维化形成。此外,RuCo-NSs改善了ACS小鼠的肩部僵硬并抑制了关节囊纤维化。我们的结果表明,使用RuCo-NSs可能是治疗ACS的一种潜在疗法。

https://cdn.ncbi.nlm.nih.gov/pmc/blobs/8e30/12205664/b1f6686c8a41/ga1.jpg

文献AI研究员

20分钟写一篇综述,助力文献阅读效率提升50倍。

立即体验

用中文搜PubMed

大模型驱动的PubMed中文搜索引擎

马上搜索

文档翻译

学术文献翻译模型,支持多种主流文档格式。

立即体验