Suppr超能文献

可定制的双金属纳米酶通过抑制氧化应激和炎症衰老来减轻椎间盘退变。

Tailorable bimetallic nanozyme mitigates intervertebral disc degeneration by inhibiting oxidative stress and inflammageing.

作者信息

Zhang Anran, Gao Haiyang, Chen Xianglong, Shi Pengzhi, Cheng Zhangrong, Chen Yuhang, Wu Wang, Wu Wenbo, Yang Cao, Zhang Yukun

机构信息

Department of Orthopedics, Union Hospital, Tongji Medical College, Huazhong University of Science and Technology, Wuhan 430022, China.

出版信息

Theranostics. 2025 Jun 9;15(14):6957-6982. doi: 10.7150/thno.108592. eCollection 2025.

Abstract

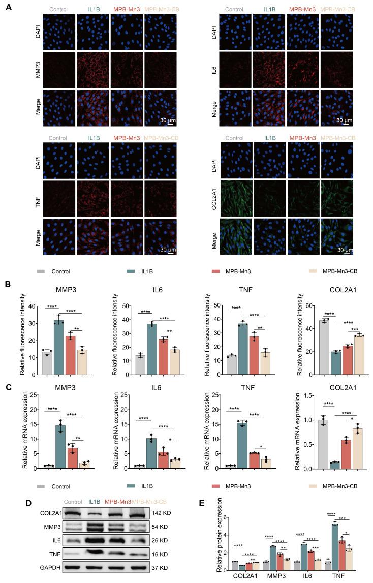
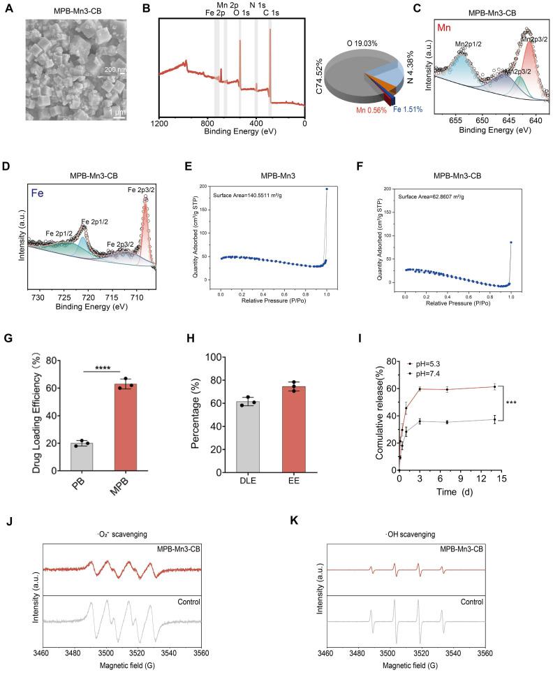
Scavenging reactive oxygen species (ROS), modulating extracellular matrix (ECM) anabolism, and preventing senescence of nucleus pulposus cells (NPCs) are crucial factors of treatment approaches for intervertebral disc degeneration (IDD). However, addressing these issues simultaneously has been challenging due to the interactions among the various pathological factors in the disc microenvironment. Herein, we utilize self-assembly technology and the excellent drug-carrying potential of mesoporous Prussian blue to design a tailorable bimetallic nanozyme platform of a Mn-modified mesoporous Prussian blue loaded with Cibotium barometz (MPB-Mn3-CB) for the treatment of IDD. The enhancement of multiple antioxidant enzyme activities by MPB-Mn3-CB is ascribed to the lower activation energy of the MnN active site compared to the FeN active site. and experiments show that MPB-Mn3-CB efficiently scavenges ROS, promotes ECM synthesis, and rescues the senescent phenotype of NPCs by inhibiting the P53 pathway. This work addresses the specific microenvironmental challenges in severe IDD by synchronously tackling multiple interacting pathological factors and provides a potential therapeutic strategy by multifunctional bimetallic nanozyme for IDD treatment.

摘要

清除活性氧(ROS)、调节细胞外基质(ECM)合成代谢以及防止髓核细胞(NPCs)衰老,是椎间盘退变(IDD)治疗方法的关键因素。然而,由于椎间盘微环境中各种病理因素之间的相互作用,同时解决这些问题具有挑战性。在此,我们利用自组装技术和介孔普鲁士蓝出色的载药潜力,设计了一种可定制的双金属纳米酶平台——负载金毛狗脊的锰修饰介孔普鲁士蓝(MPB-Mn3-CB),用于治疗IDD。与FeN活性位点相比,MPB-Mn3-CB对多种抗氧化酶活性的增强归因于MnN活性位点较低的活化能。实验表明,MPB-Mn3-CB能有效清除ROS,促进ECM合成,并通过抑制P53途径挽救NPCs的衰老表型。这项工作通过同步应对多种相互作用的病理因素,解决了严重IDD中特定的微环境挑战,并为IDD治疗提供了一种多功能双金属纳米酶的潜在治疗策略。

https://cdn.ncbi.nlm.nih.gov/pmc/blobs/d01e/12203817/bde4493ffd8a/thnov15p6957g001.jpg

文献AI研究员

20分钟写一篇综述,助力文献阅读效率提升50倍。

立即体验

用中文搜PubMed

大模型驱动的PubMed中文搜索引擎

马上搜索

文档翻译

学术文献翻译模型,支持多种主流文档格式。

立即体验