Suppr超能文献

小白菊内酯逆转卵巢癌顺铂耐药性:一项观察性网络药理学和分子对接研究。

Parthenolide reverses cisplatin-resistant in ovarian cancer: An observational network pharmacology and molecular docking study.

作者信息

Li Dan, Zhu Hua, Yu Tao, Zeng Zhi, Wu Jie, Tang Liu, Cheng Weijia, Ye Peng

机构信息

Department of Pharmacy, Renmin Hospital of Wuhan University, Wuhan, Hubei, P.R. China.

Department of Neurosurgery, Renmin Hospital of Wuhan University, Wuhan, Hubei, P.R. China.

出版信息

Medicine (Baltimore). 2025 Jun 27;104(26):e42499. doi: 10.1097/MD.0000000000042499.

Abstract

BACKGROUND

Ovarian cancer (OV) is the most prevalent and lethal gynecologic malignancy globally. Cisplatin remains the first-line chemotherapeutic regimen for OV; however, chemotherapy resistance poses a persistent clinical challenge in gynecologic oncology. Parthenolide, a naturally derived phytochemical, exhibits broad-spectrum antitumor activity. Recent studies suggest that parthenolide may reverse cisplatin-resistance in OV when used in combination therapy. This study aims to elucidate the molecular targets and mechanisms underlying parthenolide-mediated reversal of cisplatin-resistance by integrating network pharmacology and molecular docking approaches.

METHODS

Platinum-resistant and control OV gene expression datasets were retrieved from the gene expression omnibus database. Differentially expressed genes (DEGs) were identified using the limma R package. Cellular enrichment patterns in platinum-resistant and control samples were analyzed via single-sample Gene Set Enrichment Analysis (ssGSEA). Weighted Gene Co-Expression Network Analysis (WGCNA) was employed to identify modules associated with differentially enriched cell types. A protein-protein interaction network of overlapping genes from DEGs and WGCNA-identified genes was constructed to pinpoint hub genes. Receiver operating characteristic (ROC) curves assessed the diagnostic utility of hub genes. Molecular docking and binding pocket analysis were performed to explore parthenolide-protein interactions.

RESULTS

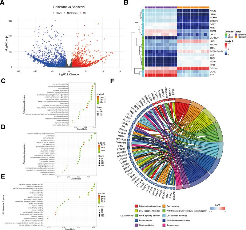
A total of 3582 DEGs were identified between platinum-resistant and control samples, enriched in biological processes (e.g., cell junction assembly), cellular components (e.g., collagen-containing extracellular matrix), and molecular functions (e.g., signaling receptor activation). WGCNA revealed 331 genes correlated with differentially enriched cell types. Subsequent overlap analysis identified 266 immunity-related genes in platinum-resistant OV. Hub genes, including apolipoprotein E, demonstrated diagnostic value via ROC analysis. Molecular docking highlighted β2-microglobulin, brain-derived neurotrophic factor, cellular communication network factor 2, and activator protein-1 as parthenolide targets, with binding pocket analysis identifying critical interaction residues.

CONCLUSIONS

This study identifies candidate genes linked to cisplatin-resistance and delineates molecular mechanisms by which parthenolide may counteract resistance, supporting its clinical application in OV therapy.

摘要

背景

卵巢癌(OV)是全球最常见且致死率最高的妇科恶性肿瘤。顺铂仍是卵巢癌的一线化疗方案;然而,化疗耐药性在妇科肿瘤学中一直是个临床挑战。小白菊内酯是一种天然来源的植物化学物质,具有广谱抗肿瘤活性。近期研究表明,小白菊内酯在联合治疗中可能会逆转卵巢癌的顺铂耐药性。本研究旨在通过整合网络药理学和分子对接方法,阐明小白菊内酯介导逆转顺铂耐药性的分子靶点和机制。

方法

从基因表达综合数据库中检索铂耐药和对照卵巢癌基因表达数据集。使用limma R包鉴定差异表达基因(DEG)。通过单样本基因集富集分析(ssGSEA)分析铂耐药和对照样本中的细胞富集模式。采用加权基因共表达网络分析(WGCNA)来识别与差异富集细胞类型相关的模块。构建来自DEG和WGCNA鉴定基因的重叠基因的蛋白质-蛋白质相互作用网络,以确定枢纽基因。采用受试者工作特征(ROC)曲线评估枢纽基因的诊断效用。进行分子对接和结合口袋分析以探索小白菊内酯与蛋白质的相互作用。

结果

在铂耐药和对照样本之间共鉴定出3582个DEG,这些基因富集于生物过程(如细胞连接组装)、细胞成分(如含胶原蛋白的细胞外基质)和分子功能(如信号受体激活)。WGCNA揭示了331个与差异富集细胞类型相关的基因。随后的重叠分析在铂耐药卵巢癌中鉴定出266个免疫相关基因。包括载脂蛋白E在内的枢纽基因通过ROC分析显示出诊断价值。分子对接突出了β2-微球蛋白、脑源性神经营养因子、细胞通讯网络因子2和激活蛋白-1作为小白菊内酯的靶点,结合口袋分析确定了关键的相互作用残基。

结论

本研究鉴定了与顺铂耐药相关的候选基因,并阐明了小白菊内酯可能对抗耐药性的分子机制,支持其在卵巢癌治疗中的临床应用。

https://cdn.ncbi.nlm.nih.gov/pmc/blobs/3785/12212841/50d0729fc46b/medi-104-e42499-g001.jpg

文献AI研究员

20分钟写一篇综述,助力文献阅读效率提升50倍。

立即体验

用中文搜PubMed

大模型驱动的PubMed中文搜索引擎

马上搜索

文档翻译

学术文献翻译模型,支持多种主流文档格式。

立即体验