Suppr超能文献

DHX34缺陷通过双链RNA介导的I型干扰素途径激活在肝癌中触发肿瘤内在免疫。

DHX34 deficiency triggers tumor-intrinsic immunity via a dsRNA-mediated type I interferon pathway activation in HCC.

作者信息

Zhang Chunli, Huang Limin, Li Zeyu, Wang Qian, Liu Nanbin, Zhang Chongyu, Liu Xi, Zhang Chen, He Gaixia, Sun Jin, Li Zongfang, Tian Hongwei

机构信息

Department of General Surgery, National-Local Joint Engineering Research Center of Biodiagnostic & Biotherapy, The Second Affiliated Hospital of Xi'an Jiaotong University, Xi'an, Shaanxi, PR China.

Department of Tumor and Immunology in Precision Medical Institute, The Second Affiliated Hospital, Xi'an Jiaotong University, Xi'an, Shaanxi, PR China.

出版信息

Neoplasia. 2025 Jun 30;67:101198. doi: 10.1016/j.neo.2025.101198.

Abstract

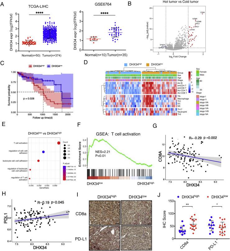
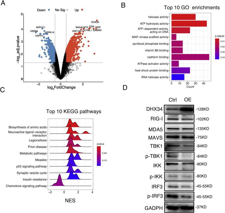
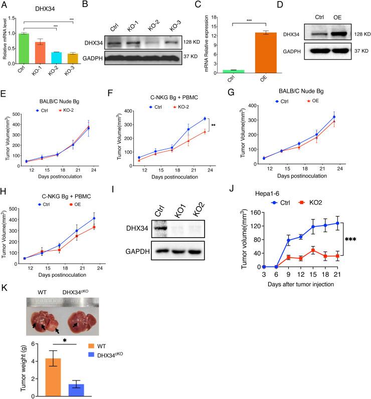
Tumors often evade immune surveillance by crippling their immunogenicity in the microenvironment. DHX34, an RNA helicase involved in nonsense-mediated mRNA decay pathway, is critical for aberrant RNA degradation. However, the effect of DHX34 in regulating the immunogenicity in hepatocellular carcinoma (HCC) is still unclear. Here, a surprising function of DHX34 in inhibited HCC immunogenicity is identified. DHX34-deficient tumors were infiltrated by activated T cells that impaired tumor growth and enhanced survival in mice. Mechanistically, DHX34 depletion triggered dsRNA accumulation which may activate cytosolic RNA-sensing pathway effectors such as MAVS, p-IKK, p-IRF3, and the subsequent type-I interferon response, evoking tumor-intrinsic immunity and leading to CD8 T activation. Collectively, DHX34 is implicated as a regulator that orchestrates a barrier in HCC by suppressing dsRNA-driven innate immune activation. Targeting DHX34 may enhance tumor immunogenicity and synergize with immunotherapies, offering a novel therapeutic strategy for HCC.

摘要

肿瘤常常通过削弱其在微环境中的免疫原性来逃避免疫监视。DHX34是一种参与无义介导的mRNA衰变途径的RNA解旋酶,对异常RNA降解至关重要。然而,DHX34在调节肝细胞癌(HCC)免疫原性方面的作用仍不清楚。在此,我们发现了DHX34在抑制HCC免疫原性方面的惊人功能。DHX34缺陷型肿瘤被活化的T细胞浸润,这些T细胞损害肿瘤生长并提高小鼠存活率。机制上,DHX34缺失引发双链RNA积累,这可能激活胞质RNA传感途径效应物,如MAVS、p-IKK、p-IRF3,以及随后的I型干扰素反应,引发肿瘤内在免疫并导致CD8 T细胞活化。总体而言,DHX34被认为是一种通过抑制双链RNA驱动的先天免疫激活来协调HCC屏障的调节因子。靶向DHX34可能增强肿瘤免疫原性并与免疫疗法协同作用,为HCC提供一种新的治疗策略。

https://cdn.ncbi.nlm.nih.gov/pmc/blobs/9258/12271924/2f2b47c9b959/gr1.jpg

文献AI研究员

20分钟写一篇综述,助力文献阅读效率提升50倍。

立即体验

用中文搜PubMed

大模型驱动的PubMed中文搜索引擎

马上搜索

文档翻译

学术文献翻译模型,支持多种主流文档格式。

立即体验