Suppr超能文献

烟酰胺腺嘌呤二核苷酸(NAD)依赖性脱氢酶使反硝化副球菌能够在聚对苯二甲酸乙二酯(PET)单体乙二醇上高效生长。

NAD-dependent dehydrogenases enable efficient growth of Paracoccus denitrificans on the PET monomer ethylene glycol.

作者信息

Ren Minrui, Li Danni, Addison Holly, Noteborn Willem E M, Andeweg Elisabeth H, Glatter Timo, de Winde Johannes H, Rebelein Johannes G, Lamers Meindert H, Schada von Borzyskowski Lennart

机构信息

Institute of Biology Leiden, Leiden University, Leiden, The Netherlands.

Max Planck Institute for Terrestrial Microbiology, Marburg, Germany.

出版信息

Nat Commun. 2025 Jul 1;16(1):5845. doi: 10.1038/s41467-025-61056-x.

Abstract

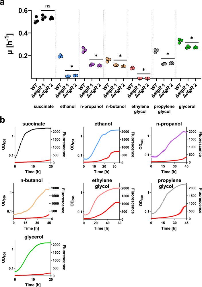
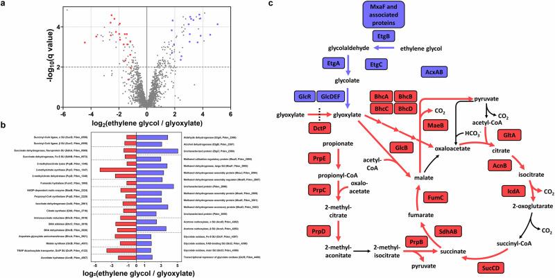
Ethylene glycol is a monomer of the plastic polyethylene terephthalate (PET) and an environmental pollutant of increasing concern. Although it is generally accepted that bacteria use ethylene glycol as growth substrate, not all involved enzymes are well understood. Here, we show that Paracoccus denitrificans assimilates ethylene glycol solely via NAD-dependent alcohol and aldehyde dehydrogenases. Using comparative proteomics, we identify a gene cluster that is strongly expressed in the presence of ethylene glycol. We report the functional and structural characterization of EtgB and EtgA, key enzymes encoded by this etg gene cluster. We furthermore show that the transcriptional activator EtgR controls expression of the gene cluster. Adaptive laboratory evolution on ethylene glycol results in faster growth, enabled by increased production of EtgB and EtgA. Bioinformatic analysis reveals that the etg gene cluster is widely distributed among bacteria, suggesting a common role of NAD-dependent dehydrogenases in microbial ethylene glycol assimilation.

摘要

乙二醇是塑料聚对苯二甲酸乙二酯(PET)的单体,也是一种日益受到关注的环境污染物。虽然人们普遍认为细菌利用乙二醇作为生长底物,但并非所有相关酶都已被充分了解。在这里,我们表明反硝化副球菌仅通过依赖NAD的醇脱氢酶和醛脱氢酶同化乙二醇。利用比较蛋白质组学,我们鉴定出一个在乙二醇存在下强烈表达的基因簇。我们报告了该etg基因簇编码的关键酶EtgB和EtgA的功能和结构特征。我们还表明转录激活因子EtgR控制该基因簇的表达。在乙二醇上进行适应性实验室进化导致生长加快,这是通过增加EtgB和EtgA的产量实现的。生物信息学分析表明,etg基因簇在细菌中广泛分布,这表明依赖NAD的脱氢酶在微生物乙二醇同化中具有共同作用。

https://cdn.ncbi.nlm.nih.gov/pmc/blobs/1636/12214560/7214358bf3c6/41467_2025_61056_Fig3_HTML.jpg

文献AI研究员

20分钟写一篇综述,助力文献阅读效率提升50倍。

立即体验

用中文搜PubMed

大模型驱动的PubMed中文搜索引擎

马上搜索

文档翻译

学术文献翻译模型,支持多种主流文档格式。

立即体验