Suppr超能文献

表面弹性水凝胶通过调节氧化还原稳态和细胞骨架张力来延缓衰老。

Surface-elastic hydrogels delay senescence via the modulation of redox homeostasis and cytoskeletal tension.

作者信息

Kuboki Thasaneeya, Kidoaki Satoru

机构信息

Laboratory of Biomedical and Biophysical Chemistry, Institute for Materials Chemistry and Engineering, Kyushu University, 744 Moto-Oka, Nishi Ku, Fukuoka, Japan.

出版信息

Sci Rep. 2025 Jul 1;15(1):20460. doi: 10.1038/s41598-025-04779-7.

Abstract

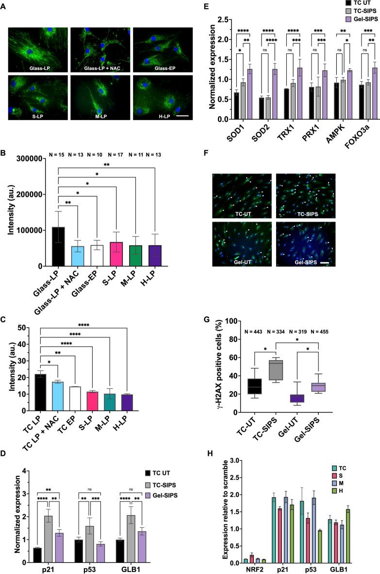
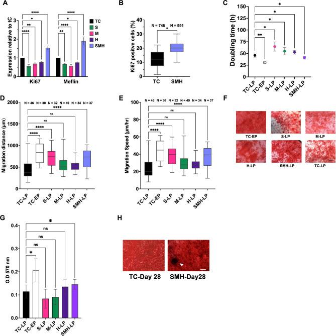
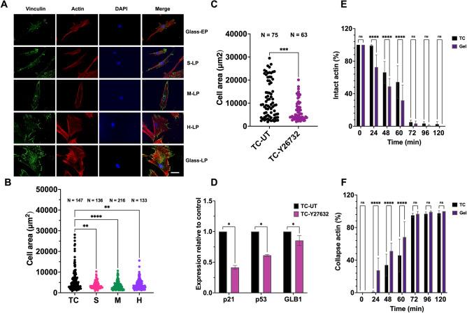
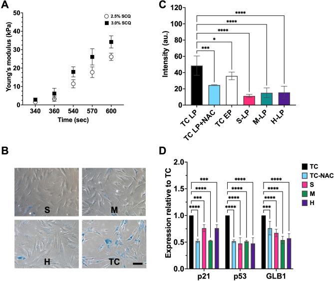
The Bone marrow-derived mesenchymal stem cells (MSCs) are widely used in clinical applications owing to their therapeutic properties. However, in vitro expansion of MSCs in tissue culture dishes induces aging, which reduces their quality through an undefined mechanism. This study delineates the role of substrate stiffness as a potential modulator to delay MSC aging by elucidating the senescence progression of preconditioned and serially passaged MSCs on engineered stiffness-tunable gelatinous hydrogels. We demonstrated that mechanoactivation of MSCs increased their radical-scavenging capacity, maintained redox homeostasis, restored actin dynamics, and maintained their therapeutic properties. The hydrogels alleviated hydrogen peroxide-induced oxidative stress, linking mechanical signaling to redox balance and senescence. These hydrogels restored actin remodeling, highlighting the importance of cytoskeletal tension and dynamics in cellular senescence. We established a new culture method to maintain the stemness, proliferation, motility, and osteogenic differentiation potential of MSCs by serially passaging the cells on stepwise surface-elastic gels. Evidence points toward the complex interplay between mechanical memories and actin dynamics and their implications for autophagic activity in the delaying of senescent MSCs via hydrogels. Our findings suggest that mechanoregulation of culture substrates finely tunes the balance between cellular stress, redox homeostasis, and cytoskeletal dynamics to delay the progression of MSC senescence.

摘要

骨髓间充质干细胞(MSCs)因其治疗特性而被广泛应用于临床。然而,在组织培养皿中对MSCs进行体外扩增会诱导其衰老,通过一种不明机制降低其质量。本研究通过阐明预处理和连续传代的MSCs在工程化刚度可调的凝胶状水凝胶上的衰老进程,描绘了底物刚度作为一种潜在调节因子在延缓MSCs衰老中的作用。我们证明,MSCs的机械激活增加了其自由基清除能力,维持了氧化还原稳态,恢复了肌动蛋白动力学,并维持了其治疗特性。水凝胶减轻了过氧化氢诱导的氧化应激,将机械信号与氧化还原平衡和衰老联系起来。这些水凝胶恢复了肌动蛋白重塑,突出了细胞骨架张力和动力学在细胞衰老中的重要性。我们建立了一种新的培养方法,通过在逐步表面弹性凝胶上连续传代细胞来维持MSCs的干性、增殖、运动性和成骨分化潜能。证据表明,机械记忆与肌动蛋白动力学之间存在复杂的相互作用,以及它们通过水凝胶对延缓衰老的MSCs自噬活性的影响。我们的研究结果表明,培养底物的机械调节可微调细胞应激、氧化还原稳态和细胞骨架动力学之间的平衡,以延缓MSCs衰老进程。

https://cdn.ncbi.nlm.nih.gov/pmc/blobs/202c/12217731/ac10bc5c81f9/41598_2025_4779_Fig1_HTML.jpg

文献AI研究员

20分钟写一篇综述,助力文献阅读效率提升50倍。

立即体验

用中文搜PubMed

大模型驱动的PubMed中文搜索引擎

马上搜索

文档翻译

学术文献翻译模型,支持多种主流文档格式。

立即体验