Suppr超能文献

对人类眼睛发育的诱导多能干细胞(iPSC)模型进行检测,发现关键胚胎细胞类型逐渐出现。

Examination of an iPSC model of human eye development reveals progressive emergence of critical embryonic cell types.

作者信息

Replogle Maria R, Ma Xiaolong, Lin Chien-Wei, Semina Elena V

机构信息

Department of Ophthalmology, Medical College of Wisconsin, Milwaukee, WI, USA.

Division of Biostatistics, Data Science Institute, Medical College of Wisconsin, Milwaukee, WI, 53226, USA.

出版信息

Sci Rep. 2025 Jul 2;15(1):23009. doi: 10.1038/s41598-025-06602-9.

Abstract

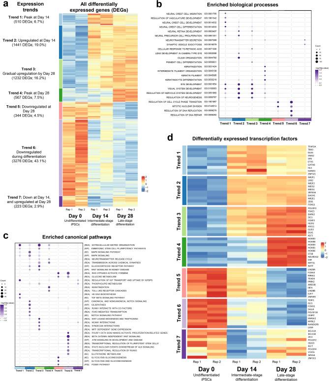
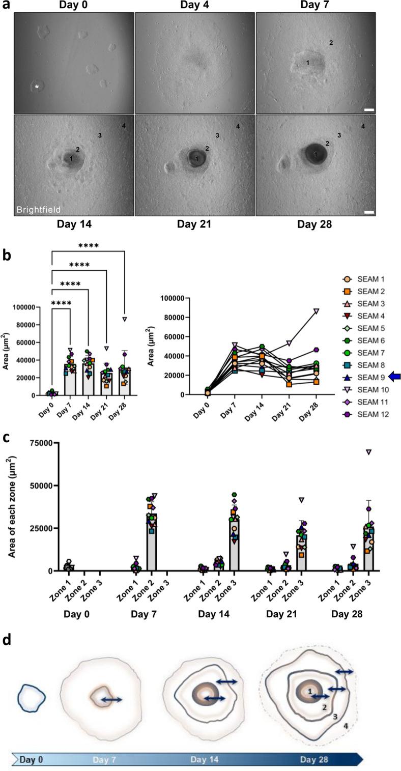
Human iPSC-derived models currently used in eye research usually replicate later events of tissue differentiation rather than early steps involving concurrent development of diverse embryonic cell types. Here we present a multi-timepoint morphological and transcriptomic analysis of a 2D model mirroring the early stages of human whole eye development, self-formed ectodermal autonomous multi-zone (SEAM) of ocular cells. SEAM cultures maintained a reproducible growth profile over the standard 28-day differentiation process with quantifiable morphological changes accompanying generation of key ocular cell types over time. Bulk and single-cell RNA-seq analyses at Days 0, 14 and 28 identified dynamic transcriptomic changes indicative of the emerging cell types, including rare stem cell-like populations analogous to those comprising the ciliary marginal zone, transit-amplifying cells, limbal epithelial stem cells, and corneal stromal stem cells. Integrated developmental trajectory analysis highlighted intermediate differentiation states underlying SEAM maturation. Cluster-specific interrogation of eye disease-associated genes demonstrated dynamic temporal patterns and enrichment in relevant developing cell types. These analyses establish a comprehensive baseline of SEAM formation, supporting the potential of the model to facilitate mechanistic studies of genetic variants that may uniquely impact humans, thus improving the success rate in resolving cases presenting with a broad range of developmental eye phenotypes.

摘要

目前用于眼部研究的人诱导多能干细胞衍生模型通常复制组织分化的后期事件,而非涉及多种胚胎细胞类型同时发育的早期步骤。在此,我们展示了对一种二维模型进行的多时间点形态学和转录组学分析,该模型反映了人类全眼发育的早期阶段,即眼细胞的自形成外胚层自主多区(SEAM)。在标准的28天分化过程中,SEAM培养物保持了可重复的生长模式,随着时间的推移,关键眼细胞类型的产生伴随着可量化的形态变化。在第0、14和28天进行的批量和单细胞RNA测序分析确定了指示新出现细胞类型的动态转录组变化,包括类似于构成睫状边缘区、过渡扩增细胞、角膜缘上皮干细胞和角膜基质干细胞的罕见干细胞样群体。综合发育轨迹分析突出了SEAM成熟的中间分化状态。对眼部疾病相关基因的聚类特异性研究显示了动态时间模式以及在相关发育细胞类型中的富集。这些分析建立了SEAM形成的全面基线,支持该模型在促进对可能对人类有独特影响的基因变异进行机制研究方面的潜力,从而提高解决呈现广泛发育性眼表型病例的成功率。

https://cdn.ncbi.nlm.nih.gov/pmc/blobs/6e8d/12214497/745ba2667dd7/41598_2025_6602_Fig1_HTML.jpg

文献AI研究员

20分钟写一篇综述,助力文献阅读效率提升50倍。

立即体验

用中文搜PubMed

大模型驱动的PubMed中文搜索引擎

马上搜索

文档翻译

学术文献翻译模型,支持多种主流文档格式。

立即体验