Suppr超能文献

利用绒毛膜绒毛活检获取患者特异性滋养层干细胞。

Leveraging chorionic villus biopsies for the derivation of patient-specific trophoblast stem cells.

作者信息

Varberg Kaela M, Moreno-Irusta Ayelen, Novoa Allynson, Musser Brynne, Varberg Joseph M, Goering Jeremy P, Saadi Irfan, Iqbal Khursheed, Okae Hiroaki, Arima Takahiro, Williams John, Pisarska Margareta D, Soares Michael J

机构信息

Institute for Reproductive and Developmental Sciences, Department of Pathology & Laboratory Medicine, University of Kansas Medical Center, Kansas City, KS, USA.

Fetal Health Center, Children's Mercy Research Institute, Children's Mercy, Kansas City, MO, USA.

出版信息

Commun Biol. 2025 Jul 1;8(1):964. doi: 10.1038/s42003-025-08393-1.

Abstract

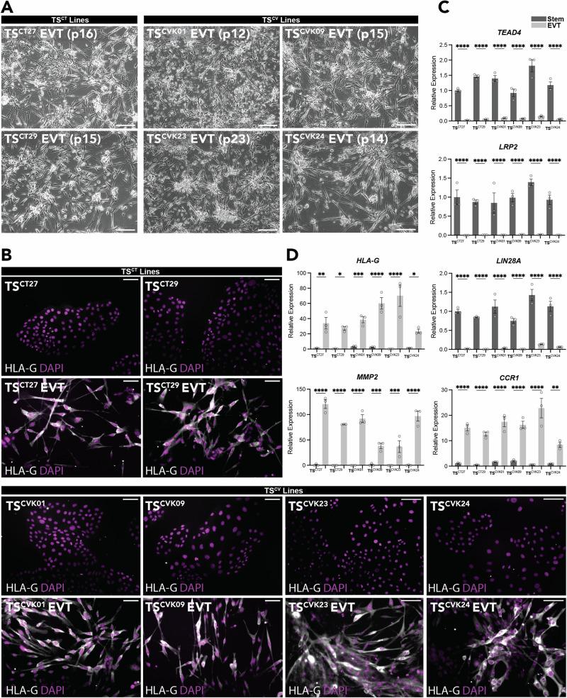
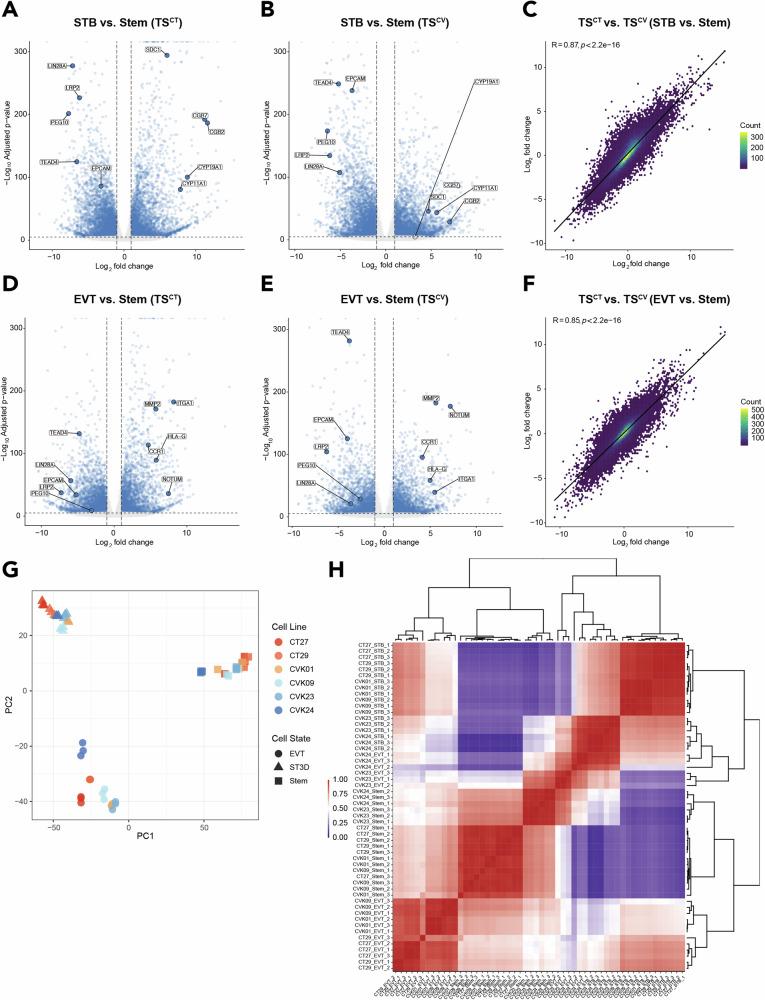
Human trophoblast stem (TS) cells are informative in vitro models for the generation and testing of biologically meaningful hypotheses. The goal of this project was to derive patient-specific TS cell lines from clinically available chorionic villus biopsies. Cell outgrowths were captured from human chorionic villus tissue specimens cultured in modified human TS cell medium. Cell colonies emerged early during the culture and cell lines were established and passaged for several generations. Karyotypes of the newly established chorionic villus-derived trophoblast stem (TS) cell lines were determined and compared to initial genetic diagnoses from freshly isolated chorionic villi. Phenotypes of TS cells in the stem state and following differentiation were compared to cytotrophoblast-derived TS (TS) cells. TS and TS cells uniformly exhibited similarities in the stem state and following differentiation into syncytiotrophoblast and extravillous trophoblast cells. Chorionic villus tissue specimens provide a valuable source for TS cell derivation. They expand the genetic diversity of available TS cells and are associated with defined clinical outcomes. TS cell lines provide a new set of experimental tools for investigating trophoblast cell lineage development.

摘要

人滋养层干细胞(TS)是用于生成和检验具有生物学意义的假说的有用体外模型。本项目的目标是从临床可用的绒毛膜活检组织中获得患者特异性TS细胞系。从在改良的人TS细胞培养基中培养的人绒毛膜组织标本中获取细胞生长物。细胞集落出现在培养早期,细胞系得以建立并传代培养了几代。确定了新建立的绒毛膜来源的滋养层干细胞(TS)细胞系的核型,并与新鲜分离的绒毛膜的初始基因诊断结果进行比较。将处于干细胞状态以及分化后的TS细胞的表型与细胞滋养层来源的TS细胞进行比较。TS细胞和TS细胞在干细胞状态以及分化为合体滋养层细胞和绒毛外滋养层细胞后均表现出相似性。绒毛膜组织标本为TS细胞的衍生提供了宝贵来源。它们扩大了可用TS细胞的遗传多样性,并与明确的临床结果相关。TS细胞系为研究滋养层细胞谱系发育提供了一套新的实验工具。

https://cdn.ncbi.nlm.nih.gov/pmc/blobs/b9b5/12215853/a54b8e87129b/42003_2025_8393_Fig1_HTML.jpg

文献AI研究员

20分钟写一篇综述,助力文献阅读效率提升50倍。

立即体验

用中文搜PubMed

大模型驱动的PubMed中文搜索引擎

马上搜索

文档翻译

学术文献翻译模型,支持多种主流文档格式。

立即体验