Suppr超能文献

针对重症肌无力患者补体的治疗策略。

Therapeutic strategies targeting complement in myasthenia gravis patients.

作者信息

Wang Yinxiang, Nao Jianfei, Duan Yingjie, Li Zijian, Feng Juan

机构信息

Department of Neurology, Shengjing Hospital of China Medical University, No. 36 Sanhao Street, Heping District, Shenyang, 110004, Liaoning, China.

Department of Neurology, General Hospital of Fuxin Mining Industry Group of Liaoning Health Industry Group, Haizhou District, Fuxin, 123000, Liaoning, China.

出版信息

J Neurol. 2025 Jul 2;272(8):489. doi: 10.1007/s00415-025-13225-7.

Abstract

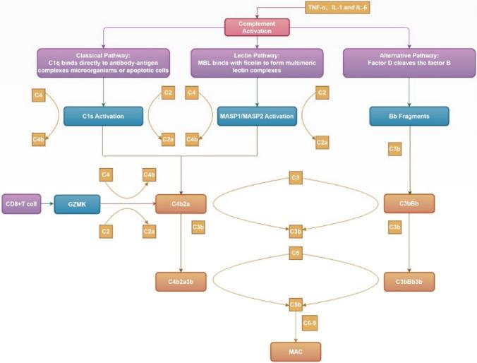
Myasthenia gravis (MG) is an acquired autoimmune disorder characterized by impaired neuromuscular junction transmission, leading to fluctuating muscle weakness. With the progressive identification of MG-related antibodies, such as acetylcholine receptor (AChR) antibodies and muscle-specific kinase (MuSK) antibodies, coupled with advancements in antibody detection technology, the use of these diagnostic markers has become widely accessible in clinical practice. This has facilitated the detection of key biomarkers and enabled the study of targeted therapeutic interventions aimed at addressing the underlying production of MG pathogenic antibodies and their various stages of pathogenicity. Among the emerging therapeutic strategies, complement-targeting drugs have garnered significant attention from medical researchers because of their ability to reduce complement activation and inhibit autoimmune-mediated tissue damage. Inhibition of the terminal complement cascade has demonstrated efficacy in reducing disease severity and improving clinical outcomes, particularly in refractory cases of MG. This review summarizes the underlying mechanisms of complement activation in MG, evaluates the current therapeutic landscape, including both approved and investigational complement inhibitors and discusses the safety considerations of their application.

摘要

重症肌无力(MG)是一种获得性自身免疫性疾病,其特征为神经肌肉接头传递受损,导致肌肉无力波动。随着与MG相关抗体的逐步发现,如乙酰胆碱受体(AChR)抗体和肌肉特异性激酶(MuSK)抗体,再加上抗体检测技术的进步,这些诊断标志物在临床实践中已广泛可用。这有助于检测关键生物标志物,并能够开展旨在解决MG致病性抗体的潜在产生及其致病性各个阶段的靶向治疗干预研究。在新兴的治疗策略中,补体靶向药物因其能够减少补体激活并抑制自身免疫介导的组织损伤而受到医学研究人员的高度关注。抑制末端补体级联反应已证明在降低疾病严重程度和改善临床结局方面有效,尤其是在MG难治性病例中。本综述总结了MG中补体激活的潜在机制,评估了当前的治疗格局,包括已批准和正在研究的补体抑制剂,并讨论了其应用的安全性考虑因素。

https://cdn.ncbi.nlm.nih.gov/pmc/blobs/b90e/12222297/dea59d2409da/415_2025_13225_Fig1_HTML.jpg

文献AI研究员

20分钟写一篇综述,助力文献阅读效率提升50倍。

立即体验

用中文搜PubMed

大模型驱动的PubMed中文搜索引擎

马上搜索

文档翻译

学术文献翻译模型,支持多种主流文档格式。

立即体验