Suppr超能文献

表达GZMK的CD8 T细胞会促进复发性气道炎症性疾病。

GZMK-expressing CD8 T cells promote recurrent airway inflammatory diseases.

作者信息

Lan Feng, Li Jizhou, Miao Wenxuan, Sun Fei, Duan Su, Song Yabing, Yao Jiacheng, Wang Xiangdong, Wang Chengshuo, Liu Xin, Wang Jianbin, Zhang Luo, Qi Hai

机构信息

Department of Otolaryngology Head and Neck Surgery, Beijing TongRen Hospital, Capital Medical University, Beijing, China.

Beijing Key Laboratory of Nasal Disease, Beijing Institute of Otolaryngology, Beijing, China.

出版信息

Nature. 2025 Feb;638(8050):490-498. doi: 10.1038/s41586-024-08395-9. Epub 2025 Jan 15.

Abstract

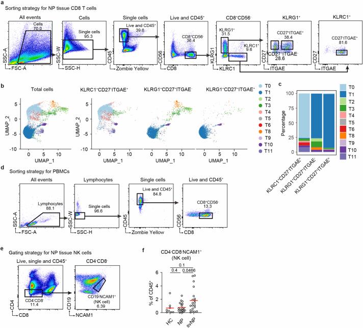
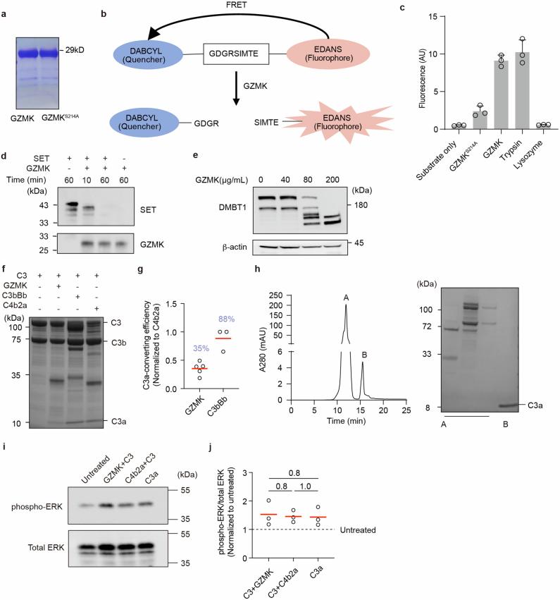
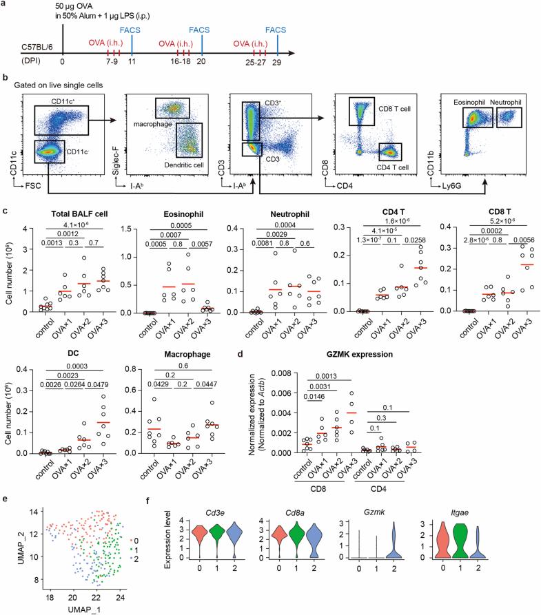
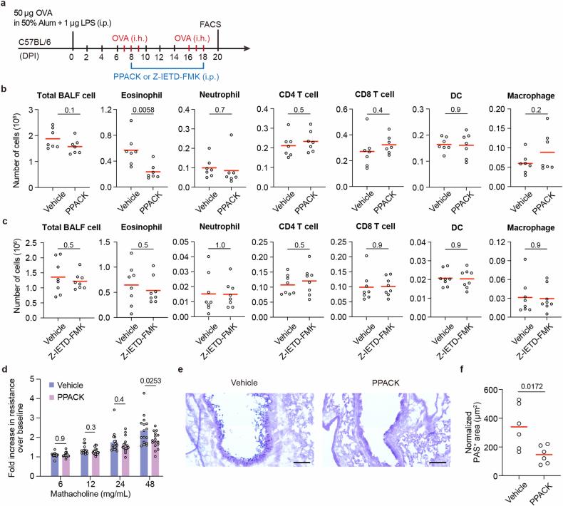
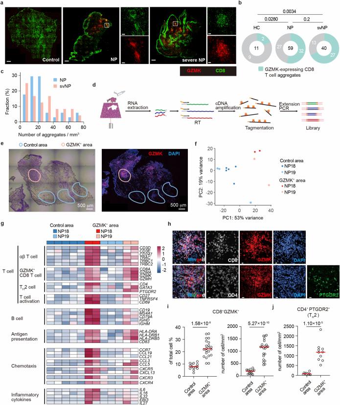
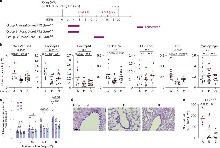
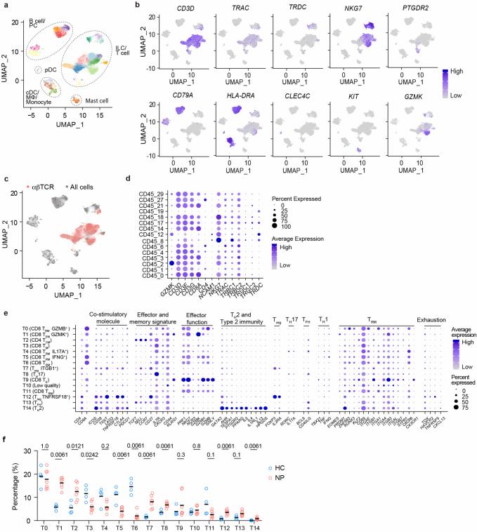
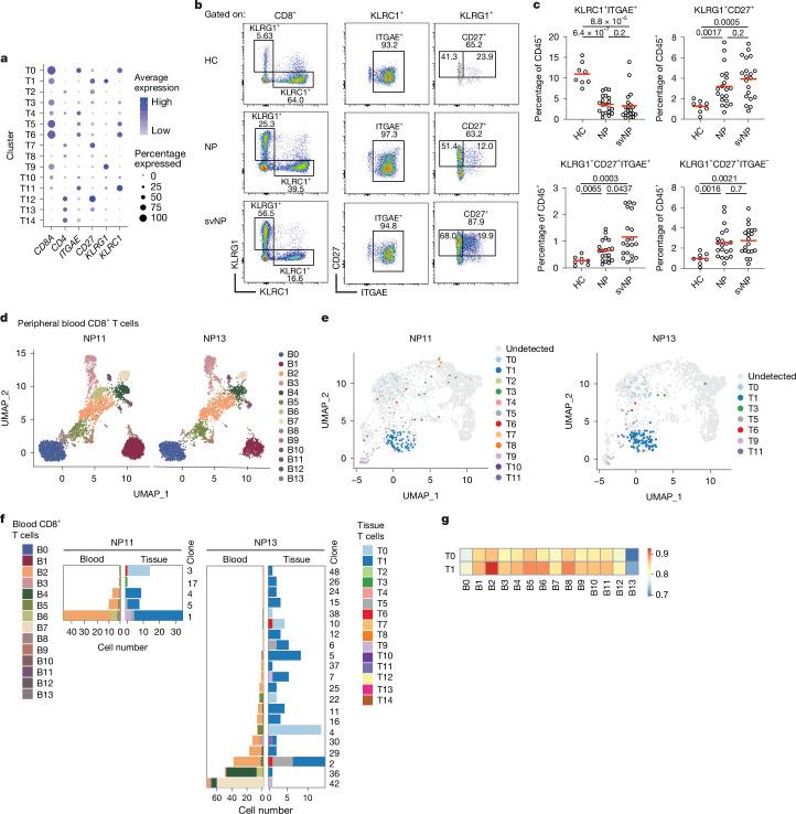
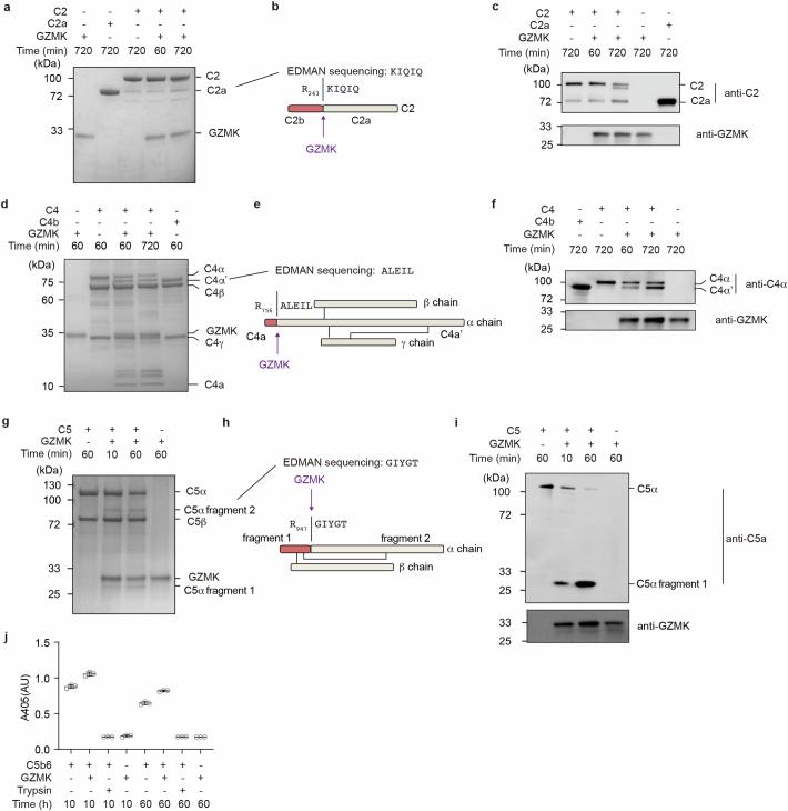
Inflammatory diseases are often chronic and recurrent, and current treatments do not typically remove underlying disease drivers. T cells participate in a wide range of inflammatory diseases such as psoriasis, Crohn's disease, oesophagitis and multiple sclerosis, and clonally expanded antigen-specific T cells may contribute to disease chronicity and recurrence, in part by forming persistent pathogenic memory. Chronic rhinosinusitis and asthma are inflammatory airway diseases that often present as comorbidities. Chronic rhinosinusitis affects more than 10% of the general population. Among these patients, 20-25% would develop nasal polyps, which often require repeated surgical resections owing to a high incidence of recurrence. Whereas abundant T cells infiltrate the nasal polyps tissue, T cell subsets that drive the disease pathology and promote recurrence are not fully understood. By comparing T cell repertoires in nasal polyp tissues obtained from consecutive surgeries, here we report that persistent CD8 T cell clones carrying effector memory-like features colonize the mucosal tissue during disease recurrence, and these cells characteristically express the tryptase Granzyme K (GZMK). We find that GZMK cleaves many complement components, including C2, C3, C4 and C5, that collectively contribute to the activation of the complement cascade. GZMK-expressing CD8 T cells participate in organized tertiary lymphoid structures, and tissue GZMK levels predict the disease severity and comorbidities better than well-established biomarkers such as eosinophilia and tissue interleukin-5. Using a mouse asthma model, we further show that GZMK-expressing CD8 T cells exacerbate the disease in a manner dependent on the proteolytic activity of GZMK and complements. Genetic ablation or pharmacological inhibition of GZMK after the disease onset markedly alleviates tissue pathology and restores lung function. Our work identifies a pathogenic CD8 memory T cell subset that promotes tissue inflammation and recurrent airway diseases by the effector molecule GZMK and suggests GZMK as a potential therapeutic target.

摘要

炎症性疾病通常是慢性且复发性的,目前的治疗方法通常无法消除潜在的疾病驱动因素。T细胞参与多种炎症性疾病,如银屑病、克罗恩病、食管炎和多发性硬化症,克隆性扩增的抗原特异性T细胞可能导致疾病的慢性化和复发,部分原因是形成了持久的致病记忆。慢性鼻窦炎和哮喘是常见的炎症性气道疾病。慢性鼻窦炎影响超过10%的普通人群。在这些患者中,20%-25%会发展为鼻息肉,由于复发率高,通常需要反复手术切除。虽然大量T细胞浸润鼻息肉组织,但驱动疾病病理并促进复发的T细胞亚群尚未完全明确。通过比较连续手术获得的鼻息肉组织中的T细胞库,我们发现携带效应记忆样特征的持久性CD8 T细胞克隆在疾病复发期间定植于黏膜组织,这些细胞特征性地表达类胰蛋白酶颗粒酶K(GZMK)。我们发现GZMK可切割许多补体成分,包括C2、C3、C4和C5,这些成分共同促进补体级联反应的激活。表达GZMK的CD8 T细胞参与有组织的三级淋巴结构,组织GZMK水平比嗜酸性粒细胞增多和组织白细胞介素-5等成熟的生物标志物更能预测疾病严重程度和合并症。使用小鼠哮喘模型,我们进一步表明表达GZMK的CD8 T细胞以依赖于GZMK和补体蛋白水解活性的方式加重疾病。疾病发作后对GZMK进行基因敲除或药物抑制可显著减轻组织病理并恢复肺功能。我们的研究确定了一个致病性CD8记忆T细胞亚群,该亚群通过效应分子GZMK促进组织炎症和复发性气道疾病,并提示GZMK作为潜在的治疗靶点。

https://cdn.ncbi.nlm.nih.gov/pmc/blobs/fb71/11821540/0593643f76aa/41586_2024_8395_Fig1_HTML.jpg

文献AI研究员

20分钟写一篇综述,助力文献阅读效率提升50倍。

立即体验

用中文搜PubMed

大模型驱动的PubMed中文搜索引擎

马上搜索

文档翻译

学术文献翻译模型,支持多种主流文档格式。

立即体验