Suppr超能文献

桥粒芯糖蛋白3(DSG3)通过AKT/糖原合成酶激酶3β/β-连环蛋白信号通路促进膀胱癌的生长和转移。

DSG3 promotes bladder cancer growth and metastasis via AKT/GSK3β/β-catenin pathway.

作者信息

Wang Tao, Du Anqi, Peng Yuan, Yin Jianjian, Sun Guoqiang, Yu Yihang, Sun Zhangran, Chang Qi, Gong Kaidi, Han Shengna, Zhang Lirong, Song Dongkui

机构信息

Department of Urology, The First Affiliated Hospital of Zhengzhou University, Zhengzhou, Henan Province, China.

Department of Pharmacology, School of Basic Medical Sciences, Zhengzhou University, Zhengzhou, Henan Province, China.

出版信息

J Transl Med. 2025 Jul 2;23(1):729. doi: 10.1186/s12967-025-06754-2.

Abstract

BACKGROUND

The high metastasis rate is the primary contributor to the high mortality rate associated with muscle-invasive bladder cancer (MIBC). Therefore, elucidating the mechanisms involved and identifying potential therapeutic targets are crucial for improving the overall prognosis of bladder cancer (BLCA).

METHODS

We used consensus clustering and differential gene expression analyses to identify the key gene desmoglein 3 (DSG3). Subsequently, we examined the expression of DSG3 in BLCA and its association with the clinical characteristics and prognosis. Comprehensive in vitro and in vivo experiments were conducted to elucidate the functions of DSG3 and the reasons behind the upregulation of DSG3 in BLCA, as well as to investigate the mechanisms by which DSG3 promotes metastasis.

RESULTS

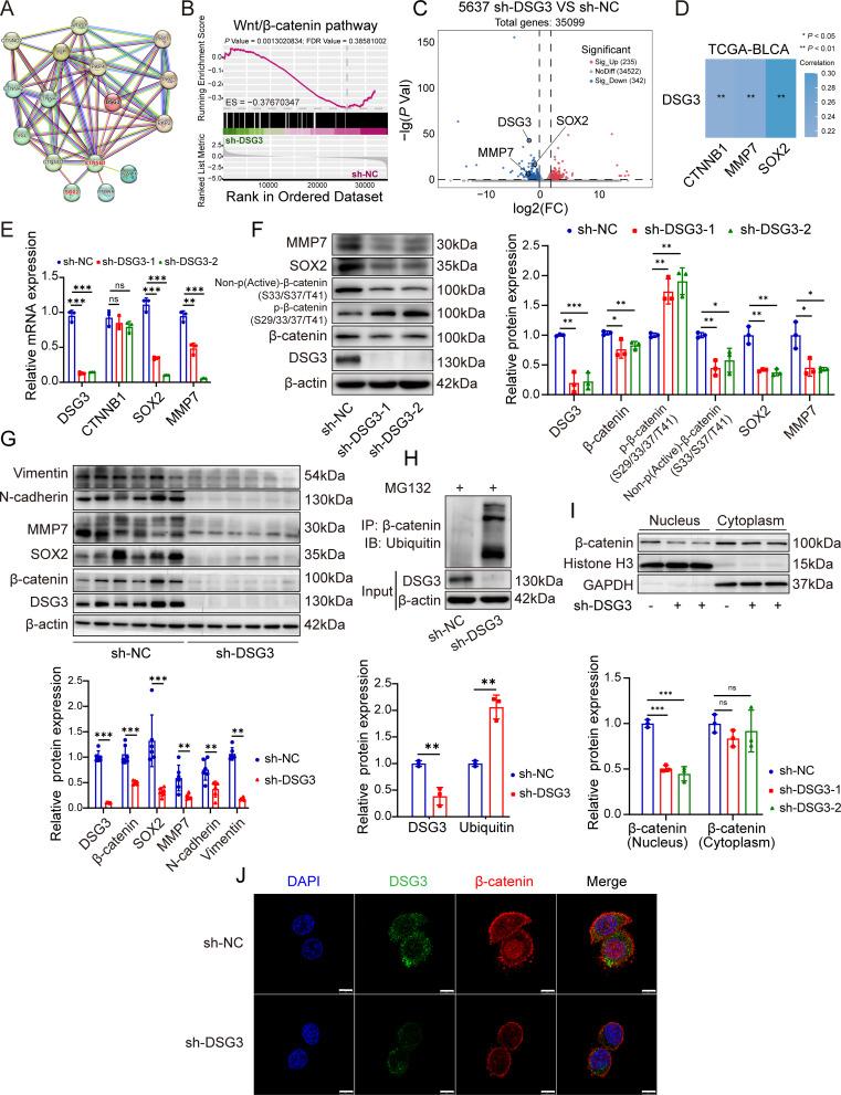
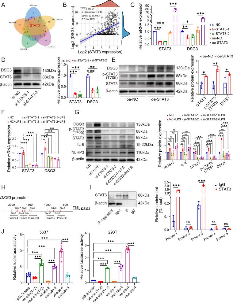
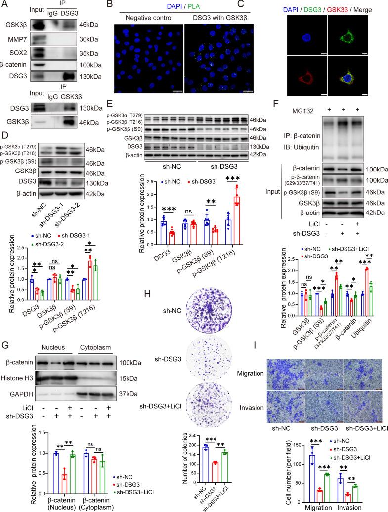
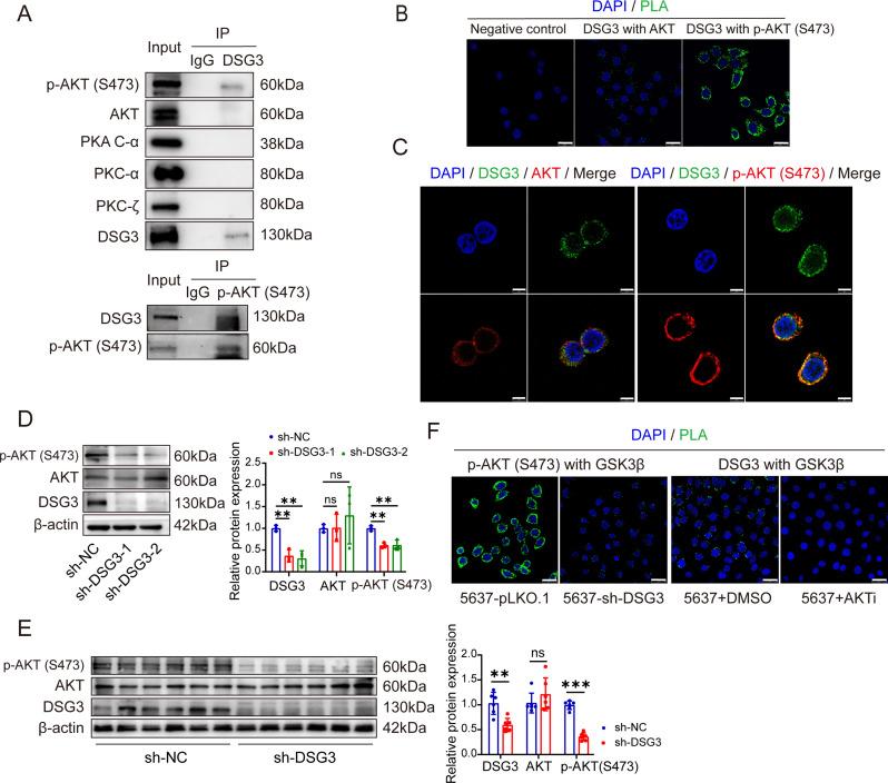
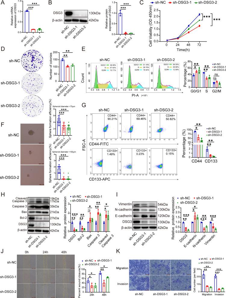
DSG3 was markedly upregulated in BLCA, particularly in the basal/squamous (Ba/Sq) subtype. Importantly, elevated DSG3 levels demonstrated a strong association with aggressive tumor behavior and poorer clinical outcomes. Functional experiments revealed that DSG3 knockdown significantly impeded cancer stemness characteristics, epithelial-mesenchymal transition (EMT), migration, and invasion capabilities in vitro, whereas in vivo studies showed marked reductions in tumorigenesis and lung metastasis. Mechanistic investigations indicated that STAT3 transcriptionally activated DSG3 expression in BLCA cells. Downstream pathway analysis further showed that DSG3 promoted AKT phosphorylation, thereby inhibiting GSK3β activity. This molecular pathway promoted β-catenin nuclear translocation, thereby triggering transcriptional upregulation of SOX2 and MMP7 expression, ultimately mediating BLCA progression.

CONCLUSION

Our study demonstrates a novel mechanism by which DSG3 enhances cancer stemness, EMT, migration, and invasive capabilities through upregulation of SOX2 and MMP7 expression through the AKT/GSK3β/β-catenin pathway, ultimately leading to growth and metastasis of BLCA. This study elucidated the role of DSG3 in BLCA and its mechanism in activating the Wnt/β-catenin signaling pathway. We anticipate this study will identify potential biomarkers for predicting progression and for assessing prognosis. Furthermore, this study introduced a novel intervention target for BLCA treatment.

摘要

背景

高转移率是肌层浸润性膀胱癌(MIBC)高死亡率的主要原因。因此,阐明其相关机制并确定潜在治疗靶点对于改善膀胱癌(BLCA)的总体预后至关重要。

方法

我们使用共识聚类和差异基因表达分析来鉴定关键基因桥粒芯糖蛋白3(DSG3)。随后,我们检测了DSG3在BLCA中的表达及其与临床特征和预后的关系。进行了全面的体外和体内实验,以阐明DSG3的功能、BLCA中DSG3上调的原因,以及DSG3促进转移的机制。

结果

DSG3在BLCA中显著上调,尤其是在基底/鳞状(Ba/Sq)亚型中。重要的是,DSG3水平升高与侵袭性肿瘤行为和较差的临床结果密切相关。功能实验表明,敲低DSG3可显著阻碍体外癌干细胞特性、上皮-间质转化(EMT)、迁移和侵袭能力,而体内研究显示肿瘤发生和肺转移明显减少。机制研究表明,STAT3在BLCA细胞中转录激活DSG3表达。下游通路分析进一步表明,DSG3促进AKT磷酸化,从而抑制GSK3β活性。该分子通路促进β-连环蛋白核转位,从而触发SOX2和MMP7表达的转录上调,最终介导BLCA进展。

结论

我们的研究揭示了一种新机制,即DSG3通过AKT/GSK3β/β-连环蛋白通路上调SOX2和MMP7表达,从而增强癌干细胞特性、EMT、迁移和侵袭能力,最终导致BLCA生长和转移。本研究阐明了DSG3在BLCA中的作用及其激活Wnt/β-连环蛋白信号通路的机制。我们预计这项研究将识别出预测进展和评估预后的潜在生物标志物。此外,本研究为BLCA治疗引入了一个新的干预靶点。

https://cdn.ncbi.nlm.nih.gov/pmc/blobs/da48/12225158/640fb3ba7f7f/12967_2025_6754_Fig1_HTML.jpg

文献AI研究员

20分钟写一篇综述,助力文献阅读效率提升50倍。

立即体验

用中文搜PubMed

大模型驱动的PubMed中文搜索引擎

马上搜索

文档翻译

学术文献翻译模型,支持多种主流文档格式。

立即体验