Suppr超能文献

衰老小鼠心脏中的N6-甲基腺嘌呤RNA图谱

N6-methyladenosine RNA landscape in the aged mouse hearts.

作者信息

Jing Xia, Li Yingming, Liao Zhaofu, Wu Jing-Yu, Xu Zi-Yang, Yang Zhi-Peng, Mo Hai-Liang, Xu Shun, Liu Xinguang, Wu Zhuguo, Tao Jun, Xiong Xing-Dong

机构信息

Dongguan Key Laboratory of Aging and Anti-Aging, The First Dongguan Affiliated Hospital, Guangdong Medical University, Dongguan, China.

Clinical Research Center, Affiliated Hospital of Guangdong Medical University, Zhanjiang, Guangdong, China.

出版信息

Front Cardiovasc Med. 2025 Jun 18;12:1563364. doi: 10.3389/fcvm.2025.1563364. eCollection 2025.

Abstract

OBJECTIVE

Cardiac aging is a major risk factor for the development of cardiovascular diseases. Although evidence suggests an association between N6-methyladenosine (m6A) modification and numerous cardiovascular diseases, its role in cardiac aging remains unclear. This study was conducted to elucidate the role of m6A modification in cardiac aging and the molecular mechanisms involved.

METHODS

Global methylation levels and the expression of major m6A regulators were compared between young and aged hearts. Transcriptome-wide m6A landscape analysis was conducted using methylated RNA immunoprecipitation sequencing (MeRIP-seq) and RNA sequencing (RNA-seq) to identify aberrant m6A peaks. Furthermore, gene set enrichment analysis (GSEA) was performed to identify gene sets associated with cardiac aging. Functional validation of key molecules was carried out through experiments.

RESULTS

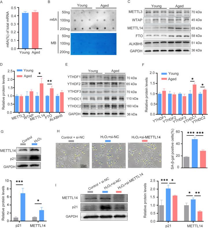
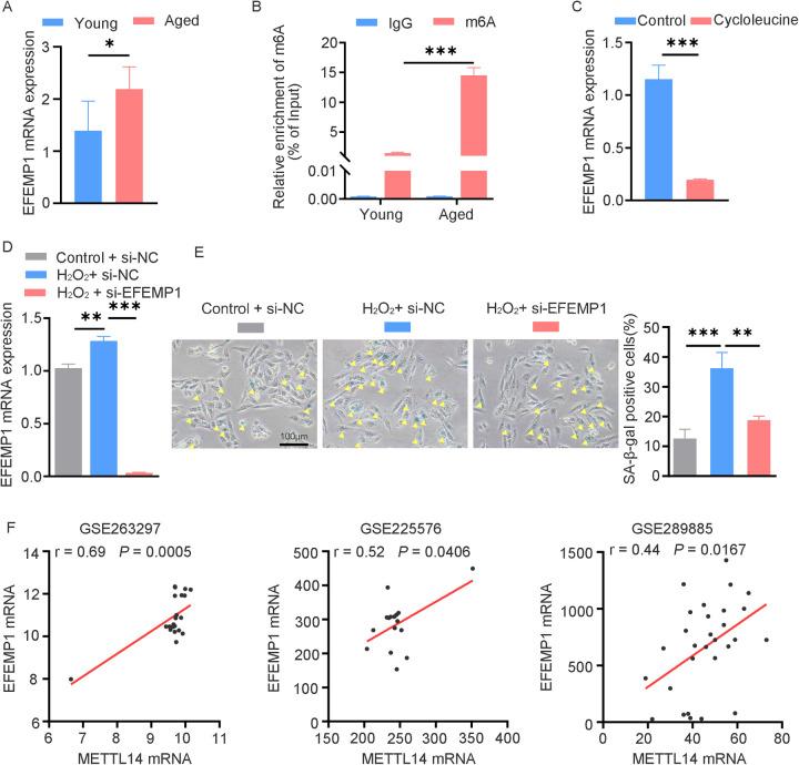
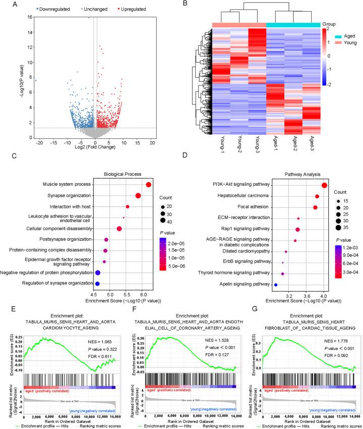
The overall m6A level remained constant; however, the expression of the methyltransferase METTL14 and the demethyltransferase FTO were significantly upregulated in aged hearts. Knockdown of METTL14 alleviated HO-induced senescence phenotypes, as reflected by a reduction in the number of SA-β-gal positive cells and a decrease in p21 expression. Compared with young hearts, the dysregulated m6A peaks were significantly enriched in genes associated with dilated cardiomyopathy, hypertrophic cardiomyopathy, and the PI3K-Akt signaling pathway. GSEA showed that these genes were enriched in the aging of heart and aorta cardiomyocytes. Additionally, 255 genes with siginificantly changed of both m6A peaks and RNA expression were identified by combining MeRIP-seq and RNA-seq data. Among these genes, EFEMP1 was significantly upregulated in aged hearts, accompanied by enhanced m6A modification. Treatment with the methyltransferase inhibitor cycloleucine significantly suppressed the expression level of EFEMP1. In AC16 cells, silencing EFEMP1 suppressed HO-induced cell senescence. Furthermore, we found a positive correlation between METTL14 and EFEMP1 in multiple datasets related to cardiac aging.

CONCLUSION

Our findings indicate that m6A modification plays an essential role in the process of cardiac aging. EFEMP1 may serve as a potential new therapeutic target for age-related cardiac diseases.

摘要

目的

心脏衰老为心血管疾病发生的主要危险因素。尽管有证据表明N6-甲基腺苷(m6A)修饰与多种心血管疾病之间存在关联,但其在心脏衰老中的作用仍不清楚。本研究旨在阐明m6A修饰在心脏衰老中的作用及相关分子机制。

方法

比较年轻和老年心脏的整体甲基化水平及主要m6A调节因子的表达。采用甲基化RNA免疫沉淀测序(MeRIP-seq)和RNA测序(RNA-seq)进行全转录组m6A图谱分析,以鉴定异常m6A峰。此外,进行基因集富集分析(GSEA)以鉴定与心脏衰老相关的基因集。通过实验对关键分子进行功能验证。

结果

整体m6A水平保持恒定;然而,甲基转移酶METTL14和去甲基酶FTO的表达在老年心脏中显著上调。敲低METTL14可减轻过氧化氢(HO)诱导的衰老表型,表现为衰老相关β-半乳糖苷酶(SA-β-gal)阳性细胞数量减少及p21表达降低。与年轻心脏相比,失调的m6A峰在与扩张型心肌病、肥厚型心肌病及PI3K-Akt信号通路相关的基因中显著富集。GSEA显示这些基因在心脏和主动脉心肌细胞衰老中富集。此外,通过整合MeRIP-seq和RNA-seq数据鉴定出255个m6A峰和RNA表达均有显著变化的基因。在这些基因中,EFEMP1在老年心脏中显著上调,同时m6A修饰增强。用甲基转移酶抑制剂环亮氨酸处理可显著抑制EFEMP1的表达水平。在AC16细胞中,沉默EFEMP1可抑制HO诱导的细胞衰老。此外,我们在多个与心脏衰老相关的数据集中发现METTL14与EFEMP1呈正相关。

结论

我们的研究结果表明,m6A修饰在心脏衰老过程中起重要作用。EFEMP1可能作为与年龄相关心脏疾病的潜在新治疗靶点。

https://cdn.ncbi.nlm.nih.gov/pmc/blobs/77da/12213823/0ddb934ea3f5/fcvm-12-1563364-g001.jpg

文献AI研究员

20分钟写一篇综述,助力文献阅读效率提升50倍。

立即体验

用中文搜PubMed

大模型驱动的PubMed中文搜索引擎

马上搜索

文档翻译

学术文献翻译模型,支持多种主流文档格式。

立即体验