Suppr超能文献

HDAC3-YY1-RAB5A轴通过调节骨髓基质细胞中的线粒体稳态重塑急性髓系白血病支持性微环境。

HDAC3-YY1-RAB5A axis remodels AML-supportive niche by modulating mitochondrial homeostasis in bone marrow stromal cells.

作者信息

He Chao, Xiong Yue, Zeng Yuqing, Feng Jianhua, Yan Fuxia, Zhang Manqi, Tan Zhili, Zheng Yaling, Chen Hongbo, Huang Rui, Cheng Fang

机构信息

School of Pharmaceutical Sciences (Shenzhen), Sun Yat-sen University, Shenzhen, China.

Institute of Chemical Biology, Shenzhen Bay Laboratory, Shenzhen, China.

出版信息

Cell Death Dis. 2025 Jul 7;16(1):498. doi: 10.1038/s41419-025-07777-9.

Abstract

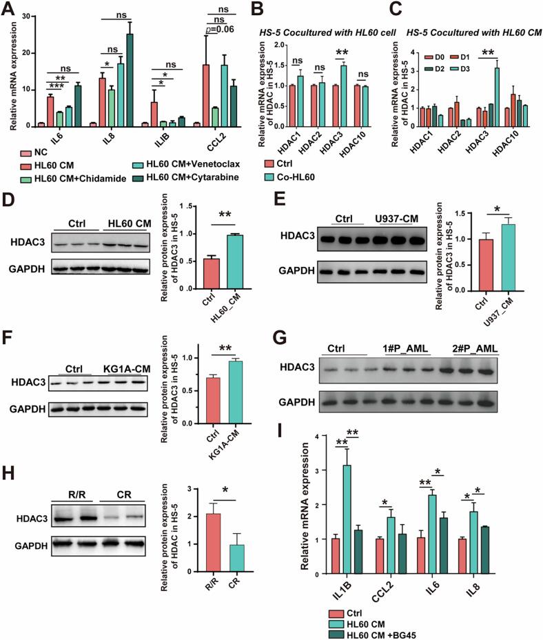
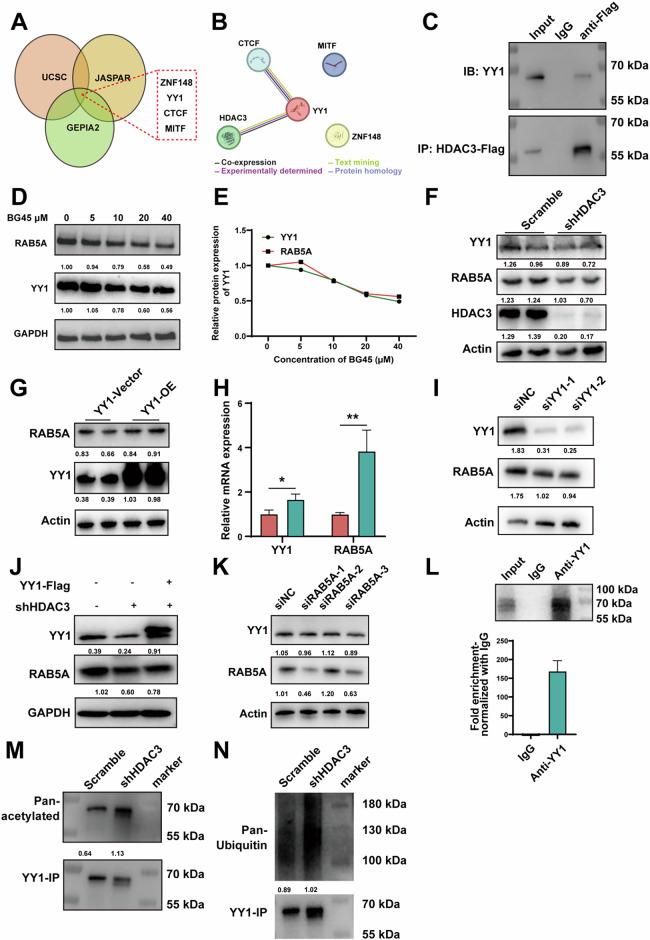
Recent studies have shown that the interaction between acute myeloid leukemia (AML) and bone marrow stromal cells (BMSCs) plays a vital role in the progression of leukemia and the development of drug resistance, while the underlying mechanisms remain inconclusive. In this study, we found that AML patient-derived BMSCs exhibit a hyperinflammatory phenotype. Histone deacetylase 3 (HDAC3) in BMSCs enhances mitochondrial reactive oxygen species (ROS) production by RAB5A-mediated blockade of mitophagy. Furthermore, we confirmed that HDAC3 regulates RAB5A expression through transcription factor YY1. Excessive ROS accelerates the senescence of BMSCs and promotes the secretion of senescence-associated secretory phenotype, creating a hyperinflammatory bone marrow niche, activating the NF-κB pathway in AML cells to promote their survival and drug resistance. The inhibition of HDAC3 in BMSCs reduces the mitochondrial ROS production and thus delays BMSCs senescence. Consequently, HDAC3 inhibition in BMSCs decreases AML proliferation and synergizes with the anti-AML efficacy of venetoclax. Therefore, our study suggests that targeting HDAC3 in BMSCs may be used for the combination therapy of AML by remodeling the AML-supportive niche.

摘要

最近的研究表明,急性髓系白血病(AML)与骨髓基质细胞(BMSCs)之间的相互作用在白血病进展和耐药性发展中起着至关重要的作用,但其潜在机制仍无定论。在本研究中,我们发现AML患者来源的BMSCs表现出高炎症表型。BMSCs中的组蛋白去乙酰化酶3(HDAC3)通过RAB5A介导的线粒体自噬阻断增强线粒体活性氧(ROS)的产生。此外,我们证实HDAC3通过转录因子YY1调节RAB5A的表达。过量的ROS加速BMSCs的衰老并促进衰老相关分泌表型的分泌,形成高炎症性骨髓微环境,激活AML细胞中的NF-κB途径以促进其存活和耐药性。抑制BMSCs中的HDAC3可减少线粒体ROS的产生,从而延缓BMSCs的衰老。因此,抑制BMSCs中的HDAC3可降低AML的增殖,并与维奈克拉的抗AML疗效协同作用。所以,我们的研究表明,靶向BMSCs中的HDAC3可能通过重塑支持AML的微环境用于AML的联合治疗。

https://cdn.ncbi.nlm.nih.gov/pmc/blobs/55ad/12234896/1fcc3baeab8d/41419_2025_7777_Fig1_HTML.jpg

文献AI研究员

20分钟写一篇综述,助力文献阅读效率提升50倍。

立即体验

用中文搜PubMed

大模型驱动的PubMed中文搜索引擎

马上搜索

文档翻译

学术文献翻译模型,支持多种主流文档格式。

立即体验