Suppr超能文献

静息CD4调节性T细胞与神经母细胞瘤:一项孟德尔随机化研究。

Resting CD4 regulatory T cell and neuroblastoma: A Mendelian randomization study.

作者信息

Wang RuiZong, Wang Shan

机构信息

Department of Pediatric Surgical Oncology Children's Hospital of Chongqing Medical University Chongqing China.

National Clinical Research Center for Child Health and Disorders Ministry of Education Key Laboratory of Child Development and Disorders Chongqing Key Laboratory of Pediatrics Chongqing China.

出版信息

Pediatr Discov. 2024 Jun 8;2(2):e85. doi: 10.1002/pdi3.85. eCollection 2024 Jun.

Abstract

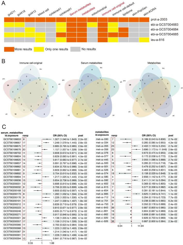
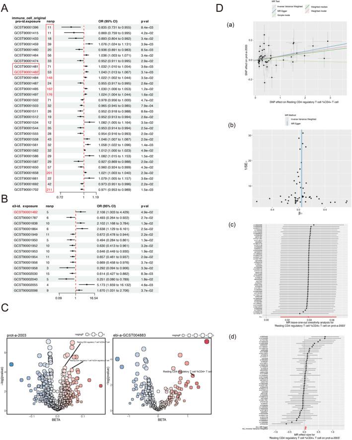
Neuroblastoma (NB) is a common extracranial solid tumor in children, and currently our understanding of the molecular mechanisms underlying tumor progression is not very thorough. In clinical practice, although the prognosis and survival rates of NB patients in the low-risk and medium-risk groups are still acceptable, the prognosis and survival rates of NB patients in the high-risk group are extremely poor. Therefore, improving awareness of NB tumors is crucial for improving the treatment status of NB patients in clinical practice. So we collected common tumor exposure factors and performed multiple Mendelian randomization (MR) analysis on NB, and ultimately determined that the increase in Resting CD4 regulatory T cell was positively correlated with the occurrence and development of NB. In addition, we also used the network pharmacology algorithm proximity to screen the NB chemotherapy drug papain and reasonably speculated that there is an interaction between papain and CD4 regulatory T cell in the chemotherapy of NB patients.

摘要

神经母细胞瘤(NB)是儿童常见的颅外实体瘤,目前我们对肿瘤进展的分子机制了解并不十分透彻。在临床实践中,虽然低危和中危组NB患者的预后和生存率尚可,但高危组NB患者的预后和生存率极差。因此,提高对NB肿瘤的认识对于改善临床实践中NB患者的治疗状况至关重要。于是我们收集了常见的肿瘤暴露因素,并对NB进行了多重孟德尔随机化(MR)分析,最终确定静息CD4调节性T细胞的增加与NB的发生发展呈正相关。此外,我们还利用网络药理学算法接近度筛选出NB化疗药物木瓜蛋白酶,并合理推测在NB患者化疗中木瓜蛋白酶与CD4调节性T细胞之间存在相互作用。

https://cdn.ncbi.nlm.nih.gov/pmc/blobs/c394/12118276/c7cf4c524dbe/PDI3-2-e85-g003.jpg

文献AI研究员

20分钟写一篇综述,助力文献阅读效率提升50倍。

立即体验

用中文搜PubMed

大模型驱动的PubMed中文搜索引擎

马上搜索

文档翻译

学术文献翻译模型,支持多种主流文档格式。

立即体验