Suppr超能文献

衰老过程中不同骨骼肌的转录多样性

Transcriptional Diversity in Response to Aging Across Skeletal Muscles.

作者信息

Liu Can, Zheng Dongbin, Zhang Rui, Li Hong, Tong Xingyan, Wu Yujie, Zhang Geng, Wang Siyuan, Chen Hongyu, Ren Zhinong, Sun Ying, Wang Chengdong, Li Desheng, Li Xuewei, Li Mingzhou, Jin Long

机构信息

State Key Laboratory of Swine and Poultry Breeding Industry, College of Animal Science and Technology, Sichuan Agricultural University, Chengdu, China.

Department of Geriatics, Sichuan Provincial People's Hospital, Chengdu, Sichuan, China.

出版信息

Aging Cell. 2025 Sep;24(9):e70164. doi: 10.1111/acel.70164. Epub 2025 Jul 9.

Abstract

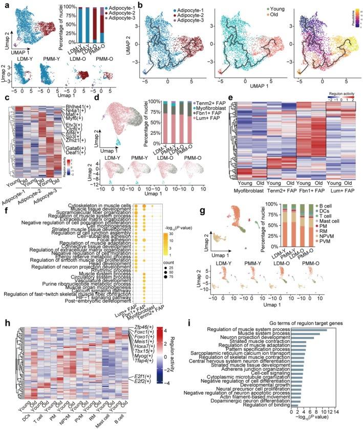
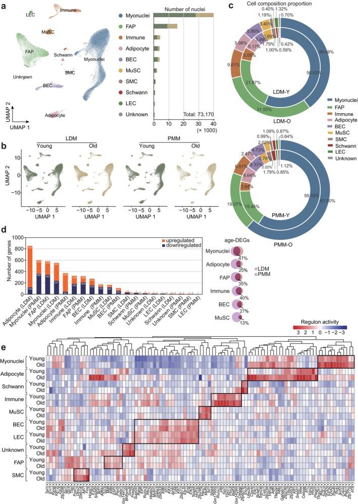
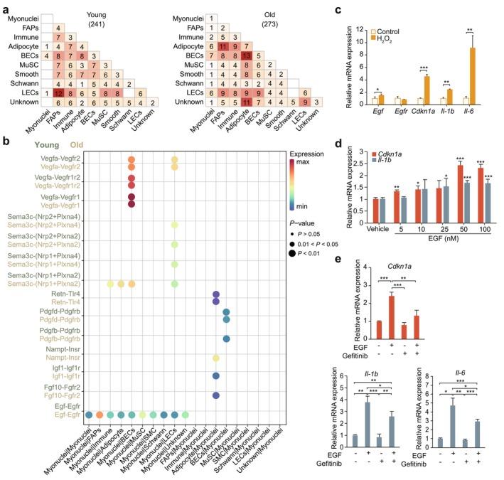
Aging leads to a gradual decline in muscle function, yet the mechanisms by which different skeletal muscles respond to aging remain unclear. Here, we constructed transcriptional maps of 11 skeletal muscles with extensive transcriptional diversity from young and old mice. Age-related changes in gene expression displayed distinct tissue-specific patterns, involving muscle diseases and metabolic processes. Notably, the mitochondrial-enriched soleus muscle exhibited superior resistance to aging compared to other skeletal muscles. Further, we generated a single-nuclei transcriptomic atlas on representative skeletal muscles, analyzing 73,170 nuclei. We found the age-related changes in the cellular composition of different skeletal muscles and the emergence of new cell states in aged mice. Among different types of myonuclei, type II myonuclei showed particular sensitivity to aging, with reduced metabolic activity of IIb myonuclei with age. We also found cell-specific changes occurring across nonmuscle nuclei populations, including adipocytes, fibro-adipogenic progenitors, and immune cells, accelerating muscle aging and associated pathologies. Intercellular communication analysis revealed more intensive intercellular interactions in aged skeletal muscles, particularly between myonuclei and other cell types. Specifically, we validated the regulatory role of the EGF/EGFR axis in age-related inflammatory processes. These findings provide insight into muscle biology and aging and highlight potential therapeutic targets for age-associated muscle disorders.

摘要

衰老导致肌肉功能逐渐下降,但不同骨骼肌对衰老的反应机制仍不清楚。在这里,我们构建了来自年轻和年老小鼠的11块具有广泛转录多样性的骨骼肌的转录图谱。基因表达的年龄相关变化呈现出明显的组织特异性模式,涉及肌肉疾病和代谢过程。值得注意的是,富含线粒体的比目鱼肌与其他骨骼肌相比,对衰老表现出更强的抵抗力。此外,我们在代表性骨骼肌上生成了单核转录组图谱,分析了73170个细胞核。我们发现了不同骨骼肌细胞组成的年龄相关变化以及老年小鼠中新细胞状态的出现。在不同类型的肌核中,II型肌核对衰老表现出特别的敏感性,随着年龄增长,IIb肌核的代谢活性降低。我们还发现非肌核群体(包括脂肪细胞、纤维脂肪生成祖细胞和免疫细胞)中发生了细胞特异性变化,加速了肌肉衰老和相关病理过程。细胞间通讯分析显示,老年骨骼肌中的细胞间相互作用更为密集,特别是在肌核与其他细胞类型之间。具体而言,我们验证了EGF/EGFR轴在年龄相关炎症过程中的调节作用。这些发现为肌肉生物学和衰老提供了见解,并突出了与年龄相关的肌肉疾病的潜在治疗靶点。

https://cdn.ncbi.nlm.nih.gov/pmc/blobs/273c/12419864/07e5f00a508f/ACEL-24-e70164-g005.jpg

文献AI研究员

20分钟写一篇综述,助力文献阅读效率提升50倍。

立即体验

用中文搜PubMed

大模型驱动的PubMed中文搜索引擎

马上搜索

文档翻译

学术文献翻译模型,支持多种主流文档格式。

立即体验