Suppr超能文献

使用补体途径抑制剂增强纳米药物在多个物种中的免疫相容性和血液相容性。

Enhanced immunocompatibility and hemocompatibility of nanomedicines across multiple species using complement pathway inhibitors.

作者信息

Li Yue, Jacques Sarah, Gaikwad Hanmant, Nebbia Morgan, Banda Nirmal K, Holers V Michael, Tomlinson Stephen A, Scheinman Robert I, Monte Andrew, Saba Laura, Lasda Erika, Hasselberth Jay, Busquet Nicolas, Zelek Wioleta M, Moghimi S Moein, Simberg Dmitri

机构信息

Department of Pharmaceutical Sciences, The Skaggs School of Pharmacy and Pharmaceutical Sciences, University of Colorado Anschutz Medical Campus, Aurora, CO 80045, USA.

Division of Rheumatology, School of Medicine, University of Colorado Anschutz Medical Campus, Aurora, CO 80045, USA.

出版信息

Sci Adv. 2025 Jul 11;11(28):eadw1731. doi: 10.1126/sciadv.adw1731. Epub 2025 Jul 9.

Abstract

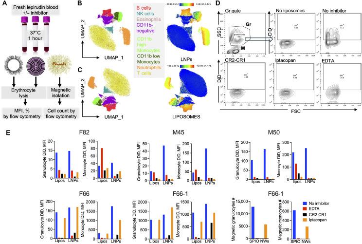
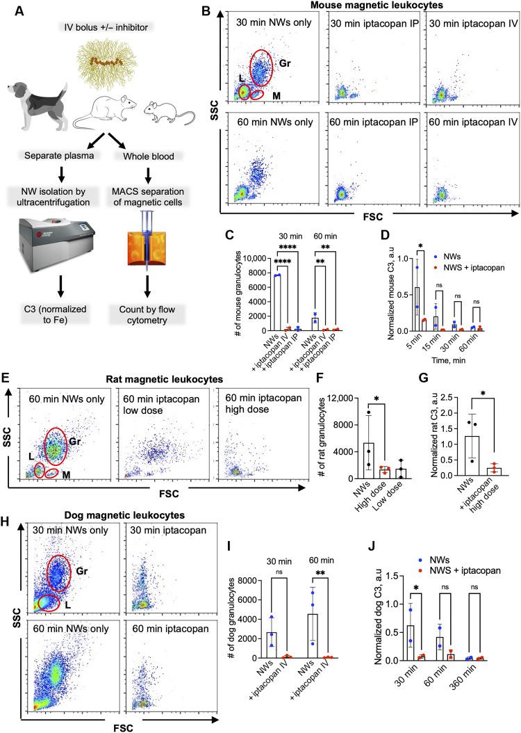
The activation of complement by nanomedicines triggers immune uptake and proinflammatory responses. Complement pathway inhibitors could offer strategies to address these challenges. Here, we assess the efficacy of inhibitors with various nanoparticles, including dextran superparamagnetic iron oxide nanoworms, polyethylene glycol (PEG) liposomal drugs, and mRNA lipid nanoparticles. In human sera, inhibitors of the alternative pathway iptacopan and danicopan exhibit variable efficacies, ranging from high nanomolar to incomplete inhibition. However, both iptacopan and danicopan display poor efficacy with PEGylated liposomal doxorubicin. Sutimlimab, an inhibitor of the classical pathway, demonstrates poor efficacy with PEGylated liposomal doxorubicin, even in sera with anti-PEG antibodies. Iptacopan displays donor-dependent inhibition of the uptake of nanoparticles in human blood. Bolus coadministration of iptacopan with nanoworms in mice, rats, and dogs inhibits C3 opsonization and uptake by granulocytes. Iptacopan also alleviates nanoparticle-induced lethargy in rats and severe hypotension in dogs. These data suggest that complement inhibitors can enhance the immunocompatibility and hemocompatibility of nanomedicines in a donor-dependent manner.

摘要

纳米药物激活补体可引发免疫摄取和促炎反应。补体途径抑制剂可为应对这些挑战提供策略。在此,我们评估了抑制剂与各种纳米颗粒(包括葡聚糖超顺磁性氧化铁纳米蠕虫、聚乙二醇(PEG)脂质体药物和mRNA脂质纳米颗粒)的效果。在人血清中,替代途径抑制剂iptacopan和danicopan表现出不同的效果,范围从高纳摩尔到不完全抑制。然而,iptacopan和danicopan对聚乙二醇化脂质体阿霉素均显示出较差的效果。经典途径抑制剂sutimlimab对聚乙二醇化脂质体阿霉素效果不佳,即使在含有抗PEG抗体的血清中也是如此。Iptacopan在人血液中显示出对纳米颗粒摄取的供体依赖性抑制。在小鼠、大鼠和狗中,将iptacopan与纳米蠕虫大剂量共同给药可抑制C3调理作用和粒细胞摄取。Iptacopan还可减轻纳米颗粒在大鼠中引起的嗜睡以及在狗中引起的严重低血压。这些数据表明,补体抑制剂可以以供体依赖性方式增强纳米药物的免疫相容性和血液相容性。

https://cdn.ncbi.nlm.nih.gov/pmc/blobs/009a/12239973/85a0d273c99b/sciadv.adw1731-f1.jpg

文献AI研究员

20分钟写一篇综述,助力文献阅读效率提升50倍。

立即体验

用中文搜PubMed

大模型驱动的PubMed中文搜索引擎

马上搜索

文档翻译

学术文献翻译模型,支持多种主流文档格式。

立即体验