Suppr超能文献

西曲替尼联合维奈托克发挥有效的协同作用,以消除具有FLT3-ITD突变的急性髓系白血病细胞。

Sitravatinib combined with venetoclax exerts effective synergy to eliminate acute myeloid leukemia cells with FLT3-ITD mutations.

作者信息

Yang Jie, Zhang Yvyin, Li Qingshan, Wang Peihong

机构信息

Department of Hematology, Guangzhou Red Cross Hospital, Jinan University, Guangzhou 510220, China.

Department of Hematology, Guangdong Provincial People's Hospital (Guangdong Academy of Medical Sciences), Southern Medical University, Guangzhou 510080, China.

出版信息

Transl Oncol. 2025 Sep;59:102467. doi: 10.1016/j.tranon.2025.102467. Epub 2025 Jul 8.

Abstract

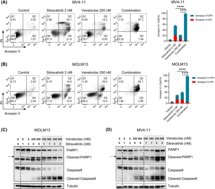
We have previously identified sitravatinib as a potent inhibitor of FLT3, capable of overcoming resistance to gilteritinib in the treatment of acute myeloid leukemia (AML). The combination of venetoclax and FLT3 inhibitors gilteritinib and quizartinib has shown promising results in reducing leukemia burden and improving survival in pre-clinical studies and clinical trials of AML with FLT3 mutation. In this study, we aimed to investigate the therapeutic effect of treating AML with sitravatinib combined with venetoclax. Our findings indicated that the combination of sitravatinib and venetoclax significantly decreased cell viability and increased cell apoptosis in AML cell lines harboring FLT3 mutation, more so than either treatment alone. These two agents exerted strong synergistic effects in FLT3-ITD AML cell lines and patient bone marrow cells in vitro. The activation of MAPK/ERK signaling are common causes that weaken the efficacy of FLT3 inhibitors, while the upregulation of anti-apoptotic proteins including BCL-xL and MCL-1 leads to venetoclax resistance. Our data demonstrated that sitravatinib plus venetoclax further suppressed the phosphorylation of AKT and ERK as well as downregulated MCL-1 and BCL-xL, which mechanically explain the synergistic effect. Finally, we tested the potential application of sitravatinib plus venetoclax in vivo using patient-derived xenografts, and found that the combined therapy was significantly more effective in inhibiting leukemia cell expansion, reducing infiltration in the spleen, and prolonging survival time compared to a single administration. Our study demonstrates the potential use of sitravatinib plus venetoclax as an alternative therapeutic strategy to treat AML patients with FLT3-ITD mutation.

摘要

我们之前已确定西曲替尼是一种有效的FLT3抑制剂,能够克服吉瑞替尼在治疗急性髓系白血病(AML)中的耐药性。维奈克拉与FLT3抑制剂吉瑞替尼和奎扎替尼联合使用,在FLT3突变的AML临床前研究和临床试验中,已显示出在减轻白血病负担和改善生存率方面的有前景的结果。在本研究中,我们旨在探讨西曲替尼联合维奈克拉治疗AML的疗效。我们的研究结果表明,西曲替尼和维奈克拉联合使用能显著降低携带FLT3突变的AML细胞系的细胞活力,并增加细胞凋亡,比单独使用任何一种治疗方法的效果都更显著。这两种药物在体外对FLT3-ITD AML细胞系和患者骨髓细胞发挥了强大的协同作用。MAPK/ERK信号通路的激活是削弱FLT3抑制剂疗效的常见原因,而包括BCL-xL和MCL-1在内的抗凋亡蛋白的上调会导致维奈克拉耐药。我们的数据表明,西曲替尼加维奈克拉进一步抑制了AKT和ERK的磷酸化,并下调了MCL-1和BCL-xL,这从机制上解释了协同作用。最后,我们使用患者来源的异种移植模型在体内测试了西曲替尼加维奈克拉的潜在应用,发现与单一给药相比,联合治疗在抑制白血病细胞增殖、减少脾脏浸润和延长生存时间方面显著更有效。我们的研究证明了西曲替尼加维奈克拉作为治疗携带FLT3-ITD突变的AML患者的替代治疗策略的潜在用途。

https://cdn.ncbi.nlm.nih.gov/pmc/blobs/3726/12274920/1ceda9090e20/gr1.jpg

文献AI研究员

20分钟写一篇综述,助力文献阅读效率提升50倍。

立即体验

用中文搜PubMed

大模型驱动的PubMed中文搜索引擎

马上搜索

文档翻译

学术文献翻译模型,支持多种主流文档格式。

立即体验