Suppr超能文献

冷冻可食用昆虫的细菌群落与微生物质量综合分析

Comprehensive Analysis of Bacterial Communities and Microbiological Quality of Frozen Edible Insects.

作者信息

Krongdang Sasiprapa, Sawongta Nipitpong, Pheepakpraw Jintana, Ngamsomchat Achirawit, Wangtueai Sutee, Wongsa Jittimon, Parametthanuwat Thanya, Charoenphun Narin, Chitov Thararat

机构信息

Faculty of Science and Social Sciences, Burapha University, Sakaeo Campus, Sakaeo 27160, Thailand.

Department of Biology, Faculty of Science, Chiang Mai University, Chiang Mai 50200, Thailand.

出版信息

Foods. 2025 Jul 1;14(13):2347. doi: 10.3390/foods14132347.

Abstract

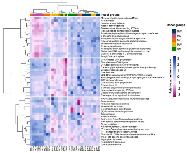
Edible insects are gaining traction worldwide; however, the existing data regarding their microbiological quality remain inadequate. This study investigated the bacterial communities and microbiological quality of five types of frozen edible insects commercially available in Thailand. Amplicon sequencing revealed Firmicutes (Bacillota) and Proteobacteria (Pseudomonadota) as the main phyla across all samples; Bacteroidota was predominant in house crickets, Actinobacteriota in silkworms, and Desulfobacterota was exclusively found in house and mole crickets. Culture-based assays showed total viable counts, lactic acid bacteria, yeasts-molds, and spore-formers ranging from 3.41-6.58, 2.52-7.41, 1.83-5.62, to 2.00-4.70 log CFU·g, respectively. In some samples, and , key hygiene indicators, reached 5.05 and 2.70 log CFU·g, respectively. Among foodborne pathogens, presumptive was found to vary from <1.70 to 3.93 log CFU·g, while and were under the quantitation limit, and was absent. Overall, the results indicate significant variation in microbial diversity and quality among different insect types. The high levels of microbial hygiene indicators and foodborne pathogens in some samples raised food safety concerns and point to the need to develop or implement production guidelines and microbiological criteria for frozen edible insects to ensure food safety.

摘要

食用昆虫在全球范围内越来越受到关注;然而,关于其微生物质量的现有数据仍然不足。本研究调查了泰国市场上五种冷冻食用昆虫的细菌群落和微生物质量。扩增子测序显示,所有样本中的主要菌门为厚壁菌门(芽孢杆菌门)和变形菌门(假单胞菌门);拟杆菌门在家蟋蟀中占主导地位,放线菌门在蚕中占主导地位,而脱硫杆菌门仅在家蟋蟀和蝼蛄中发现。基于培养的分析表明,总活菌数、乳酸菌、酵母菌 - 霉菌和芽孢形成菌的数量分别为3.41 - 6.58、2.52 - 7.41、1.83 - 5.62和2.00 - 4.70 log CFU·g。在一些样本中,关键卫生指标大肠埃希氏菌和金黄色葡萄球菌分别达到5.05和2.70 log CFU·g。在食源性病原体中,推测的沙门氏菌数量在<1.70至3.93 log CFU·g之间变化,而弯曲杆菌和志贺氏菌低于定量限,未检测到产气荚膜梭菌。总体而言,结果表明不同昆虫类型之间的微生物多样性和质量存在显著差异。一些样本中微生物卫生指标和食源性病原体的高水平引发了食品安全问题,并指出需要制定或实施冷冻食用昆虫的生产指南和微生物标准以确保食品安全。

https://cdn.ncbi.nlm.nih.gov/pmc/blobs/13eb/12249108/dcf4e4cb50a4/foods-14-02347-g001.jpg

文献AI研究员

20分钟写一篇综述,助力文献阅读效率提升50倍。

立即体验

用中文搜PubMed

大模型驱动的PubMed中文搜索引擎

马上搜索

文档翻译

学术文献翻译模型,支持多种主流文档格式。

立即体验