Suppr超能文献

[具体植物名称]果实发育过程中碳源-库的权衡与分配策略

Trade-Offs and Partitioning Strategy of Carbon Source-Sink During Fruit Development of .

作者信息

Li Yueling, Xie Yiqing, Zhang Yue, Fang Xuan, Wang Jian

机构信息

School of Geographical Sciences, Fujian Normal University, Fuzhou 350007, China.

Fujian Provincial Key Laboratory for Plant Eco-Physiology, Fujian Normal University, Fuzhou 350007, China.

出版信息

Plants (Basel). 2025 Jun 23;14(13):1920. doi: 10.3390/plants14131920.

Abstract

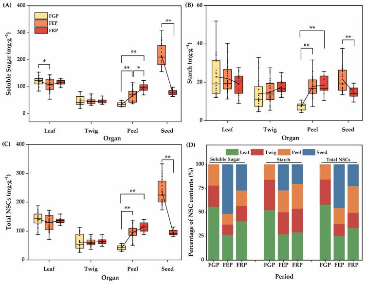
Non-structural carbohydrates (NSCs), the main substrates and energy carriers of plants, play an important role in mediating the source-sink balance of carbon (C). However, the trade-offs in the allocation of NSCs remain unclear at critical stages of fruit development. In this study, we evaluated the dynamic and allometric partitioning characteristics of NSCs at the key stage of fruit development in . The seed NSCs pool was the highest in the middle stage of rapid fruit expansion, and an inverted "V" shape appeared from July to September and peaked in August. Notably, although the NSC pool of twigs was the smallest and did not change significantly at each stage, the starch pool was the largest. Significant correlations existed between the NSC content of different organs in in the early stage of slow development and the middle stage of rapid fruit expansion. In particular, NSC components, both of the twigs in the early stage and of the twigs and seeds in the middle stage, showed significant allometric partitioning relationships. In summary, seeds are the main carbon sink for fruit development trade-offs of , and twigs may play an important role in transferring C to seeds at the early and middle stages of fruit development. In the future, attention should be paid to controlling the factors affecting the balance of plant C during the rapid fruit expansion period to ensure high yield.

摘要

非结构性碳水化合物(NSCs)作为植物的主要底物和能量载体,在介导碳(C)的源库平衡中发挥着重要作用。然而,在果实发育的关键阶段,NSCs分配的权衡关系仍不明确。在本研究中,我们评估了[具体植物名称]果实发育关键阶段NSCs的动态和异速分配特征。种子NSCs库在果实快速膨大中期最高,7月至9月呈倒“V”形,8月达到峰值。值得注意的是,尽管嫩枝的NSC库最小且在各阶段变化不显著,但淀粉库最大。在发育缓慢的早期和果实快速膨大的中期,[具体植物名称]不同器官的NSC含量之间存在显著相关性。特别是,早期嫩枝以及中期嫩枝和种子的NSC组分均呈现出显著的异速分配关系。总之,种子是[具体植物名称]果实发育权衡中的主要碳库,嫩枝可能在果实发育的早期和中期将碳转移到种子中发挥重要作用。未来,应关注控制果实快速膨大期影响植物碳平衡的因素,以确保高产。

https://cdn.ncbi.nlm.nih.gov/pmc/blobs/3f42/12251949/21790b859ef8/plants-14-01920-g001.jpg

文献AI研究员

20分钟写一篇综述,助力文献阅读效率提升50倍。

立即体验

用中文搜PubMed

大模型驱动的PubMed中文搜索引擎

马上搜索

文档翻译

学术文献翻译模型,支持多种主流文档格式。

立即体验