Suppr超能文献

基因型对油橄榄()果实酚类物质谱的影响。 (注:括号里的内容原文缺失)

Genotypic Effect on Olive () Fruit Phenolic Profile.

作者信息

Yılmaz-Düzyaman Hande, León Lorenzo, de la Rosa Raúl, Sánchez-Ortiz Araceli, Serrano Alicia, Luque Francisco, Sanz Carlos, Perez Ana G

机构信息

IFAPA Centro "Alameda del Obispo", Avda. Menéndez Pidal s/n, 14004 Cordoba, Spain.

Joint Doctoral Programme in Agricultural, Food, Forestry Engineering and Sustainable Rural Development, University of Córdoba and the University of Seville, 41005 Sevilla, Spain.

出版信息

Plants (Basel). 2025 Jun 28;14(13):1981. doi: 10.3390/plants14131981.

Abstract

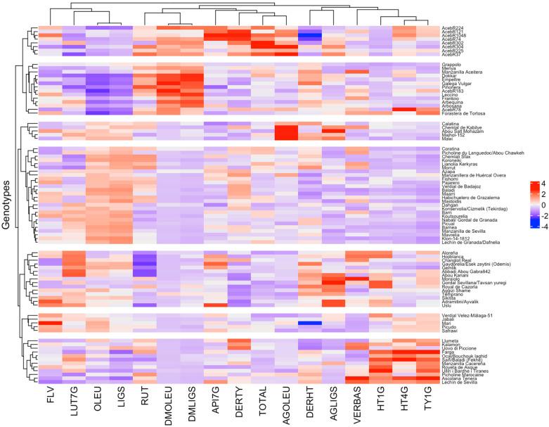
Phenolic compounds are important targets in olive breeding due to their health benefits and impact on fruit and oil quality. Fruit phenolic profiling enables efficient screening of large germplasm collections without oil extraction, but environmental variability, especially year-to-year differences, affects their expression. The aim of this study was to assess the genotypic influence on fruit phenolic composition, based on a three-year evaluation of 10 wild olive genotypes and 75 cultivars from an olive core collection. Each genotype was sampled in at least two seasons, with 1 to 3 trees analyzed annually. Variance analysis revealed significant genetic variation among cultivars and notable genotype-by-year interactions for certain phenolics. Broad-sense heritability was generally high for most compounds, although some, such as ligstroside and ligstroside aglycone, showed greater environmental sensitivity. Best linear unbiased predictions (BLUPs) were highly correlated with average relative phenotypic values. Clustering analyses identified strong associations among key phenolic compounds and highlighted distinct metabolic profiles separating wild and cultivated genotypes, reflecting differences in phenolic accumulation patterns. These findings demonstrate the genetic and environmental influences on olive fruit phenolics and provide reliable estimates to support future marker-assisted selection studies aimed at developing useful tools in olive breeding programs.

摘要

由于酚类化合物对健康有益且对果实和油的品质有影响,因此它们是橄榄育种中的重要目标。果实酚类物质分析能够在不进行油提取的情况下对大量种质资源进行有效筛选,但环境变异性,尤其是逐年差异,会影响它们的表达。本研究的目的是基于对10个野生橄榄基因型和75个来自橄榄核心种质库的栽培品种进行的为期三年的评估,来评估基因型对果实酚类成分的影响。每个基因型在至少两个季节进行采样,每年分析1至3棵树。方差分析显示,品种间存在显著的遗传变异,某些酚类物质存在显著的基因型×年份互作。大多数化合物的广义遗传力普遍较高,尽管有些化合物,如橄榄苦苷和橄榄苦苷苷元,表现出更大的环境敏感性。最佳线性无偏预测(BLUPs)与平均相对表型值高度相关。聚类分析确定了关键酚类化合物之间的强关联,并突出了区分野生型和栽培型基因型的不同代谢谱,反映了酚类积累模式的差异。这些发现证明了遗传和环境对橄榄果实酚类物质的影响,并提供了可靠的估计,以支持未来旨在开发橄榄育种计划有用工具的标记辅助选择研究。

https://cdn.ncbi.nlm.nih.gov/pmc/blobs/be8f/12251559/5b81ed89e65d/plants-14-01981-g001.jpg

文献AI研究员

20分钟写一篇综述,助力文献阅读效率提升50倍。

立即体验

用中文搜PubMed

大模型驱动的PubMed中文搜索引擎

马上搜索

文档翻译

学术文献翻译模型,支持多种主流文档格式。

立即体验