Suppr超能文献

剪切应力与微泡介导的内皮细胞免疫生物学调节

Shear Stress and Microbubble-Mediated Modulation of Endothelial Cell Immunobiology.

作者信息

Memari Elahe, Singh Davindra, Alkins Ryan, Helfield Brandon

机构信息

Department of Physics Concordia University 7141 Sherbrooke St. W Montreal QC H4B 1R6 Canada.

Department of Biology Concordia University 7141 Sherbrooke St. W Montreal QC H4B 1R6 Canada.

出版信息

Small Sci. 2025 Jan 27;5(4):2400489. doi: 10.1002/smsc.202400489. eCollection 2025 Apr.

Abstract

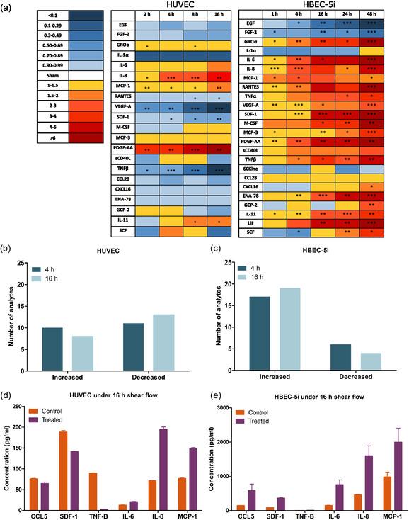
Cellular immunotherapy remains hindered in the context of solid tumors due to the immunosuppressive microenvironment, in which key endothelial cell adhesion molecules (CAM) are suppressed. Microbubble-mediated focused ultrasound is being explored for targeted immunotherapy and can exert local shear stress upon neighboring endothelial cells. However, fluid and microbubble-induced shear modulation of endothelial immunobiology is not well understood. Herein, the influence of both types of shear stress on human endothelial vein (HUVEC) and brain endothelial (HBEC-5i) CAM expression and secretion of over 90 cytokines using acoustically coupled microscopy is examined. Fluid flow results in time-dependent modulation of CAM expression, where ICAM-1 peaked at 4 h (1.98-fold,  < 0.001, HUVEC) and 24 h (1.56-fold,  < 0.001, HBEC-5i). While some chemokines are significantly enhanced (up to 16.2-fold;  < 0.001) from both endothelial cell types (e.g., IL-8, MCP-1, MCP-3), others are differentially expressed (e.g., CCL5, CXCL-16, SDF-1). Under ultrasound, ICAM-1 expression at 4 h increased (≈1.4-fold,  < 0.01) and resulted in significant large-magnitude ( < 0.05) differential expression of 20 cytokines, most of which have immune-activating function and within a subset of those induced by shear-flow. Microbubble-mediated ultrasound regulates ICAM-1 expression and the human endothelial secretome toward an immune cell recruitment paradigm, and thus may reinforce solid tumor cellular immunotherapy efforts.

摘要

由于免疫抑制微环境,实体瘤中的细胞免疫疗法仍然受到阻碍,在这种微环境中,关键的内皮细胞粘附分子(CAM)受到抑制。微泡介导的聚焦超声正在被探索用于靶向免疫治疗,并且可以对邻近的内皮细胞施加局部剪切应力。然而,流体和微泡诱导的内皮免疫生物学剪切调节尚未得到很好的理解。在此,使用声学耦合显微镜检查了两种类型的剪切应力对人脐静脉内皮细胞(HUVEC)和脑内皮细胞(HBEC-5i)CAM表达以及90多种细胞因子分泌的影响。流体流动导致CAM表达的时间依赖性调节,其中细胞间粘附分子-1(ICAM-1)在4小时达到峰值(1.98倍,P<0.001,HUVEC)和24小时(1.56倍,P<0.001,HBEC-5i)。虽然两种内皮细胞类型的一些趋化因子都显著增强(高达16.2倍;P<0.001)(例如白细胞介素-8、单核细胞趋化蛋白-1、单核细胞趋化蛋白-3),但其他趋化因子则有差异表达(例如CC趋化因子配体5、CXC趋化因子配体16、基质细胞衍生因子-1)。在超声作用下,4小时时ICAM-1表达增加(约1.4倍,P<0.01),并导致20种细胞因子的显著大幅度(P<0.05)差异表达,其中大多数具有免疫激活功能,并且在剪切流诱导差异表达的细胞因子子集中。微泡介导的超声将ICAM-1表达和人内皮细胞分泌组调节至免疫细胞募集模式,因此可能加强实体瘤细胞免疫治疗的效果。

https://cdn.ncbi.nlm.nih.gov/pmc/blobs/ea23/12245004/b68747220004/SMSC-5-2400489-g002.jpg

文献AI研究员

20分钟写一篇综述,助力文献阅读效率提升50倍。

立即体验

用中文搜PubMed

大模型驱动的PubMed中文搜索引擎

马上搜索

文档翻译

学术文献翻译模型,支持多种主流文档格式。

立即体验