Suppr超能文献

多聚磷酸盐比DNA更有效地区分蛋白质构象集合,促进多种组装和成熟行为。

Polyphosphate discriminates protein conformational ensembles more efficiently than DNA promoting diverse assembly and maturation behaviors.

作者信息

Goyal Saloni, Rajendran Divya, Mani Anup Kumar, Naganathan Athi N

机构信息

Department of Biotechnology, Bhupat and Jyoti Mehta School of Biosciences, Indian Institute of Technology Madras, Chennai, India.

出版信息

Elife. 2025 Jul 14;14:RP105461. doi: 10.7554/eLife.105461.

Abstract

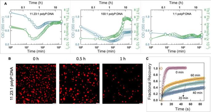
Disordered proteins and domains often assemble into condensates with polyanionic nucleic acids, primarily via charge complementarity, regulating numerous cellular functions. However, the assembly mechanisms associated with the other abundant and ubiquitous, anionic, stress-response regulating polymer, polyphosphate (polyP), are less understood. Here, we employ the intrinsically disordered DNA-binding domain (DBD) of cytidine repressor (CytR) from to study the nature of assembly processes with polyP and DNA. CytR forms metastable liquid-like condensates with polyP and DNA, while undergoing liquid-to-solid transition in the former and dissolving in the latter. On mutationally engineering the ensemble to exhibit more or less structure and dimensions than the WT, the assembly process with polyP is directed to either condensates with partial time-dependent dissolution or spontaneous aggregation, respectively. On the other hand, the CytR variants form liquid-like but metastable droplets with DNA which dissolve within a few hours. Polyphosphate induces large secondary-structure changes, with two of the mutants adopting polyproline II-like structures within droplets, while DNA has only minimal structural effects. Our findings reveal how polyphosphate can more efficiently discern conformational heterogeneity in the starting protein ensemble, its structure, and compactness, with broad implications in assembly mechanisms involving polyP and stress response in bacterial systems.

摘要

无序蛋白质和结构域通常主要通过电荷互补作用与聚阴离子核酸组装成凝聚物,从而调节众多细胞功能。然而,对于另一种丰富且普遍存在的阴离子应激反应调节聚合物——多聚磷酸盐(polyP)相关的组装机制,人们了解较少。在这里,我们利用来自胞嘧啶阻遏蛋白(CytR)的内在无序DNA结合结构域(DBD)来研究与polyP和DNA的组装过程的本质。CytR与polyP和DNA形成亚稳态的类液体凝聚物,在与polyP形成凝聚物时会发生从液体到固体的转变,而在与DNA形成凝聚物时会溶解。通过突变改造使该蛋白整体呈现出比野生型更多或更少的结构和尺寸,与polyP的组装过程分别导向具有部分时间依赖性溶解的凝聚物或自发聚集。另一方面,CytR变体与DNA形成类液体但亚稳态的液滴,这些液滴会在几小时内溶解。多聚磷酸盐会诱导大的二级结构变化,其中两个突变体在液滴内形成类似多聚脯氨酸II的结构,而DNA对结构的影响最小。我们的研究结果揭示了多聚磷酸盐如何能更有效地识别起始蛋白质整体中的构象异质性、其结构和紧凑性,这对涉及细菌系统中多聚磷酸盐和应激反应的组装机制具有广泛影响。

https://cdn.ncbi.nlm.nih.gov/pmc/blobs/511a/12259020/5a88df79ed9c/elife-105461-fig1.jpg

文献AI研究员

20分钟写一篇综述,助力文献阅读效率提升50倍。

立即体验

用中文搜PubMed

大模型驱动的PubMed中文搜索引擎

马上搜索

文档翻译

学术文献翻译模型,支持多种主流文档格式。

立即体验