Suppr超能文献

优化的DNA修复操作可实现小鼠胚胎中的通用敲入策略。

Refined DNA repair manipulation enables a universal knock-in strategy in mouse embryos.

作者信息

Chen Hongyu, Tan Qingtong, Li Li, Li Lanxin, Fu Jiqiang, Zhu Wencheng, Li Jie, Wang Yining, Li Shiyan, Li Huimin, Sun Yidi, Sun Qiang, Lu Zongyang, Liu Zhen

机构信息

Shanghai Key Laboratory of Precision Gene Editing and Clinical Translation, Institute of Neuroscience, Center for Excellence in Brain Science & Intelligence Technology, Chinese Academy of Sciences, Shanghai, China.

University of Chinese Academy of Sciences, Beijing, China.

出版信息

Nat Commun. 2025 Jul 15;16(1):6502. doi: 10.1038/s41467-025-61696-z.

Abstract

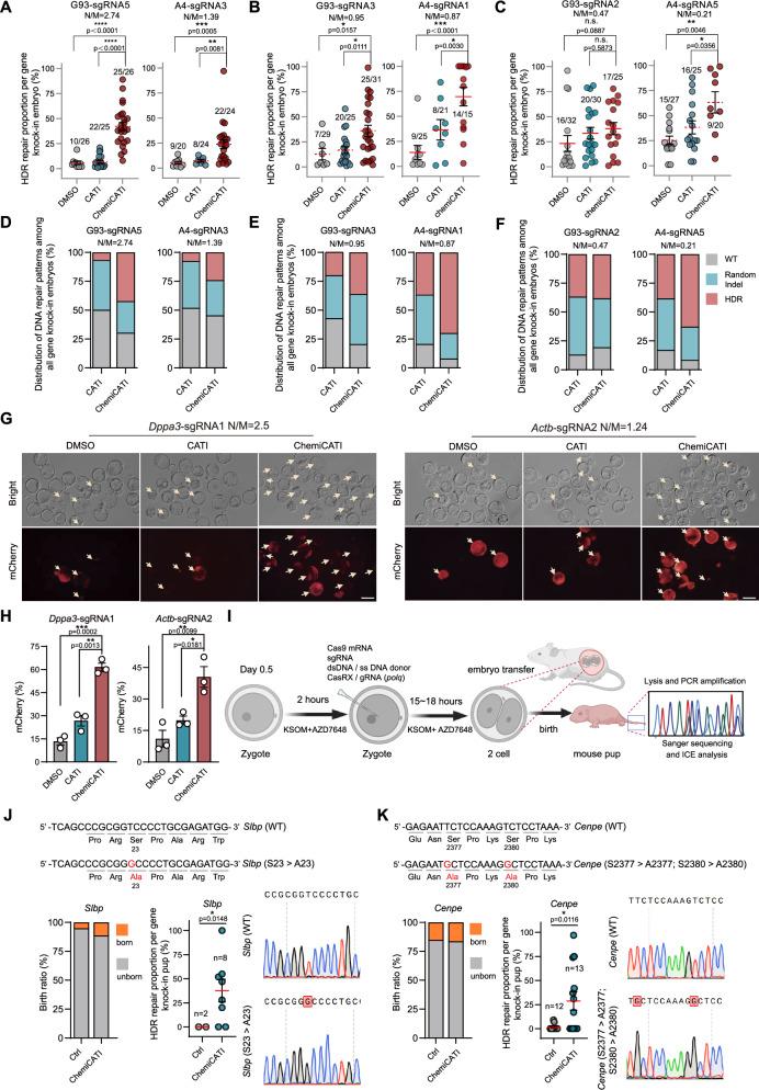
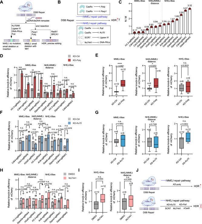
The design and screening of sgRNA in CRISPR-dependent gene knock-in is always laborious. Therefore, a universal and highly efficient knock-in strategy suitable for different sgRNA target sites is necessary. In our mouse embryo study, we find that the knock-in efficiency guided by adjacent sgRNAs varies greatly, although similar indel frequency. MMEJ-biased sgRNAs usually lead to high knock-in efficiency, whereas NHEJ-biased sgRNAs result in low knock-in efficiency. Blocking MMEJ repair by knocking down Polq can enhance knock-in efficiency, but inhibiting NHEJ repair shows variable effects. We identify a compound, AZD7648, that can shift DSBs repair towards MMEJ. Finally, by combining AZD7648 treatment with Polq knockdown, we develop a universal and highly efficient knock-in strategy in mouse embryos. This approach is validated at more than ten genomic loci, achieving up to 90% knock-in efficiency, marking a significant advancement toward predictable and highly efficient CRISPR-mediated gene integration.

摘要

在依赖CRISPR的基因敲入中,sgRNA的设计和筛选一直很费力。因此,需要一种适用于不同sgRNA靶位点的通用且高效的敲入策略。在我们对小鼠胚胎的研究中,我们发现,尽管indel频率相似,但相邻sgRNA引导的敲入效率差异很大。偏向微同源介导末端连接(MMEJ)的sgRNA通常会导致较高的敲入效率,而偏向非同源末端连接(NHEJ)的sgRNA则导致较低的敲入效率。通过敲低Polq来阻断MMEJ修复可以提高敲入效率,但抑制NHEJ修复的效果则各不相同。我们鉴定出一种化合物AZD7648,它可以使双链断裂(DSB)修复偏向MMEJ。最后,通过将AZD7648处理与Polq敲低相结合,我们在小鼠胚胎中开发出了一种通用且高效的敲入策略。这种方法在十多个基因组位点得到了验证,敲入效率高达90%,标志着在可预测且高效的CRISPR介导的基因整合方面取得了重大进展。

https://cdn.ncbi.nlm.nih.gov/pmc/blobs/ba07/12264159/7dd72cd83013/41467_2025_61696_Fig1_HTML.jpg

文献AI研究员

20分钟写一篇综述,助力文献阅读效率提升50倍。

立即体验

用中文搜PubMed

大模型驱动的PubMed中文搜索引擎

马上搜索

文档翻译

学术文献翻译模型,支持多种主流文档格式。

立即体验