Suppr超能文献

以及一种蝎肽衍生物的抗活性。

and anti- activity of a scorpion peptide derivative.

作者信息

Li Zhongjie, Zhang Jiao, Liu Yabo, Dai Qi, Li Shasha, Deng Bo, Wu Pengfei, Li Wanwu, Dong Yanfang, Xin Pengyang, Zhang Wenlu

机构信息

Microbial Pathogen and Anti-Infection Research Group, School of Basic Medicine and Forensic Medicine, Henan University of Science and Technology, Luoyang, China.

State Key Laboratory of Antiviral Drugs, Pingyuan Laboratory, National Medical Products Administration (NMPA) Key Laboratory for Research and Evaluation of Innovative Drug, School of Chemistry and Chemical Engineering, Henan Normal University, Xinxiang, China.

出版信息

Front Microbiol. 2025 Jul 1;16:1622282. doi: 10.3389/fmicb.2025.1622282. eCollection 2025.

Abstract

INTRODUCTION

is an important opportunistic and foodborne disease-related bacterium, and the increasing antibiotic resistance of the pathogen leads to the urgent exploration of new and effective antibacterial agents. In this study, a scorpion peptide derivative HTP2 was designed.

METHODS

The anti- activity was evaluated using a broth microdilution assay. A mouse model of skin subcutaneous infection was used to evaluate the anti- activity of HTP2. The antibacterial mechanism and influence on pathogenic factors of of HTP2 were also investigated.

RESULTS

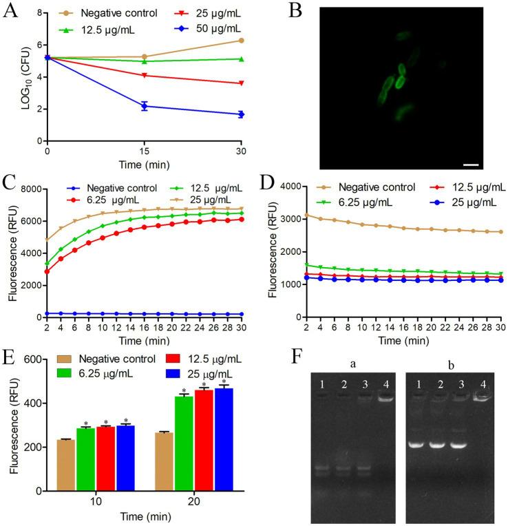
HTP2 could effectively inhibit the growth of cells with low hemolytic activity. HTP2 killed in a concentration-dependent manner, and could damage the membrane, induce ROS accumulation, and interact with nucleic acids. HTP2 could also inhibit biofilm formation, motility, pyocyanin production, and elastase activity of . In the mouse subcutaneous infection model, HTP2 significantly reduced the bacterial load of cells and inhibited inflammatory infiltration in the infection area.

CONCLUSION

HTP2 could effectively kill and , and had the potential as an anti- agent.

摘要

引言

是一种重要的机会性和食源性疾病相关细菌,病原体日益增加的抗生素耐药性导致迫切需要探索新的有效抗菌剂。在本研究中,设计了一种蝎肽衍生物HTP2。

方法

采用肉汤微量稀释法评估其抗菌活性。使用皮肤皮下感染小鼠模型评估HTP2的抗菌活性。还研究了HTP2的抗菌机制及其对病原菌致病因子的影响。

结果

HTP2能有效抑制细胞生长,溶血活性低。HTP2以浓度依赖性方式杀死细菌,可破坏细胞膜、诱导活性氧积累并与核酸相互作用。HTP2还可抑制细菌生物膜形成、运动性、绿脓菌素产生和弹性蛋白酶活性。在小鼠皮下感染模型中,HTP2显著降低了细菌细胞载量并抑制了感染区域的炎症浸润。

结论

HTP2能有效杀死细菌,具有作为抗菌剂的潜力。

https://cdn.ncbi.nlm.nih.gov/pmc/blobs/20fc/12259581/8b64f6f7c22b/fmicb-16-1622282-g001.jpg

文献AI研究员

20分钟写一篇综述,助力文献阅读效率提升50倍。

立即体验

用中文搜PubMed

大模型驱动的PubMed中文搜索引擎

马上搜索

文档翻译

学术文献翻译模型,支持多种主流文档格式。

立即体验