Suppr超能文献

由六型分泌系统介导的竞争塑造了种子携带的细菌群落以及种子到幼苗的传播动态。

T6SS-mediated competition by shapes seed-borne bacterial communities and seed-to-seedling transmission dynamics.

作者信息

Garin Tiffany, Brault Agathe, Marais Coralie, Briand Martial, Préveaux Anne, Bonneau Sophie, Simonin Marie, Barret Matthieu, Sarniguet Alain

机构信息

Univ Angers, Institut Agro, INRAE, IRHS, SFR QUASAV, Angers, France.

出版信息

mSystems. 2025 Aug 19;10(8):e0045725. doi: 10.1128/msystems.00457-25. Epub 2025 Jul 16.

Abstract

UNLABELLED

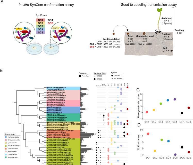
Seeds harbor diverse microbial communities important for plant growth and health. During germination, seed exudation triggers intense microbial competition, shaping the communities transmitted to seedlings. This study explores the role of the bacterial type VI secretion system (T6SS)-mediated interference competition in seed microbiota transmission to seedlings. The analysis of T6SS distribution within 180 genome sequences of seed-borne bacterial strains enabled the construction of synthetic communities (SynCom) with different levels of phylogenetic diversity and T6SS richness. These SynComs were inoculated with CFBP13503, a bacterial strain possessing an active T6SS and . The impact of the T6SS on SynCom composition was assessed by comparing the CFBP13503 wild-type strain or its isogenic T6SS-deficient mutant co-inoculation. Additionally, the effects of the T6SS on bacterial community dynamics during seed-to-seedling transmission were examined following seed inoculation. The T6SS of CFBP13503 targets a broad range of bacteria belonging to five different orders. The susceptibility of competing bacteria was partly explained by their phylogenetic proximity and metabolic overlap with CFBP13503. Furthermore, the T6SS modulates the relative abundance of specific bacterial taxa during seed-to-seedling transmission depending on the initial seed inoculum and plant developmental stage. Depending on the sensitivity of the co-inoculated competitors, the T6SS can provide a competitive advantage to CFBP13503, resulting in an increase in population size.

IMPORTANCE

The high prevalence of the type VI secretion system (T6SS) in seed-borne bacteria supports the importance of T6SS-mediated competition for seed microbiota assembly. , CFBP13503 T6SS exerts a strong impact on bacterial community dynamics. The susceptibility to the T6SS increases with the phylogenetic and metabolic proximities of bacteria to CFBP13503, suggesting the influence of interspecies trophic patterns in T6SS-mediated competitions. and in soil, CFBP13503 T6SS influences specific bacterial taxa, leading to shifts in bacterial interactions and distinct community dynamics. T6SS-mediated competition plays a pivotal role in shaping seed bacterial communities and the dynamics of seed-to-seedling transitions.

摘要

未标记

种子中蕴藏着对植物生长和健康至关重要的多样微生物群落。在种子萌发过程中,种子渗出物引发激烈的微生物竞争,从而塑造了传递给幼苗的群落。本研究探讨了细菌VI型分泌系统(T6SS)介导的干扰竞争在种子微生物群向幼苗传递中的作用。对180个种子携带细菌菌株的基因组序列中的T6SS分布进行分析,使得能够构建具有不同系统发育多样性水平和T6SS丰富度的合成群落(SynCom)。这些SynCom接种了CFBP13503,这是一种具有活性T6SS的细菌菌株。通过比较CFBP13503野生型菌株或其同基因T6SS缺陷突变体的共接种情况,评估了T6SS对SynCom组成的影响。此外,在种子接种后,研究了T6SS对种子到幼苗传递过程中细菌群落动态的影响。CFBP13503的T6SS靶向属于五个不同菌目的广泛细菌。竞争细菌的易感性部分可由它们与CFBP13503的系统发育亲缘关系和代谢重叠来解释。此外,T6SS根据初始种子接种物和植物发育阶段调节种子到幼苗传递过程中特定细菌类群的相对丰度。根据共接种竞争者的敏感性,T6SS可以为CFBP13503提供竞争优势,导致种群数量增加。

重要性

VI型分泌系统(T6SS)在种子携带细菌中的高流行率支持了T6SS介导的竞争对种子微生物群组装的重要性。CFBP13503的T6SS对细菌群落动态有强烈影响。对T6SS的易感性随着细菌与CFBP13503的系统发育和代谢亲缘关系增加而增加,这表明种间营养模式在T6SS介导的竞争中有影响。在种子和土壤中,CFBP13503的T6SS影响特定细菌类群,导致细菌相互作用的变化和独特的群落动态。T6SS介导的竞争在塑造种子细菌群落和种子到幼苗转变的动态过程中起关键作用。

https://cdn.ncbi.nlm.nih.gov/pmc/blobs/f680/12363174/94d940775c63/msystems.00457-25.f001.jpg

文献AI研究员

20分钟写一篇综述,助力文献阅读效率提升50倍。

立即体验

用中文搜PubMed

大模型驱动的PubMed中文搜索引擎

马上搜索

文档翻译

学术文献翻译模型,支持多种主流文档格式。

立即体验