Suppr超能文献

POLR1A通过调节TFAM介导的线粒体自噬和铁稳态来抑制铁死亡。

POLR1A inhibits ferroptosis by regulating TFAM-mediated mitophagy and iron homeostasis.

作者信息

Zhang Tuo, Gao Yanyun, Harhai Marcell, Jourdain Alexis A, Marti Thomas M, Vassella Erik, Yang Zhang, Zhou Qinghua, Dorn Patrick, Peng Ren-Wang

机构信息

Department of General Thoracic Surgery, Bern University Hospital, Bern, Switzerland; Department for BioMedical Research (DBMR), University of Bern, Bern, Switzerland.

Department of General Thoracic Surgery, Bern University Hospital, Bern, Switzerland; Department for BioMedical Research (DBMR), University of Bern, Bern, Switzerland; Lung Cancer Institute/Lung Cancer Center, West China Hospital, Sichuan University, Chengdu, China.

出版信息

Redox Biol. 2025 Jul 8;85:103758. doi: 10.1016/j.redox.2025.103758.

Abstract

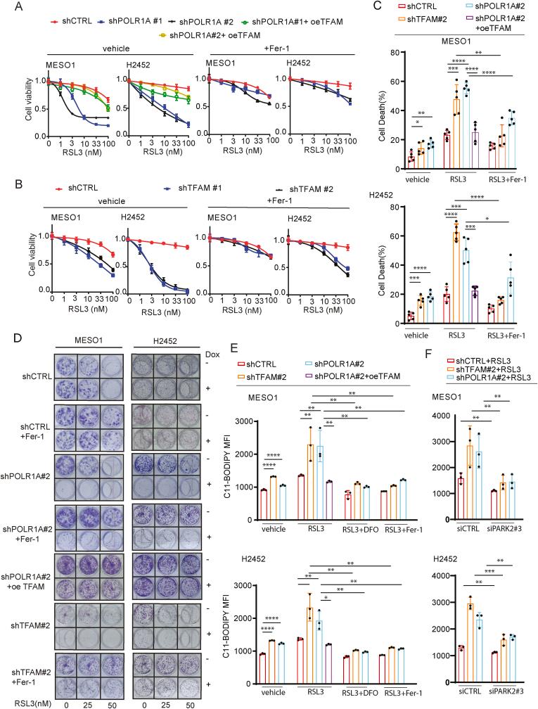
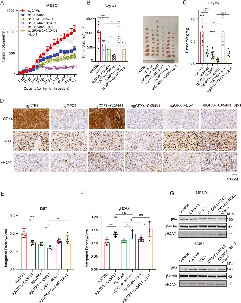
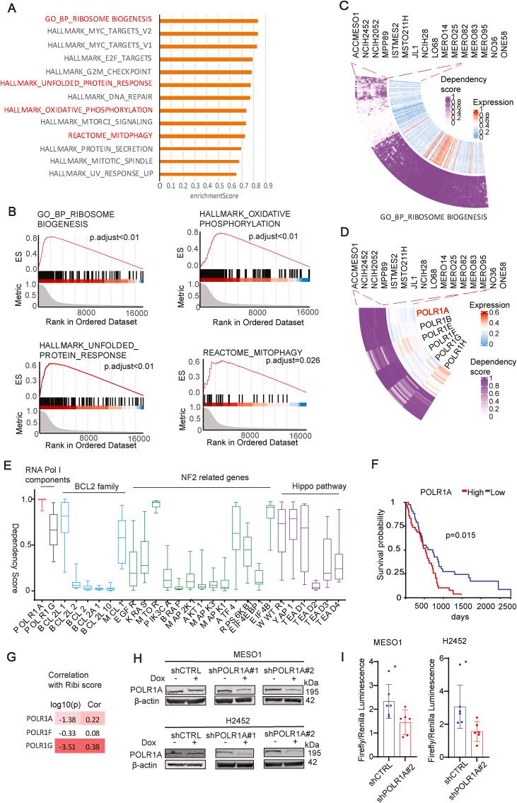
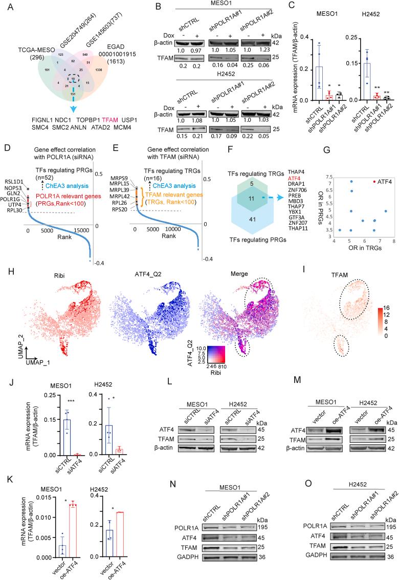
Evasion of programmed cell death (PCD) is a hallmark of cancer, yet the mechanisms underlying resistance to ferroptosis - an iron-dependent form of PCD triggered by excessive lipid peroxidation - remain incompletely understood. Here, we identify a previously unrecognized nucleolar-mitochondrial signaling axis that promotes ferroptosis resistance in pleural mesothelioma (PM) and potentially other cancers. This pathway involves RNA polymerase I (PolI) catalytic subunit A (POLR1A) and mitochondrial transcription factor A (TFAM), which together regulate mitophagy and intracellular iron metabolism to suppress ferroptosis. Mechanistically, POLR1A controls TFAM expression via the transcription factor ATF4, and this POLR1A-ATF4-TFAM axis inhibits mitophagy and limit mitophagy-dependent labile Fe release, thereby preventing Fe-driven lipid peroxidation. Disruption of this pathway through POLR1A or TFAM inhibition leads to Fe accumulation and increased sensitivity to ferroptosis inducers (FINs). Notably, CX-5461, a first-in-class RNA PolI inhibitor currently in clinical trials, synergizes with GPX4 blockade to induce ferroptotic cell death both in vitro and in vivo. This therapeutic synergy extends beyond PM, suggesting broader relevance in ferroptosis-resistant cancers. Together, our findings reveal a novel mechanism of ferroptosis evasion and establish a promising combinatorial strategy to overcome therapy resistance in cancer.

摘要

逃避程序性细胞死亡(PCD)是癌症的一个标志,然而,对铁死亡(一种由过度脂质过氧化引发的铁依赖性PCD形式)产生抗性的潜在机制仍未完全了解。在这里,我们发现了一条以前未被认识的核仁-线粒体信号轴,该信号轴在胸膜间皮瘤(PM)以及可能的其他癌症中促进铁死亡抗性。这条通路涉及RNA聚合酶I(PolI)催化亚基A(POLR1A)和线粒体转录因子A(TFAM),它们共同调节线粒体自噬和细胞内铁代谢以抑制铁死亡。从机制上讲,POLR1A通过转录因子ATF4控制TFAM的表达,并且这条POLR1A-ATF4-TFAM轴抑制线粒体自噬并限制线粒体自噬依赖性不稳定铁的释放,从而防止铁驱动的脂质过氧化。通过抑制POLR1A或TFAM破坏这条通路会导致铁积累,并增加对铁死亡诱导剂(FINs)的敏感性。值得注意的是,CX-5461是一种目前正在进行临床试验的一流RNA PolI抑制剂,它与GPX4阻断协同作用,在体外和体内均可诱导铁死亡性细胞死亡。这种治疗协同作用不仅限于PM,表明在抗铁死亡癌症中具有更广泛的相关性。总之,我们的研究结果揭示了一种新的铁死亡逃避机制,并建立了一种有前景的联合策略来克服癌症治疗抗性。

https://cdn.ncbi.nlm.nih.gov/pmc/blobs/2504/12281011/c05bea14cac2/gr1.jpg

文献AI研究员

20分钟写一篇综述,助力文献阅读效率提升50倍。

立即体验

用中文搜PubMed

大模型驱动的PubMed中文搜索引擎

马上搜索

文档翻译

学术文献翻译模型,支持多种主流文档格式。

立即体验