Suppr超能文献

单细胞测序结合空间转录组学揭示原发性瘢痕性脱发中毛囊靶向炎症模式的特征。

Single-cell sequencing combined with spatial transcriptomics reveals the characteristics of follicle-targeted inflammation patterns in primary cicatricial alopecia.

作者信息

Chen Qitao, Li Yuqian, Zhu Qilin, Li Zhongming, Shao Guanghui, Liu Yanjun, Jiang Peixuan, Tao Qiuwei, Shen Lili, Zhu Jing, Wei Linwei, Li Yanhua, Du Xufeng

机构信息

Department of Dermatology, Wuxi Medical Center, The Affiliated Wuxi People's Hospital of Nanjing Medical University, Nanjing Medical University, Wuxi, China.

Department of Dermatology, The Affiliated Hospital of Yangzhou University, Yangzhou University, Yangzhou, China.

出版信息

Cell Biosci. 2025 Jul 16;15(1):102. doi: 10.1186/s13578-025-01447-1.

Abstract

BACKGROUND

Primary cicatricial alopecia (PCA) causes irreversible hair loss due to immune-mediated hair follicle destruction. This study investigates follicle-targeted inflammation in lichen planopilaris (LPP), a major PCA subtype, to identify therapeutic targets.

METHODS

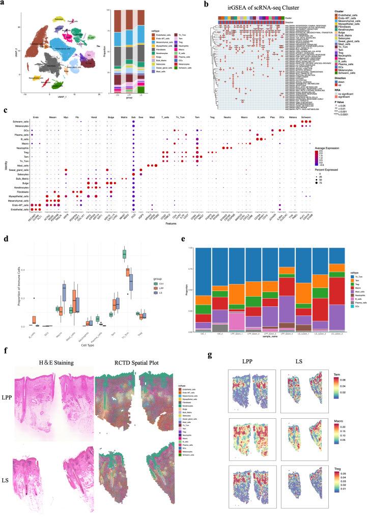
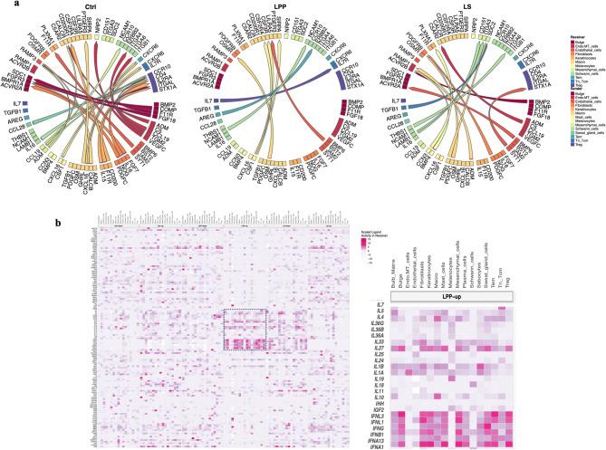
Scalp samples from LPP, localized scleroderma (LS), and controls were analyzed using single-cell RNA sequencing and spatial transcriptomics. Cellular composition, spatial localization, and intercellular interactions were examined using differential gene expression and ligand-receptor analyses.

RESULTS

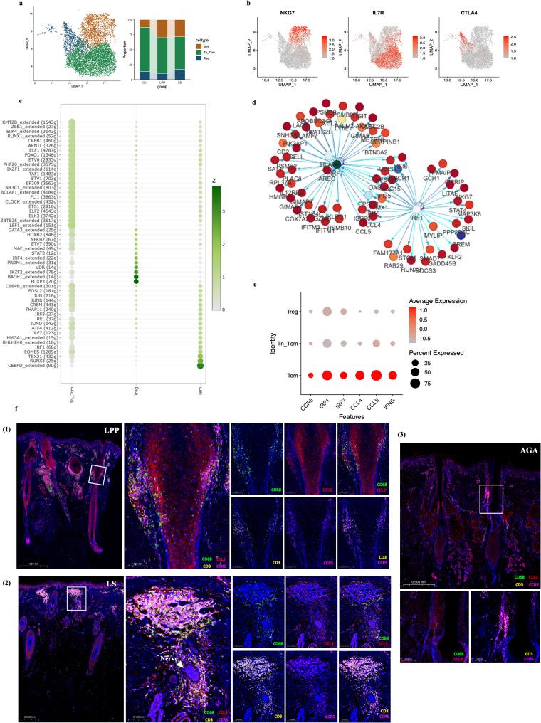
CD8⁺ effector memory T cells (Tem) and macrophages infiltrated hair follicles in LPP, disrupting immune privilege and promoting scarring. Heightened interferon-γ (IFN-γ) signaling and STAT1 activation in Tem cells caused epithelial-mesenchymal transition (EMT) in hair follicle stem cells (HFSCs). Additionally, macrophage-secreted oncostatin M (OSM) impaired HFSC integrity. These mechanisms drive LPP's inflammation and fibrosis.

CONCLUSIONS

Our findings identify interferon-γ and oncostatin M as key drivers of LPP pathogenesis, offering targets to reduce follicular scarring and preserve hair growth.

TRIAL REGISTRATION

Not applicable.

摘要

背景

原发性瘢痕性脱发(PCA)由于免疫介导的毛囊破坏导致不可逆的脱发。本研究调查扁平苔藓性毛发角化病(LPP,一种主要的PCA亚型)中毛囊靶向性炎症,以确定治疗靶点。

方法

使用单细胞RNA测序和空间转录组学分析来自LPP、局限性硬皮病(LS)和对照的头皮样本。使用差异基因表达和配体-受体分析检查细胞组成、空间定位和细胞间相互作用。

结果

CD8⁺效应记忆T细胞(Tem)和巨噬细胞浸润LPP中的毛囊,破坏免疫特权并促进瘢痕形成。Tem细胞中干扰素-γ(IFN-γ)信号增强和STAT1激活导致毛囊干细胞(HFSC)发生上皮-间质转化(EMT)。此外,巨噬细胞分泌的抑瘤素M(OSM)损害HFSC完整性。这些机制驱动LPP的炎症和纤维化。

结论

我们的研究结果确定干扰素-γ和抑瘤素M是LPP发病机制的关键驱动因素,为减少毛囊瘢痕形成和保留头发生长提供了靶点。

试验注册

不适用。

https://cdn.ncbi.nlm.nih.gov/pmc/blobs/8cb6/12265327/e1c2b51d1779/13578_2025_1447_Fig8_HTML.jpg

文献AI研究员

20分钟写一篇综述,助力文献阅读效率提升50倍。

立即体验

用中文搜PubMed

大模型驱动的PubMed中文搜索引擎

马上搜索

文档翻译

学术文献翻译模型,支持多种主流文档格式。

立即体验