Suppr超能文献

季节性细颗粒物2.5暴露会在原代人气道上皮细胞中引发对甲型流感病毒感染的不同反应。

Seasonal PM 2.5 exposures induce differential responses to influenza A virus infection in primary human airway epithelial cells.

作者信息

Brocke Stephanie A, Smyth Timothy, Dang Hong, Speen Adam, Kim Yong Ho, Christianson Cara, Kovalcik Kasey, Pancras Joseph Patrick, Hays Michael, An Zhen, Wu Weidong, Jaspers Ilona

机构信息

University of North Carolina.

United States Environmental Protection Agency.

出版信息

Res Sq. 2025 Jul 10:rs.3.rs-6890544. doi: 10.21203/rs.3.rs-6890544/v1.

Abstract

BACKGROUND

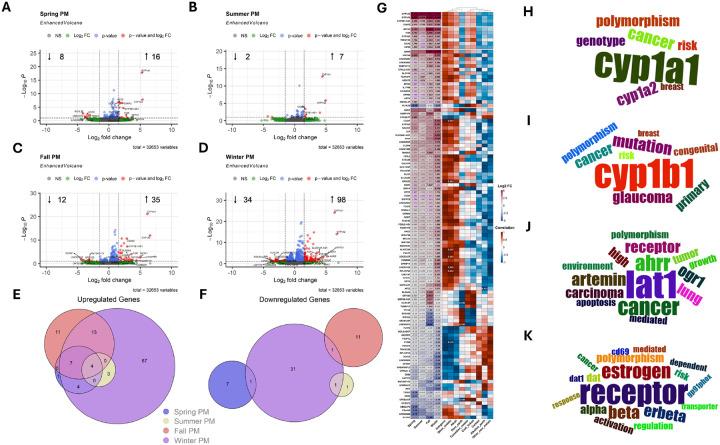
Air pollution, specifically fine particulate matter (PM), in China is responsible for millions of excess deaths each decade. Examinations of Chinese municipalities have revealed correlations between ambient PM levels and the prevalence and severity of respiratory viral infections. Seasonal sources of ambient PM vary, with coal combustion for indoor heating significantly contributing during colder months. Due to this seasonality, we sought to investigate whether exposure to seasonal PM collected in Xinxiang, China would differentially alter the response to subsequent influenza A/California/04/2009 (H1N1) viral infection in a primary human nasal epithelial cell (HNEC) culture model. After the PM samples were chemically analyzed, HNECs collected from males (N = 4) and females (N = 3) grown at air-liquid interface were exposed to 22 μg/cm of seasonal PM followed by inoculation with influenza A H1N1 at MOI = 0.001. At 2 and 24 h post infection (p.i.) we assessed transcriptional changes and basolateral release of immune and antiviral mediators.

RESULTS

Summer and fall PM samples contained a greater organic carbon mass fraction compared to winter and spring. Winter contained the largest mass fraction of anionic components and spring the largest inorganic element mass fraction. In response to infection alone without PM exposure, the transcriptional response to infection at 24 h p.i. differed between the sexes with males having more robust interferon pathway activation. Exposure to the seasonal PM samples without infection induced a moderate transcriptional response at 2 h, with the winter PM inducing the greatest response. The seasonal PM exposures followed by viral infection resulted in a more robust transcriptional response at 2 h p.i. with the winter, spring, and fall PM samples (but not the summer PM) upregulating many inflammatory pathways. At 24 h p.i., only the spring PM sample increased inflammatory and antiviral mediator proteins in the basolateral medium, while winter PM increased these inflammatory markers in the mock infected cultures.

CONCLUSIONS

Chemical differences in seasonal PM from the winter, spring, and fall, coinciding with influenza season, likely contribute to the adjuvant pro-inflammatory effects of exposure on antiviral host response. Heightened inflammation early in infection could contribute to worsened pathogenesis.

摘要

背景

在中国,空气污染,尤其是细颗粒物(PM),每十年导致数百万例额外死亡。对中国城市的调查揭示了环境PM水平与呼吸道病毒感染的患病率和严重程度之间的相关性。环境PM的季节性来源各不相同,室内取暖用煤燃烧在较冷月份的贡献显著。由于这种季节性,我们试图研究在中国新乡采集的季节性PM暴露是否会在原代人鼻上皮细胞(HNEC)培养模型中对随后的甲型流感病毒/加利福尼亚/04/2009(H1N1)病毒感染产生不同的反应。在对PM样本进行化学分析后,将在气液界面生长的男性(N = 4)和女性(N = 3)来源的HNEC暴露于22μg/cm²的季节性PM,随后以感染复数(MOI)= 0.001接种甲型H1N1流感病毒。在感染后(p.i.)2小时和24小时,我们评估了转录变化以及免疫和抗病毒介质的基底外侧释放。

结果

与冬季和春季相比,夏季和秋季的PM样本含有更高的有机碳质量分数。冬季阴离子成分的质量分数最大,春季无机元素的质量分数最大。在仅感染而无PM暴露的情况下,感染后24小时的转录反应在性别之间存在差异,男性的干扰素途径激活更强。在未感染的情况下暴露于季节性PM样本在2小时时诱导了适度的转录反应,其中冬季PM诱导的反应最大。季节性PM暴露后再感染病毒在感染后2小时导致更强烈的转录反应,冬季、春季和秋季的PM样本(但夏季PM样本除外)上调了许多炎症途径。在感染后24小时,只有春季PM样本增加了基底外侧培养基中的炎症和抗病毒介质蛋白,而冬季PM在模拟感染培养物中增加了这些炎症标志物。

结论

冬季、春季和秋季季节性PM的化学差异与流感季节一致,可能有助于暴露对抗病毒宿主反应的佐剂促炎作用。感染早期炎症加剧可能导致发病机制恶化。

https://cdn.ncbi.nlm.nih.gov/pmc/blobs/8306/12265184/a6d7c672000f/nihpp-rs6890544v1-f0001.jpg

文献AI研究员

20分钟写一篇综述,助力文献阅读效率提升50倍。

立即体验

用中文搜PubMed

大模型驱动的PubMed中文搜索引擎

马上搜索

文档翻译

学术文献翻译模型,支持多种主流文档格式。

立即体验