Suppr超能文献

粪便微生物群制剂Live-jslm(REBYOTA®)给药后抗菌耐药基因丰富度降低:PUNCH CD3的事后分析

Decreased Antimicrobial Resistance Gene Richness Following Fecal Microbiota, Live-jslm (REBYOTA®) Administration: Post Hoc Analysis of PUNCH CD3.

作者信息

Adamowicz Elizabeth, Kraft Colleen S, Ward Tonya, Mehta Nirja, Shannon William D, Mishra Rohan, Blount Ken F

机构信息

Ferring Pharmaceuticals, Roseville, Minnesota, USA.

Division of Infectious Diseases, Department of Medicine, School of Medicine, Emory University, Atlanta, Georgia, USA.

出版信息

Open Forum Infect Dis. 2025 Jul 2;12(7):ofaf382. doi: 10.1093/ofid/ofaf382. eCollection 2025 Jul.

Abstract

BACKGROUND

The human gastrointestinal microbiome helps maintain vital functions related to overall health, including resistance to pathogen colonization. Disruption of the microbiome, leading to loss of colonization resistance, can be caused by multiple factors, including antimicrobial use. The loss of colonization resistance may lead to establishment or proliferation of opportunistic bacteria that carry genes associated with antimicrobial resistance, potentially increasing the risk of infection by such antimicrobial-resistant bacteria. A potential approach to mitigating this risk involves restoration of healthier microbiota and pathogen colonization resistance.

METHODS

A metagenomic sequencing method was used to conduct a post hoc analysis of antibiotic resistance gene richness among fecal samples from participants administered fecal microbiota, live-jslm (REBYOTA; abbreviated as RBL) or placebo in the PUNCH CD3 study (NCT03244644) for the prevention of recurrent infection.

RESULTS

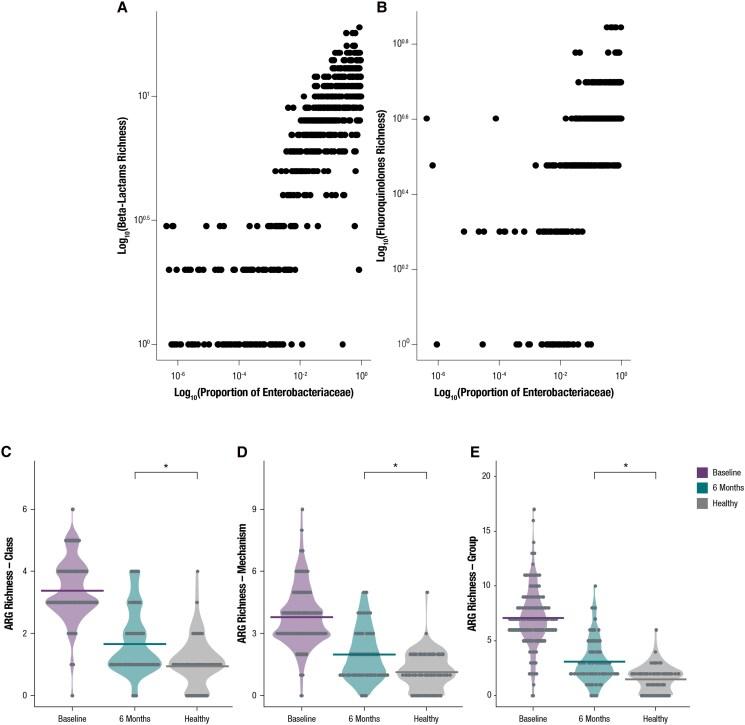
At baseline, participants had higher antibiotic resistance gene richness than a representative healthy cohort. Over time, RBL responders had lower antibiotic resistance gene richness at the class, group, and mechanism levels as compared with placebo responders. These differences were evident as early as 1 week after administration and sustained for at least 6 months. RBL responders also had decreased richness of antibiotic resistance genes deemed high risk based on designated bacterial public health threats.

CONCLUSIONS

These data support a model in which microbiota-based products, including RBL, may reduce antibiotic resistance gene richness, thereby possibly reducing the risk of antimicrobial-resistant organism infection.

TRIAL REGISTRATION

NCT03244644 (https://clinicaltrials.gov/study/NCT03244644; 9 August 2017).

摘要

背景

人类胃肠道微生物群有助于维持与整体健康相关的重要功能,包括对病原体定植的抵抗力。微生物群的破坏,导致定植抵抗力丧失,可能由多种因素引起,包括使用抗菌药物。定植抵抗力的丧失可能导致携带与抗菌药物耐药性相关基因的机会性细菌的建立或增殖,从而可能增加此类抗菌药物耐药细菌感染的风险。减轻这种风险的一种潜在方法是恢复更健康的微生物群和病原体定植抵抗力。

方法

在预防复发性感染的PUNCH CD3研究(NCT03244644)中,采用宏基因组测序方法对接受粪便微生物群、活-jslm(REBYOTA;缩写为RBL)或安慰剂的参与者粪便样本中的抗生素耐药基因丰富度进行事后分析。

结果

在基线时,参与者的抗生素耐药基因丰富度高于一个具有代表性的健康队列。随着时间的推移,与安慰剂反应者相比,RBL反应者在类别、组和机制水平上的抗生素耐药基因丰富度更低。这些差异在给药后1周就很明显,并持续至少6个月。RBL反应者中被认为基于指定细菌公共卫生威胁具有高风险的抗生素耐药基因的丰富度也有所降低。

结论

这些数据支持一种模型,即包括RBL在内的基于微生物群的产品可能会降低抗生素耐药基因的丰富度,从而可能降低抗菌药物耐药生物体感染的风险。

试验注册

NCT03244644(https://clinicaltrials.gov/study/NCT03244644;2017年8月9日)。

https://cdn.ncbi.nlm.nih.gov/pmc/blobs/fdb8/12264430/a2b72eb7586a/ofaf382f2.jpg

文献AI研究员

20分钟写一篇综述,助力文献阅读效率提升50倍。

立即体验

用中文搜PubMed

大模型驱动的PubMed中文搜索引擎

马上搜索

文档翻译

学术文献翻译模型,支持多种主流文档格式。

立即体验