Suppr超能文献

醛氧化酶1缺乏通过促进骨骼肌适应和改善线粒体功能增强有氧运动表现。

Aldehyde Oxidase 1 Deficiency Enhances Aerobic Exercise Performance by Promoting Skeletal Muscle Adaptation and Improving Mitochondrial Function.

作者信息

Liu Yan, Wang Qi-Quan, Huang Tian-E, Yao Meng, Wang Ben-Hui, Huang Chun-Ping, Wang Shu, Lu Yi-Fan, Lan Xin-Qiang, Tian Xiao-Li, Xiang Yang

机构信息

Metabolic Control and Aging, Human Aging Research Institute and School of Life Science, Nanchang University and Jiangxi Key Laboratory of Aging and Diseases, Nanchang, China.

Department of Geriatrics, the First Affiliated Hospital, Jiangxi Medical College, Nanchang University, Nanchang, China.

出版信息

FASEB J. 2025 Jul 31;39(14):e70815. doi: 10.1096/fj.202500240R.

Abstract

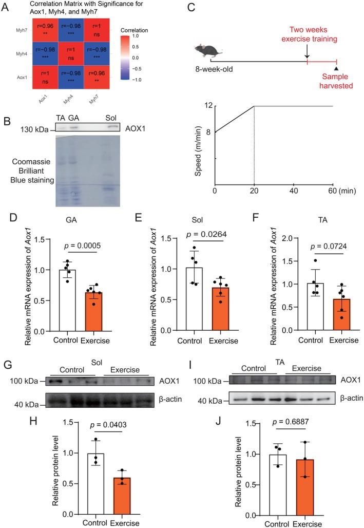
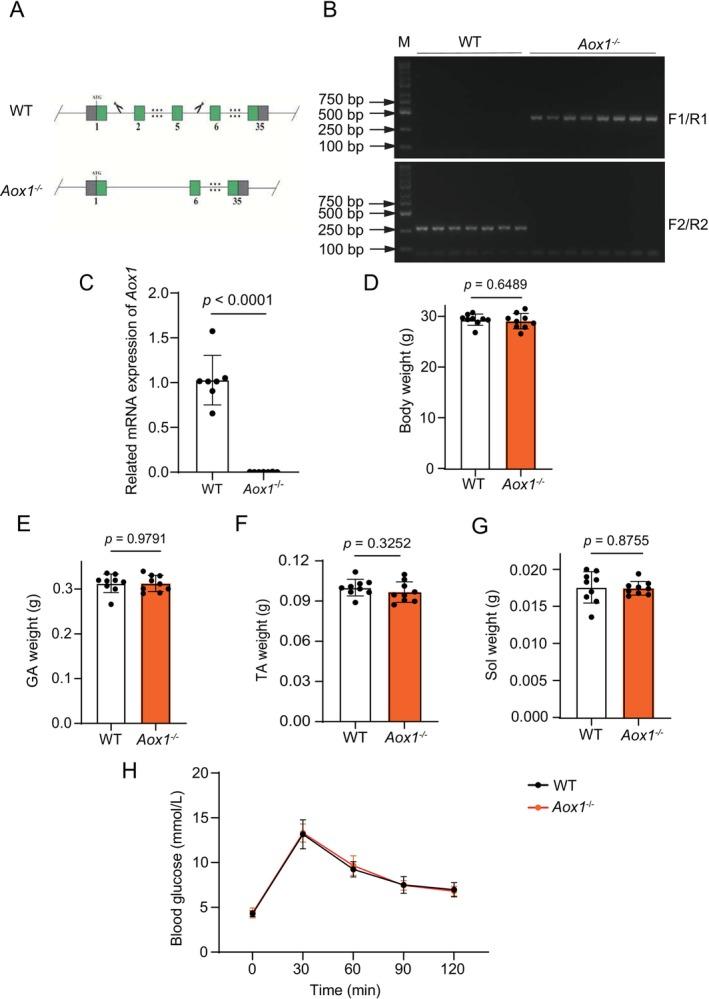
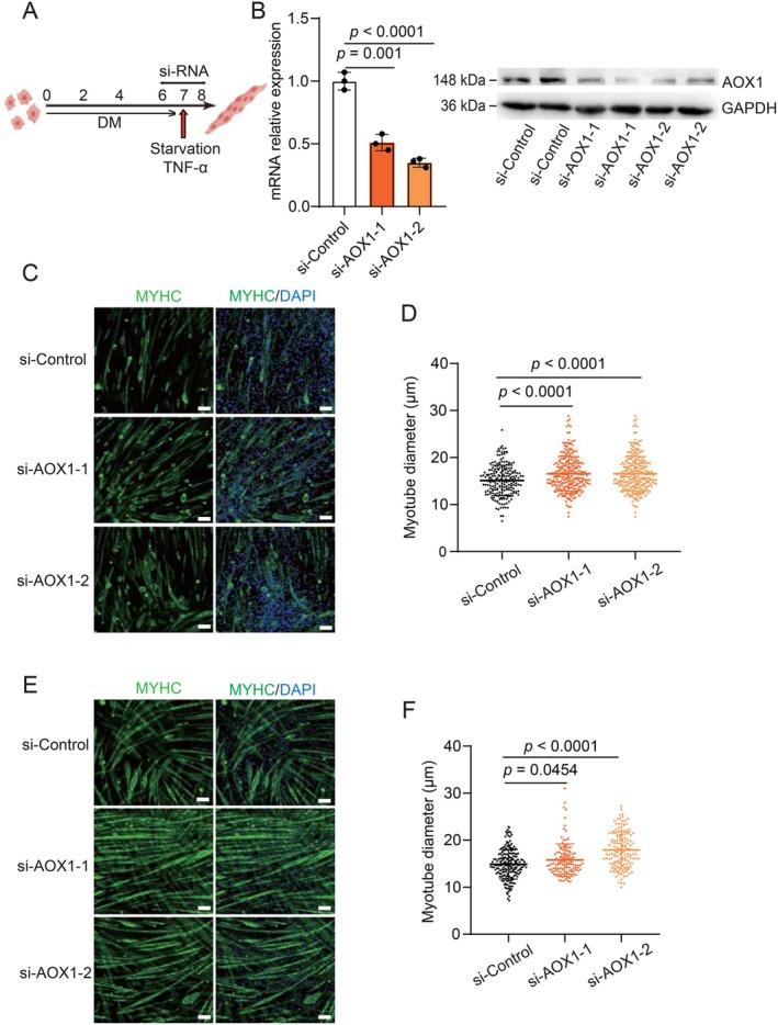
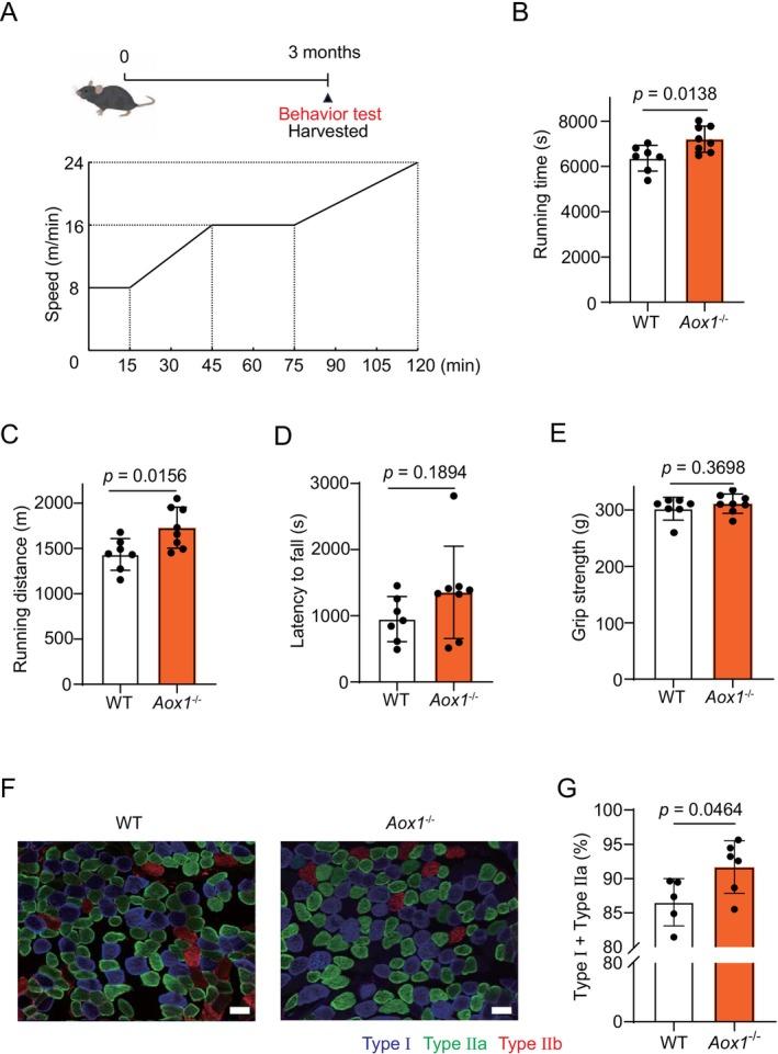
Aerobic exercise has significant health benefits, including preventing chronic diseases like sarcopenia. It strongly depends on muscle fiber types, with higher oxidative fiber ratios enhancing endurance. However, the molecular mechanisms underlying aerobic exercise capacity remain incompletely understood. In this study, we identified 395 genes associated with muscle fiber types, among which 39 were linked to metabolic pathways. Notably, we focused on aldehyde oxidase 1 (AOX1), a molybdenum flavin enzyme, due to its unique non-mitochondrial localization, suggesting a potential causal role in regulating muscle metabolism. We further revealed a significant downregulation of Aox1 mRNA expression in the skeletal muscle of mice after two weeks of exercise training, indicating its involvement in exercise adaptation. To further explore this link, we generated Aox1 knockout (KO) mice and subjected them to endurance capacity tests. Aox1 KO mice exhibited significantly enhanced exercise endurance compared to wild-type (WT) controls, accompanied by a shift toward a more oxidative muscle phenotype, as indicated by an increased proportion of oxidative fibers. Mechanistically, Aox1 KO mice exhibit increased expression of PGC-1α, enhanced mitochondrial function, and increased capillary density in skeletal muscle, facilitating improved oxygen delivery and utilization during exercise. Additionally, in vitro experiments using C2C12 myotubes revealed that Aox1 knockdown alleviated starvation- and TNF-α-induced muscle atrophy, which partially mimics sarcopenia, highlighting its protective role against aging- and stress-induced muscle damage. These findings identify AOX1 as a negative regulator of aerobic exercise capacity and stress resilience, advancing our understanding of skeletal muscle adaptation and highlighting AOX1 as a potential target for improving exercise performance and mitigating sarcopenia.

摘要

有氧运动对健康有显著益处,包括预防肌肉减少症等慢性疾病。它很大程度上取决于肌纤维类型,氧化纤维比例越高,耐力越强。然而,有氧运动能力背后的分子机制仍未完全了解。在本研究中,我们鉴定出395个与肌纤维类型相关的基因,其中39个与代谢途径有关。值得注意的是,我们关注醛氧化酶1(AOX1),一种钼黄素酶,因其独特的非线粒体定位,提示其在调节肌肉代谢中可能具有因果作用。我们进一步发现,运动训练两周后,小鼠骨骼肌中Aox1 mRNA表达显著下调,表明其参与运动适应。为进一步探究这种联系,我们构建了Aox1基因敲除(KO)小鼠并对其进行耐力测试。与野生型(WT)对照相比,Aox1 KO小鼠表现出显著增强的运动耐力,同时向更具氧化型的肌肉表型转变,表现为氧化纤维比例增加。从机制上讲,Aox1 KO小鼠骨骼肌中PGC-1α表达增加、线粒体功能增强以及毛细血管密度增加,有助于在运动期间改善氧气输送和利用。此外,使用C2C12肌管进行的体外实验表明,敲低Aox1可减轻饥饿和TNF-α诱导的肌肉萎缩,这部分模拟了肌肉减少症,突出了其对衰老和应激诱导的肌肉损伤的保护作用。这些发现确定AOX1是有氧运动能力和应激恢复力的负调节因子,增进了我们对骨骼肌适应的理解,并突出了AOX1作为改善运动表现和减轻肌肉减少症的潜在靶点。

https://cdn.ncbi.nlm.nih.gov/pmc/blobs/b73c/12269804/22b1ea88978d/FSB2-39-e70815-g004.jpg

文献AI研究员

20分钟写一篇综述,助力文献阅读效率提升50倍。

立即体验

用中文搜PubMed

大模型驱动的PubMed中文搜索引擎

马上搜索

文档翻译

学术文献翻译模型,支持多种主流文档格式。

立即体验