Suppr超能文献

新辅助PD-1阻断诱导免疫细胞自噬:复发性胶质母细胞瘤协同治疗的新靶点。

Neoadjuvant PD-1 blockade induces the autophagy of immune cells: a new target for synergistic therapy of recurrent glioblastoma.

作者信息

Xuan Zixue, Wang Kai, Zhu Qingxia, Sun Ting, Jiang Jinying, Wu Zhongxiu, Zheng Shuilian, Zhao Hongying

机构信息

Department of Pharmacy, Zhejiang Provincial People's Hospital Bijie Hospital, Bijie, Guizhou, China.

Center for Clinical Pharmacy, Cancer Center, Department of Pharmacy, Zhejiang Provincial People's Hospital (Affiliated People's Hospital), Hangzhou Medical College, Hangzhou, Zhejiang, China.

出版信息

Biochem Biophys Rep. 2025 Jun 27;43:102119. doi: 10.1016/j.bbrep.2025.102119. eCollection 2025 Sep.

Abstract

BACKGROUND

Neoadjuvant PD-1 blockade may incidentally modulate autophagy in immune cells, which could contribute to drug resistance and tumor relapse. However, the specific immune cell subsets affected by neoadjuvant PD-1 blockade in terms of autophagy remain to be fully elucidated, as well as the drugs that might influence these processes.

METHODS

Single-cell sequencing data from tissues of recurrent glioblastoma (GBM.rec) and GBM treated with neoadjuvant PD-1 blockade (GBM.PD1) were analyzed to investigate the changes in autophagy within immune cells in the GBM.PD1 group. Subsequently, the functional characteristics of subtypes regulated by membrane proteins were explored, and potential drugs targeting key immune cell subsets mediated by these proteins were identified.

RESULTS

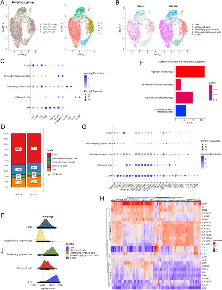
Neoadjuvant PD-1 blockade significantly increased the proportion of lymphoid cells with elevated autophagy. This elevated autophagy level was associated with specific ligand-receptor interactions in GBM, such as HLA-DRA-CD4. Immune cell subtypes, particularly those with both lymphoid and myeloid signatures (L + M cells, APOE + cells), exhibited strong associations with autophagy. These L + M cells demonstrated significantly more T cell-related interactions in the GBM.PD1 group, with notable receptor-ligand interactions like GZMA-F2R. Furthermore, ribavirin, which targets CXCL8 and IL6, was identified as a potential drug candidate for targeting L + M cells.

CONCLUSION

L + M cells may represent critical immune components involved in autophagy induced by neoadjuvant PD-1 blockade. The interactions between HLA-DRA and CD4, as well as between GZMA and F2R, are crucial for modulating immune responses. Moreover, ribavirin, targeting CXCL8 and IL6, has the potential to enhance the efficacy of neoadjuvant PD-1 blockade.

摘要

背景

新辅助PD-1阻断可能会意外调节免疫细胞中的自噬,这可能导致耐药性和肿瘤复发。然而,新辅助PD-1阻断在自噬方面影响的特定免疫细胞亚群以及可能影响这些过程的药物仍有待充分阐明。

方法

分析复发性胶质母细胞瘤(GBM.rec)和接受新辅助PD-1阻断治疗的GBM(GBM.PD1)组织的单细胞测序数据,以研究GBM.PD1组免疫细胞中自噬的变化。随后,探索由膜蛋白调节的亚型的功能特征,并确定靶向这些蛋白介导的关键免疫细胞亚群的潜在药物。

结果

新辅助PD-1阻断显著增加了自噬水平升高的淋巴细胞比例。这种升高的自噬水平与GBM中特定的配体-受体相互作用有关,如HLA-DRA-CD4。免疫细胞亚型,特别是那些具有淋巴细胞和髓细胞特征的亚型(L+M细胞、APOE+细胞),与自噬表现出强烈的关联。这些L+M细胞在GBM.PD1组中表现出明显更多的T细胞相关相互作用,具有显著的受体-配体相互作用,如GZMA-F2R。此外,靶向CXCL8和IL6的利巴韦林被确定为靶向L+M细胞的潜在候选药物。

结论

L+M细胞可能代表参与新辅助PD-1阻断诱导的自噬的关键免疫成分。HLA-DRA与CD4之间以及GZMA与F2R之间的相互作用对于调节免疫反应至关重要。此外,靶向CXCL8和IL6的利巴韦林有可能提高新辅助PD-1阻断的疗效。

https://cdn.ncbi.nlm.nih.gov/pmc/blobs/1210/12268099/220069c731f6/gr1.jpg

文献AI研究员

20分钟写一篇综述,助力文献阅读效率提升50倍。

立即体验

用中文搜PubMed

大模型驱动的PubMed中文搜索引擎

马上搜索

文档翻译

学术文献翻译模型,支持多种主流文档格式。

立即体验