Suppr超能文献

磷酸甘油酸脱氢酶使蛋白激酶Cδ型mRNA稳定,以促进肝细胞癌进展。

Phosphoglycerate dehydrogenase stabilizes protein kinase C delta type mRNA to promote hepatocellular carcinoma progression.

作者信息

Cheng Bin, Peng Pai, Chen Shi, Liu Rui, Li Xiaosong, Wang Ke, Ma Jing, Wang Kai, Tang Ni, Huang Ailong

机构信息

Department of Infectious Diseases, Key Laboratory of Molecular Biology for Infectious Diseases (Ministry of Education), Institute for Viral Hepatitis, the Second Affiliated Hospital, Chongqing Medical University, Chongqing, China.

Clinical Molecular Medicine Testing Center, The First Affiliated Hospital of Chongqing Medical University, Chongqing, China.

出版信息

Signal Transduct Target Ther. 2025 Jul 18;10(1):236. doi: 10.1038/s41392-025-02304-w.

Abstract

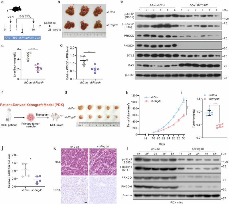
Metabolic reprogramming not only reshapes cellular bioenergetics but also profoundly influences RNA metabolism through metabolite signaling and the RNA-binding activities of metabolic enzymes. Emerging evidence highlights that certain metabolic enzymes act as RNA-binding proteins (RBPs) to regulate gene expression and promote tumor progression. However, the non-catalytic post-transcriptional regulatory functions of metabolic enzymes in hepatocellular carcinoma (HCC) remain largely unexplored. In this study, we performed RNA-protein interactome profiling to identify potential non-canonical RBPs in HCC cells and established phosphoglycerate dehydrogenase (PHGDH) as a functional RBP. We further uncovered a previously unrecognized RNA-binding domain in PHGDH that directly binds cellular mRNAs and plays a key role in HCC cell proliferation. Mechanistically, PHGDH bound directly to the 3'untranslated region (3'UTR) of protein kinase C delta type (PRKCD) mRNA via its RNA-binding domain, thereby stabilizing the transcript and elevating PRKCD protein levels. PHGDH-dependent PRKCD upregulation promoted HCC progression by inducing mitophagy and inhibiting apoptosis. Additionally, decoy oligonucleotides that specifically block the RNA-binding activity of PHGDH markedly impaired its regulation of target genes and suppress HCC cell proliferation. Combination therapy using decoy oligonucleotides or the PRKCD inhibitor sotrastaurin with sorafenib synergistically inhibited HCC progression. Collectively, our findings reveal a non-canonical role of PHGDH in regulating mRNA metabolism and modulating mitophagy. Targeting the RNA-binding activity of PHGDH with decoy oligonucleotides represents a promising therapeutic strategy for HCC.

摘要

代谢重编程不仅重塑细胞生物能量学,还通过代谢物信号传导和代谢酶的RNA结合活性深刻影响RNA代谢。新出现的证据表明,某些代谢酶作为RNA结合蛋白(RBP)来调节基因表达并促进肿瘤进展。然而,代谢酶在肝细胞癌(HCC)中的非催化性转录后调节功能在很大程度上仍未被探索。在本研究中,我们进行了RNA-蛋白质相互作用组分析,以鉴定HCC细胞中潜在的非经典RBP,并确定磷酸甘油酸脱氢酶(PHGDH)为一种功能性RBP。我们进一步在PHGDH中发现了一个以前未被识别的RNA结合结构域,该结构域直接结合细胞mRNA并在HCC细胞增殖中起关键作用。机制上,PHGDH通过其RNA结合结构域直接结合蛋白激酶Cδ型(PRKCD)mRNA的3'非翻译区(3'UTR),从而稳定转录本并提高PRKCD蛋白水平。PHGDH依赖性的PRKCD上调通过诱导线粒体自噬和抑制细胞凋亡促进HCC进展。此外,特异性阻断PHGDH RNA结合活性的诱饵寡核苷酸显著削弱了其对靶基因的调节并抑制HCC细胞增殖。使用诱饵寡核苷酸或PRKCD抑制剂索拉非尼与索拉非尼联合治疗可协同抑制HCC进展。总的来说,我们的研究结果揭示了PHGDH在调节mRNA代谢和调节线粒体自噬中的非经典作用。用诱饵寡核苷酸靶向PHGDH的RNA结合活性代表了一种有前景的HCC治疗策略。

https://cdn.ncbi.nlm.nih.gov/pmc/blobs/5070/12274589/390f5c8471f0/41392_2025_2304_Fig1_HTML.jpg

文献AI研究员

20分钟写一篇综述,助力文献阅读效率提升50倍。

立即体验

用中文搜PubMed

大模型驱动的PubMed中文搜索引擎

马上搜索

文档翻译

学术文献翻译模型,支持多种主流文档格式。

立即体验