Suppr超能文献

基于新型环结构的CD19/CD22双靶点嵌合抗原受体T细胞疗法治疗伴噬血细胞性淋巴组织细胞增生症的高危弥漫性大B细胞淋巴瘤:一例报告

Novel Loop-Structure-Based CD19/CD22 Dual-Target CAR-T Therapy for High-Risk Diffuse Large B-Cell Lymphoma Presenting with Hemophagocytic Lymphohistiocytosis: A Case Report.

作者信息

Ye Yuan, Li Shuhong, Guo Zhi, Zhao Lijun, Zhou Huanhuan, Zhong Nan, He Mingxin, Cao Yu J, Liu Liqiong

机构信息

Department of Hematology, Affiliated Nanshan Hospital of Shenzhen University, Shenzhen, Guangdong, 518052, People's Republic of China.

State Key Laboratory of Chemical Oncogenomics, Shenzhen Key Laboratory of Chemical Genomics, Peking University Shenzhen Graduate School, Shenzhen, Guangdong, 518055, People's Republic of China.

出版信息

Cancer Manag Res. 2025 Jul 15;17:1389-1398. doi: 10.2147/CMAR.S521944. eCollection 2025.

Abstract

OBJECTIVE

To investigate the efficacy and safety of novel loop-structure-based CD19/CD22 dual-target chimeric antigen receptor T-cell (CD19/CD22 BS LoopCAR-T) therapy in high-risk diffuse large B-cell lymphoma (DLBCL) presenting with hemophagocytic lymphohistiocytosis (HLH).

METHODS

We analyzed the clinical data of a high-risk DLBCL patient presenting with HLH treated with CD19/CD22 BS LoopCAR-T at the Affiliated Nanshan Hospital of Shenzhen University in December 2023.

RESULTS

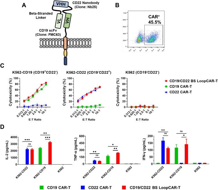
The patient, a 59-year-old female, was diagnosed with myelodysplastic syndromes with multilineage dysplasia in October 2022. Following six cycles of azacitidine treatment, her bone marrow and hemogram returned to normal, and the disease was stable In August 2023, she presented with recurrent fever for over a month and was diagnosed with high-risk DLBCL stage IVB presenting with HLH. After receiving the HLH-1994 protocol followed by one cycle each of R-CHOP and R-DA-EPOCH regimens, the patient underwent infusion of CD19/CD22 BS LoopCAR-T cells at a dose of 1.73×10 cells. She experienced a rapid response, developing grade 1 cytokine release syndrome (CRS) and no immune effector cell-associated HLH-like syndrome (IEC-HS), and achieved disease stabilization following aggressive treatment. Bone marrow and peripheral blood flow cytometry at one and three months post-CAR-T therapy showed complete remission (CR). PET-CT at three months post-CAR-T therapy also indicated CR. The patient was followed up until April 2025, and the disease-free survival time after CAR-T treatment exceeded 16 months.

CONCLUSION

The novel CD19/CD22 BS LoopCAR-T therapy is safe and effective in treating high-risk DLBCL patients presenting with HLH.

摘要

目的

探讨新型基于环结构的CD19/CD22双靶点嵌合抗原受体T细胞(CD19/CD22 BS LoopCAR-T)疗法治疗伴有噬血细胞性淋巴组织细胞增生症(HLH)的高危弥漫性大B细胞淋巴瘤(DLBCL)的疗效和安全性。

方法

我们分析了2023年12月在深圳大学附属南山医院接受CD19/CD22 BS LoopCAR-T治疗的1例伴有HLH的高危DLBCL患者的临床资料。

结果

该患者为59岁女性,2022年10月被诊断为多系发育异常的骨髓增生异常综合征。接受6个周期的阿扎胞苷治疗后,其骨髓和血常规恢复正常,疾病稳定。2023年8月,她出现持续发热1个多月,被诊断为伴有HLH的高危IVB期DLBCL。在接受HLH-1994方案治疗,随后分别接受1个周期的R-CHOP和R-DA-EPOCH方案治疗后,该患者接受了剂量为1.73×10个细胞的CD19/CD22 BS LoopCAR-T细胞输注。她迅速出现反应,发生1级细胞因子释放综合征(CRS),未出现免疫效应细胞相关的HLH样综合征(IEC-HS),并在积极治疗后实现疾病稳定。CAR-T治疗后1个月和3个月的骨髓和外周血流式细胞术显示完全缓解(CR)。CAR-T治疗后3个月的PET-CT也显示为CR。对该患者随访至2025年4月,CAR-T治疗后的无病生存时间超过16个月。

结论

新型CD19/CD22 BS LoopCAR-T疗法治疗伴有HLH的高危DLBCL患者安全有效。

https://cdn.ncbi.nlm.nih.gov/pmc/blobs/c4ef/12275916/98477ad2f387/CMAR-17-1389-g0001.jpg

文献AI研究员

20分钟写一篇综述,助力文献阅读效率提升50倍。

立即体验

用中文搜PubMed

大模型驱动的PubMed中文搜索引擎

马上搜索

文档翻译

学术文献翻译模型,支持多种主流文档格式。

立即体验