Suppr超能文献

表达赖氨酸特异性去甲基化酶1短发夹RNA的抗CD19嵌合抗原受体T细胞治疗弥漫性大B细胞淋巴瘤的功能验证

functional validation of anti-CD19 chimeric antigen receptor T cells expressing lysine-specific demethylase 1 short hairpin RNA for the treatment of diffuse large B cell lymphoma.

作者信息

Guo Zhi, He Mingxin, Liu Ning, Yang Yiqing, Sun Rui, Wang Jianxun, Wang Qiang

机构信息

Institute of Infection, Immunology and Tumor Microenvironment, Hubei Province Key Laboratory of Occupational Hazard Identification and Control, School of Medicine, Wuhan University of Science and Technology, Wuhan, China.

Department of Hematology, The 6th Affiliated Hospital of Shenzhen University Health Science Center, Shenzhen, China.

出版信息

Front Immunol. 2025 Jan 13;15:1521778. doi: 10.3389/fimmu.2024.1521778. eCollection 2024.

Abstract

BACKGROUND

Chimeric antigen receptor T (CAR-T) cell therapy is more effective in relapsed or refractory diffuse large B cell lymphoma (DLBCL) than other therapies, but a high proportion of patients relapse after CAR-T cell therapy owing to antigen escape, limited persistence of CAR-T cells, and immunosuppression in the tumor microenvironment. CAR-T cell exhaustion is a major cause of relapse. Epigenetic modifications can regulate T cell activation, maturation and depletion; they can be applied to reduce T cell depletion, improve infiltration, and promote memory phenotype formation to reduce relapse after CAR-T cell therapy.

PURPOSE

We propose to develop and validate the function of novel CAR-T cells for the treatment of DLBCL, which simultaneously express an anti-CD19 CAR with lysine-specific demethylase 1 (LSD1) short hairpin (sh)RNA to prevent depletion and prolong the survival of CAR-T cells.

METHODS

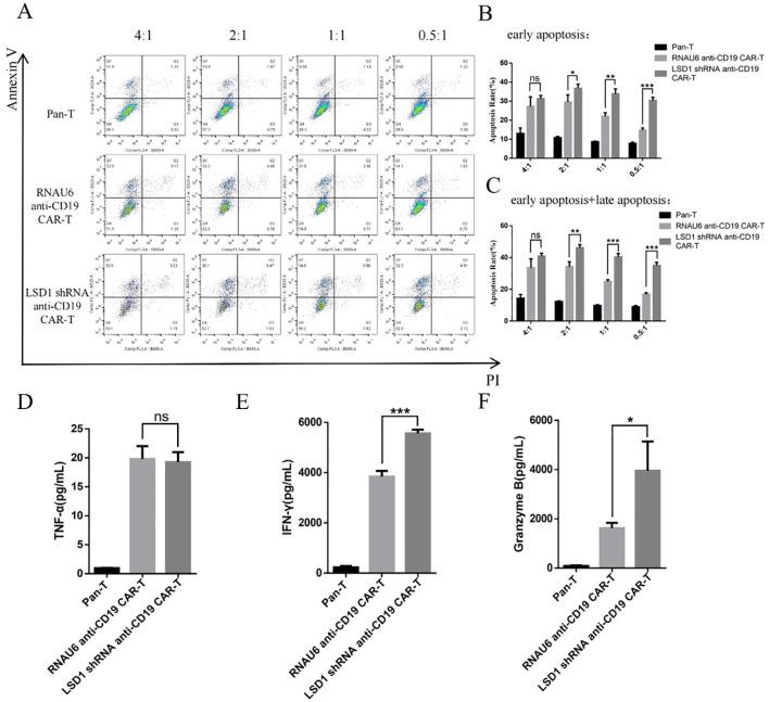
We designed an shRNA sequence targeting LSD1 mRNA, and created a vector with the following elements: the U6 promoter driving expression of the LSD1 shRNA sequence, the EF1a promoter driving a second-generation anti-CD19 CAR sequence encoding an anti-CD19 single-chain variable fragment (FMC63), the CD8 hinge and transmembrane structural domains, the CD28 co-stimulatory structural domain, and the CD3ζ-activating structural domain. The MFG-LSD1 shRNA anti-CD19 CAR plasmid was first constructed, then packaged in retroviral vectors and transduced into human primary peripheral blood mononuclear cell-derived T cells to generate the corresponding CAR-T cells. We examined by flow cytometry the efficiency of two CAR-T cells in killing U-2932 cells (a human DLBCL line) upon co-culture with RNAU6 anti-CD19 CAR-T cells or LSD1 shRNA anti-CD19 CAR-T cells. We analyzed Ki-67 staining of the CAR-T cells by flow cytometry on days 0, 5, and 10, and counted the cells to assess expansion. We also used flow cytometry to detect the central memory T cell (TCM) proportion.

RESULTS

We detected the expression of the CAR in the CAR-T cells by flow cytometry, and observed transduction rates of 31.5% for RNAU6 anti-CD19 CAR-T cells and 60.7% for LSD1 shRNA anti-CD19 CAR-T cells. The killing efficiency of LSD1 shRNA anti-CD19 CAR-T cells was significantly higher than that of RNAU6 anti-CD19 CAR-T cells at the low effector target ratio. We further found that LSD1 shRNA anti-CD19 CAR-T cells secreted more IFN-γ and granzyme B than RNAU6 anti-CD19 CAR-T cells. CAR-T cells proliferated after U-2932 cell stimulation and were able to sustain proliferation. After stimulation via U-2932 cell co-culture, both RNAU6 anti-CD19 CAR-T and LSD1 shRNA anti-CD19 CAR-T populations had increased proportions of cells with the TCM phenotype, with a higher percentage among LSD1 shRNA anti-CD19 CAR-T cells.

CONCLUSION

We developed a novel, feasible CD19-LSD1 shRNA CAR-T cell strategy for the treatment of DLBCL. Our assay results showed that LSD1 shRNA anti-CD19 CAR-T cells more effectively killed target cells than RNAU6 anti-CD19 CAR-T cells, and developed a higher proportion of TCM phenotype cells. LSD1 shRNA anti-CD19 CAR-T cells may represent a potential treatment for DLBCL.

摘要

背景

嵌合抗原受体T(CAR-T)细胞疗法在复发或难治性弥漫性大B细胞淋巴瘤(DLBCL)中比其他疗法更有效,但由于抗原逃逸、CAR-T细胞持久性有限以及肿瘤微环境中的免疫抑制,很大一部分患者在CAR-T细胞治疗后会复发。CAR-T细胞耗竭是复发的主要原因。表观遗传修饰可调节T细胞的激活、成熟和耗竭;它们可用于减少T细胞耗竭、改善浸润并促进记忆表型形成,以减少CAR-T细胞治疗后的复发。

目的

我们提议开发并验证用于治疗DLBCL的新型CAR-T细胞的功能,该细胞同时表达带有赖氨酸特异性去甲基化酶1(LSD1)短发夹(sh)RNA的抗CD19 CAR,以防止耗竭并延长CAR-T细胞的存活时间。

方法

我们设计了一个靶向LSD1 mRNA的shRNA序列,并构建了一个具有以下元件的载体:驱动LSD1 shRNA序列表达的U6启动子、驱动编码抗CD19单链可变片段(FMC63)的第二代抗CD19 CAR序列的EF1a启动子、CD8铰链和跨膜结构域、CD28共刺激结构域以及CD3ζ激活结构域。首先构建MFG-LSD1 shRNA抗CD19 CAR质粒,然后包装到逆转录病毒载体中并转导到人原代外周血单核细胞衍生的T细胞中,以产生相应的CAR-T细胞。通过流式细胞术检测两种CAR-T细胞与RNAU6抗CD19 CAR-T细胞或LSD1 shRNA抗CD19 CAR-T细胞共培养时杀伤U-2932细胞(一种人DLBCL细胞系)的效率。我们在第0、5和10天通过流式细胞术分析CAR-T细胞的Ki-67染色,并对细胞进行计数以评估增殖情况。我们还使用流式细胞术检测中央记忆T细胞(TCM)比例。

结果

我们通过流式细胞术检测了CAR-T细胞中CAR的表达,观察到RNAU6抗CD19 CAR-T细胞的转导率为31.5%,LSD1 shRNA抗CD19 CAR-T细胞的转导率为60.7%。在低效应靶比下,LSD1 shRNA抗CD19 CAR-T细胞的杀伤效率明显高于RNAU6抗CD19 CAR-T细胞。我们进一步发现,LSD1 shRNA抗CD19 CAR-T细胞比RNAU6抗CD19 CAR-T细胞分泌更多的IFN-γ和颗粒酶B。CAR-T细胞在U-2932细胞刺激后增殖,并能够维持增殖。通过U-2932细胞共培养刺激后,RNAU6抗CD19 CAR-T和LSD1 shRNA抗CD19 CAR-T群体中具有TCM表型的细胞比例均增加,其中LSD1 shRNA抗CD19 CAR-T细胞中的比例更高。

结论

我们开发了一种用于治疗DLBCL的新型、可行的CD19-LSD1 shRNA CAR-T细胞策略。我们的检测结果表明,LSD1 shRNA抗CD19 CAR-T细胞比RNAU6抗CD19 CAR-T细胞更有效地杀伤靶细胞,并产生更高比例的TCM表型细胞。LSD1 shRNA抗CD19 CAR-T细胞可能代表一种治疗DLBCL的潜在方法。

https://cdn.ncbi.nlm.nih.gov/pmc/blobs/f15d/11770093/2cfb8e909e40/fimmu-15-1521778-g001.jpg

文献AI研究员

20分钟写一篇综述,助力文献阅读效率提升50倍。

立即体验

用中文搜PubMed

大模型驱动的PubMed中文搜索引擎

马上搜索

文档翻译

学术文献翻译模型,支持多种主流文档格式。

立即体验