Suppr超能文献

共表达 miR155 或 LSD1 shRNA 可增强 CD19 CAR-T 细胞的抗肿瘤功能。

Co-Expression of miR155 or LSD1 shRNA Increases the Anti-Tumor Functions of CD19 CAR-T Cells.

机构信息

School of Life Sciences, Beijing University of Chinese Medicine, Beijing, China.

School of Life Sciences and Technology, Tongji University, Shanghai, China.

出版信息

Front Immunol. 2022 Jan 3;12:811364. doi: 10.3389/fimmu.2021.811364. eCollection 2021.

Abstract

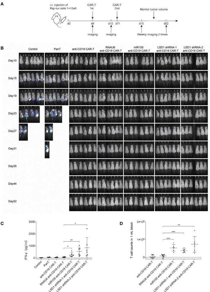
Chimeric antigen receptor (CAR) T cells targeting CD19 antigen have produced remarkable clinical outcomes for cancer patients. However, identifying measures to enhance effector function remains one of the most challenging issues in CD19-targeted immunotherapy. Here, we report a novel approach in which a microRNA (miRNA) or short-hairpin RNA (shRNA) cassette was integrated into CAR-expressing retroviral vectors. Using this system, we generated anti-CD19 CAR-T cells co-expressing miR155 or LSD1 shRNA and found that anti-CD19 CAR-T cells with miR155 upregulation or LSD1 downregulation exhibited increased anti-tumor functions and . Transcriptional profiling analysis by RNA sequencing revealed the targets of miR155 and LSD1 in anti-CD19 CAR-T cells. Our experiments indicated that introduction of miRNA or shRNA expression into anti-CD19 CAR T-cells might be an effective strategy to improve the anti-tumor effects of CAR-T cell therapy.

摘要

嵌合抗原受体 (CAR) T 细胞靶向 CD19 抗原为癌症患者带来了显著的临床疗效。然而,确定增强效应功能的措施仍然是 CD19 靶向免疫治疗中最具挑战性的问题之一。在这里,我们报告了一种新方法,即将 microRNA (miRNA) 或短发夹 RNA (shRNA) 盒整合到表达 CAR 的逆转录病毒载体中。使用该系统,我们生成了共表达 miR155 或 LSD1 shRNA 的抗 CD19 CAR-T 细胞,并发现 miR155 上调或 LSD1 下调的抗 CD19 CAR-T 细胞表现出增强的抗肿瘤功能。通过 RNA 测序进行的转录谱分析揭示了抗 CD19 CAR-T 细胞中 miR155 和 LSD1 的靶标。我们的实验表明,将 miRNA 或 shRNA 表达引入抗 CD19 CAR T 细胞可能是提高 CAR-T 细胞治疗抗肿瘤效果的有效策略。

https://cdn.ncbi.nlm.nih.gov/pmc/blobs/9e9e/8761951/d91ed850b414/fimmu-12-811364-g007.jpg

文献AI研究员

20分钟写一篇综述,助力文献阅读效率提升50倍。

立即体验

用中文搜PubMed

大模型驱动的PubMed中文搜索引擎

马上搜索

文档翻译

学术文献翻译模型,支持多种主流文档格式。

立即体验