Suppr超能文献

优化的细胞转移模型揭示了在病毒感染期间Ascl2和Cxcr3在小鼠自然杀伤细胞脾脏定位中的作用。

Refined cell transfer model reveals roles for Ascl2 and Cxcr3 in splenic localization of mouse NK cells during virus infection.

作者信息

Canaday Laura M, Cox Andrew, Feldman H Alex, Seelamneni Harsha, Ali Ayad, Tuazon Jasmine A, Botero Calderon Lorena, Bennett Sierra N, Yan Allison, Wilson Megan, Velu Vijayakumar, Waggoner Stephen N

机构信息

Immunology Graduate Program, University of Cincinnati College of Medicine, Cincinnati, OH, United States.

Division of Human Genetics, Center for Autoimmune Genomics and Etiology, Cincinnati Children's Hospital Medical Center, Cincinnati, OH, United States.

出版信息

J Immunol. 2025 Jul 22. doi: 10.1093/jimmun/vkaf122.

Abstract

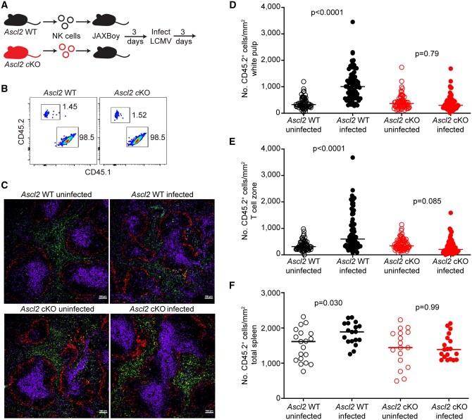
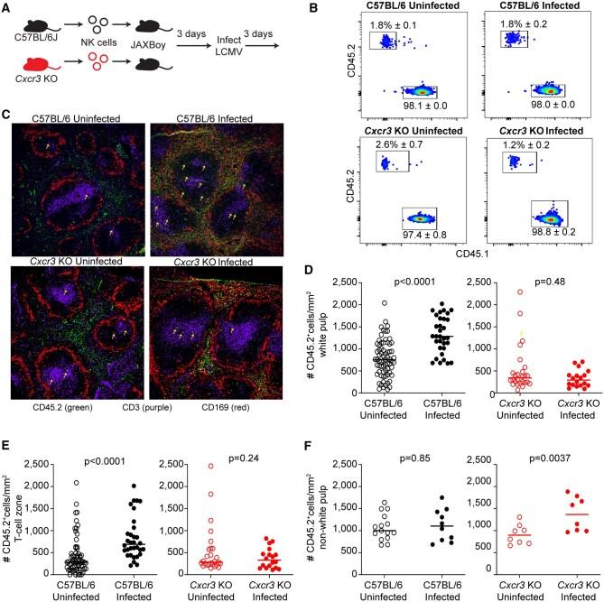
Cell transfer experiments complement the rigorous investigation of antiviral and antitumor functions of natural killer (NK) cells. Success in these endeavors is enhanced by expansion of small numbers of input NK cells driven by viral antigens or homeostatic proliferation in immunodeficient hosts. In contrast, analysis of other NK-cell functions, including immunoregulation, are non-proliferative and require an intact immune system in recipient mice. We reveal poor persistence of conventional congenic (CD45.1) BoyJ NK cells following adoptive transfer in comparison to CRISPR-generated CD45.1+ (JAXBoy) NK cells. Reciprocal transfers between C57BL/6 and JAXBoy mice substantially improve seeding and maintenance of donor NK cells. Using this system, we confirm that CXCR3 re-positions NK cells in the white pulp of the spleen after infection, which is vital for immunoregulation. Moreover, we discovered that the transcription factor ASCL2 is required for recruitment of NK cells into the spleen and white pulp. These results provide improved tools and novel insights into NK cell biology.

摘要

细胞转移实验补充了对自然杀伤(NK)细胞抗病毒和抗肿瘤功能的严格研究。通过在免疫缺陷宿主中由病毒抗原驱动的少量输入NK细胞的扩增或稳态增殖,这些努力的成功率得到了提高。相比之下,对包括免疫调节在内的其他NK细胞功能的分析是非增殖性的,并且需要受体小鼠具有完整的免疫系统。我们发现,与CRISPR生成的CD45.1+(JAXBoy)NK细胞相比,传统同基因(CD45.1)BoyJ NK细胞在过继转移后的持久性较差。C57BL/6和JAXBoy小鼠之间的相互转移显著改善了供体NK细胞的播种和维持。使用该系统,我们证实CXCR3在感染后将NK细胞重新定位到脾脏白髓中,这对免疫调节至关重要。此外,我们发现转录因子ASCL2是NK细胞募集到脾脏和白髓所必需的。这些结果为NK细胞生物学提供了改进的工具和新的见解。

https://cdn.ncbi.nlm.nih.gov/pmc/blobs/96ab/12394980/7d1f1c0d93f4/vkaf122f1.jpg

文献AI研究员

20分钟写一篇综述,助力文献阅读效率提升50倍。

立即体验

用中文搜PubMed

大模型驱动的PubMed中文搜索引擎

马上搜索

文档翻译

学术文献翻译模型,支持多种主流文档格式。

立即体验