Suppr超能文献

用于RNA靶向肿瘤光动力治疗的近红外I型光敏剂的数据驱动发现

Data-driven discovery of near-infrared type I photosensitizers for RNA-targeted tumor photodynamic therapy.

作者信息

Chen Wen, Mao Xiao-Qiong, Wang Xiao-Zhi, Liao Ya-Cong, Yin Xiao-Yue, Wu Hai-Long, Chen Tai-Yi, Liu Meng-Qing, Wang Tong, Yu Ru-Qin

机构信息

Key Laboratory of Functional Organometallic Materials of College of Hunan Province, College of Chemistry and Materials Science, Hengyang Normal University Hengyang 421008 P. R. China

State Key Laboratory of Chemo and Biosensing, College of Chemistry and Chemical Engineering, Hunan University Changsha 410082 P. R. China

出版信息

Chem Sci. 2025 Jul 14. doi: 10.1039/d5sc03648h.

Abstract

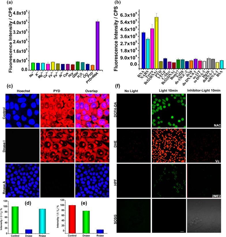
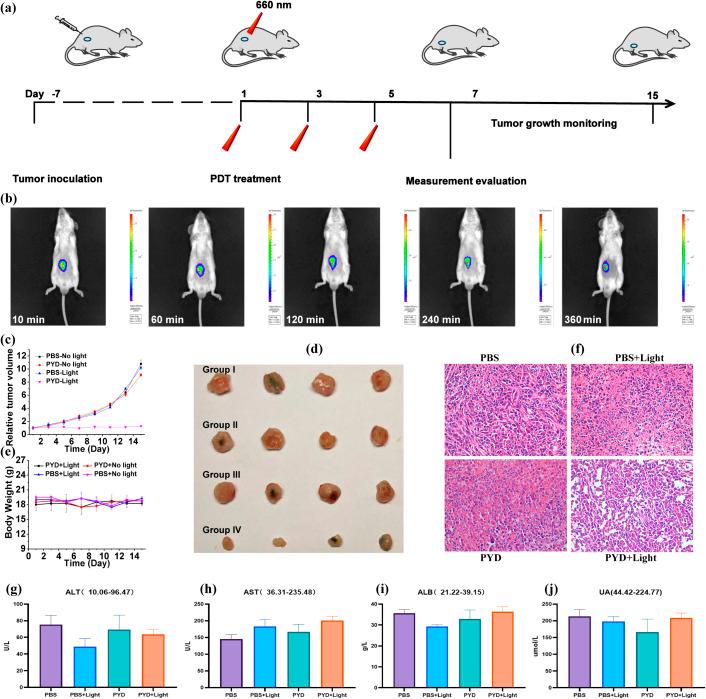
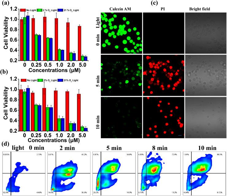
Type I photodynamic therapy (PDT) offers a promising solution for treating tumors with inherent hypoxia, but developing near-infrared (NIR) type I photosensitizers (PSs) remains a significant challenge. In this work, we propose a data-driven multi-stage screening workflow to rapidly discover novel type I PSs for RNA-targeted tumor PDT. Two custom-built databases were developed: one for training a type I PS identification model (1-PS-GCN) and the other for artificial intelligence (AI)-assisted multi-stage screening. The top 10 candidates with potential type I photosensitizing properties, high synthetic accessibility and RNA-targeting capability were identified. Experts and AI reached a consensus to select the most promising type I PS (PYD). Ultimately, PYD was synthesized and its properties were verified through spectral, cellular, and PDT experiments. It showed satisfactory phototoxicity and significant tumor inhibition. Our approach establishes an intelligent discovery paradigm to accelerate the identification of NIR type I PSs for advanced PDT.

摘要

I型光动力疗法(PDT)为治疗具有内在缺氧特性的肿瘤提供了一种有前景的解决方案,但开发近红外(NIR)I型光敏剂(PSs)仍然是一项重大挑战。在这项工作中,我们提出了一种数据驱动的多阶段筛选工作流程,以快速发现用于RNA靶向肿瘤PDT的新型I型PSs。开发了两个定制数据库:一个用于训练I型PS识别模型(1-PS-GCN),另一个用于人工智能(AI)辅助的多阶段筛选。确定了具有潜在I型光敏特性、高合成可及性和RNA靶向能力的前10名候选物。专家和人工智能达成共识,选择了最有前景的I型PS(PYD)。最终,合成了PYD,并通过光谱、细胞和PDT实验验证了其性质。它显示出令人满意的光毒性和显著的肿瘤抑制作用。我们的方法建立了一种智能发现范式,以加速用于先进PDT的近红外I型PSs的鉴定。

https://cdn.ncbi.nlm.nih.gov/pmc/blobs/5039/12278499/b5800ef0a4d8/d5sc03648h-f1.jpg

文献AI研究员

20分钟写一篇综述,助力文献阅读效率提升50倍。

立即体验

用中文搜PubMed

大模型驱动的PubMed中文搜索引擎

马上搜索

文档翻译

学术文献翻译模型,支持多种主流文档格式。

立即体验