Suppr超能文献

内源性铁调素在巨噬细胞中Rv1876抗原诱导的抗菌活性中起重要作用。

Endogenous hepcidin plays an essential role in Rv1876 antigen-induced antimicrobial activity in macrophages.

作者信息

Park Hye-Soo, Choi Han-Gyu, Jang In-Taek, Pham Thuy An, Jiang Zongyou, Son Yeo-Jin, Kim Kwangwook, Kim Hwa-Jung

机构信息

Department of Microbiology, College of Medicine, Chungnam National University, Daejeon, Republic of Korea.

Department of Medical Science, College of Medicine, Chungnam National University, Daejeon, Republic of Korea.

出版信息

Emerg Microbes Infect. 2025 Dec;14(1):2539192. doi: 10.1080/22221751.2025.2539192. Epub 2025 Aug 6.

Abstract

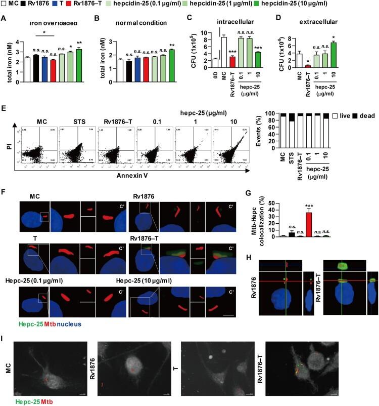
Tuberculosis (TB) is one of the most prevalent infectious diseases worldwide. However, few molecules related to bacterial killing within T cell-induced macrophages are known; therefore, elucidating host responses against bacterial components is critical for developing strategies to treat TB. This study investigated the anti-mycobacterial responses induced by (Mtb) Rv1876 (bacterioferritin A). Rv1876 effectively activated macrophages; however, the protein itself did not elicit bacterial killing. When co-cultured with T cells (Rv1876-T cell), Mtb growth was substantially inhibited in Rv1876-activated macrophages. Rv1876-T cells enhanced endogenous hepcidin expression, an antimicrobial peptide, in Mtb-infected macrophages, which was co-localized adjacent to bacteria-containing phagosomes and directly interacted with them. Other major mycobacterial proteins and bacterioferritin B (Rv3841) did not induce hepcidin in Mtb-infected macrophages, irrespective of T cell involvement. These findings suggest that endogenous hepcidin induced by Rv1876-T cells may be a host bactericidal response and a promising target for host-directed therapies.

摘要

结核病(TB)是全球最普遍的传染病之一。然而,关于T细胞诱导的巨噬细胞内与细菌杀伤相关的分子却知之甚少;因此,阐明宿主对细菌成分的反应对于制定治疗结核病的策略至关重要。本研究调查了结核分枝杆菌(Mtb)Rv1876(细菌铁蛋白A)诱导的抗分枝杆菌反应。Rv1876有效地激活了巨噬细胞;然而,该蛋白本身并未引发细菌杀伤作用。当与T细胞共培养(Rv1876-T细胞)时,Mtb在Rv1876激活的巨噬细胞中的生长受到显著抑制。Rv1876-T细胞增强了结核分枝杆菌感染的巨噬细胞中内源性铁调素(一种抗菌肽)的表达,铁调素与含细菌的吞噬体相邻共定位并直接与其相互作用。其他主要的分枝杆菌蛋白和细菌铁蛋白B(Rv3841)在结核分枝杆菌感染的巨噬细胞中均未诱导铁调素的表达,无论是否有T细胞参与。这些发现表明,Rv1876-T细胞诱导的内源性铁调素可能是一种宿主杀菌反应,也是宿主导向治疗的一个有前景的靶点。

https://cdn.ncbi.nlm.nih.gov/pmc/blobs/f43b/12329834/08c60da5434c/TEMI_A_2539192_F0001_OC.jpg

文献AI研究员

20分钟写一篇综述,助力文献阅读效率提升50倍。

立即体验

用中文搜PubMed

大模型驱动的PubMed中文搜索引擎

马上搜索

文档翻译

学术文献翻译模型,支持多种主流文档格式。

立即体验