Suppr超能文献

解析硬粒小麦中的CBL基因家族:深入了解双重ABA信号通路和钙介导的耐旱性

Decoding the CBL gene family in durum wheat: Insights into dual ABA signaling pathways and calcium-mediated drought tolerance.

作者信息

Hosseini Pouya Hadiseh Sadat, Cheniany Monireh, Heidari Parviz

机构信息

Faculty of Science, Ferdowsi University of Mashhad, Mashhad, Iran.

Faculty of Agriculture, Shahrood University of Technology, Shahrood, Iran.

出版信息

Plant Genome. 2025 Sep;18(3):e70062. doi: 10.1002/tpg2.70062.

Abstract

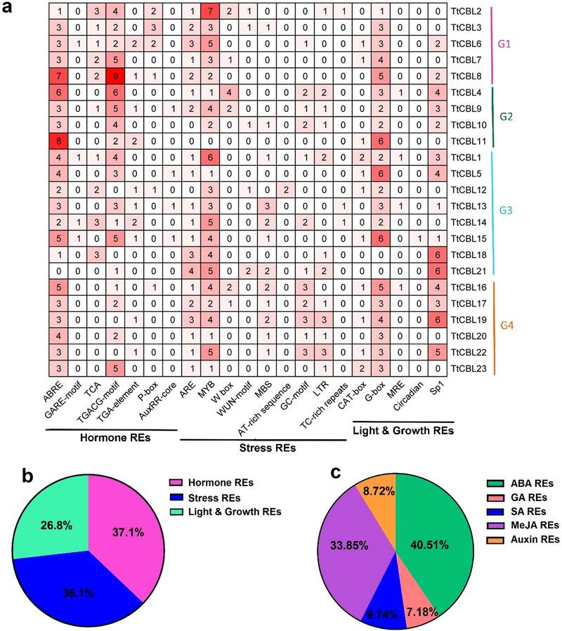
Calcium signaling is an essential mechanism in plant responses to environmental stressors, facilitated by sensors like the calcineurin B-like (CBL) protein family. This study offers a comprehensive analysis of the CBL gene family in durum wheat (Triticum turgidum ssp. durum), emphasizing their expression patterns in reaction to drought stress and abscisic acid (ABA) treatment. Bioinformatics and gene expression analyses were conducted on the CBL gene family in durum wheat under drought and ABA application. A total of 23 CBL genes (Triticum turgidum CBLs [TtCBLs]) were identified and further grouped into four phylogenetic clusters. Further evolutionary analysis revealed that segmental duplication is the primary driving force in CBL family expansion, and strong purifying selection played a crucial role in their functional integrity. Promoter analysis showed ABA- and stress-responsive cis-elements, suggesting that the gene family has dual regulatory roles in both ABA-dependent and ABA-independent pathways. Expression profiling of TtCBLs demonstrated variable drought and ABA treatment patterns, with notable tissue-specific patterns. TtCBL2 and TtCBL10 emerged as promising candidates contributing to root-specific drought responses. In addition, TtCBL19 emerged as a putative integrator of cross-tolerance mechanisms regulated by both ABA-mediated and non-ABA signaling. This work emphasizes the complex interplay of calcium signaling with ABA-mediated pathways and provides a platform for targeted genetic interventions enhancing drought resilience in cereal crops. Another important point would be to highlight how such findings open up perspectives regarding using in silico approaches to guide active molecular breeding strategies in agriculture.

摘要

钙信号传导是植物对环境胁迫作出反应的一种重要机制,由类钙调神经磷酸酶B蛋白(CBL)家族等传感器介导。本研究对硬粒小麦(Triticum turgidum ssp. durum)中的CBL基因家族进行了全面分析,重点研究了它们在干旱胁迫和脱落酸(ABA)处理下的表达模式。对干旱和ABA处理条件下硬粒小麦的CBL基因家族进行了生物信息学和基因表达分析。共鉴定出23个CBL基因(硬粒小麦CBLs [TtCBLs]),并进一步分为四个系统发育簇。进一步的进化分析表明,片段重复是CBL家族扩张的主要驱动力,而强烈的纯化选择对其功能完整性起着关键作用。启动子分析显示了ABA和胁迫响应顺式元件,表明该基因家族在ABA依赖和ABA非依赖途径中都具有双重调节作用。TtCBLs的表达谱显示出不同干旱和ABA处理模式,具有显著的组织特异性模式。TtCBL2 和TtCBL10是有助于根部特异性干旱反应的有潜力的候选基因。此外,TtCBL19是一种由ABA介导和非ABA信号调节的交叉耐受机制的假定整合者。这项工作强调了钙信号传导与ABA介导途径之间的复杂相互作用,并为增强谷类作物抗旱性的靶向基因干预提供了一个平台。另一个要点是强调这些发现如何为利用计算机方法指导农业中的主动分子育种策略开辟了前景。

https://cdn.ncbi.nlm.nih.gov/pmc/blobs/59fe/12287492/abed7cdf4a9e/TPG2-18-e70062-g008.jpg

文献AI研究员

20分钟写一篇综述,助力文献阅读效率提升50倍。

立即体验

用中文搜PubMed

大模型驱动的PubMed中文搜索引擎

马上搜索

文档翻译

学术文献翻译模型,支持多种主流文档格式。

立即体验