Suppr超能文献

利用系统生物学解析早产儿体内动态的抗生素-微生物组-代谢组相互作用。

Deciphering dynamic antibiotics-microbiome-metabolome interactions in preterm infants using systems biology.

作者信息

Park Seo-Young, Lee Yi Qing, Kim Dongseok, Sung Dong Kyung, Kim Kyeong-Seog, Lee Jae-Seung, Cho Joo-Youn, Lee Wonsik, Sung Se In, Lee Dong-Yup

机构信息

School of Chemical Engineering, Sungkyunkwan University, Suwon, Gyeonggi-do, Republic of Korea.

Department of Pediatrics, Samsung Medical Center, Sungkyunkwan University School of Medicine, Seoul, Republic of Korea.

出版信息

iScience. 2025 Jun 28;28(8):113038. doi: 10.1016/j.isci.2025.113038. eCollection 2025 Aug 15.

Abstract

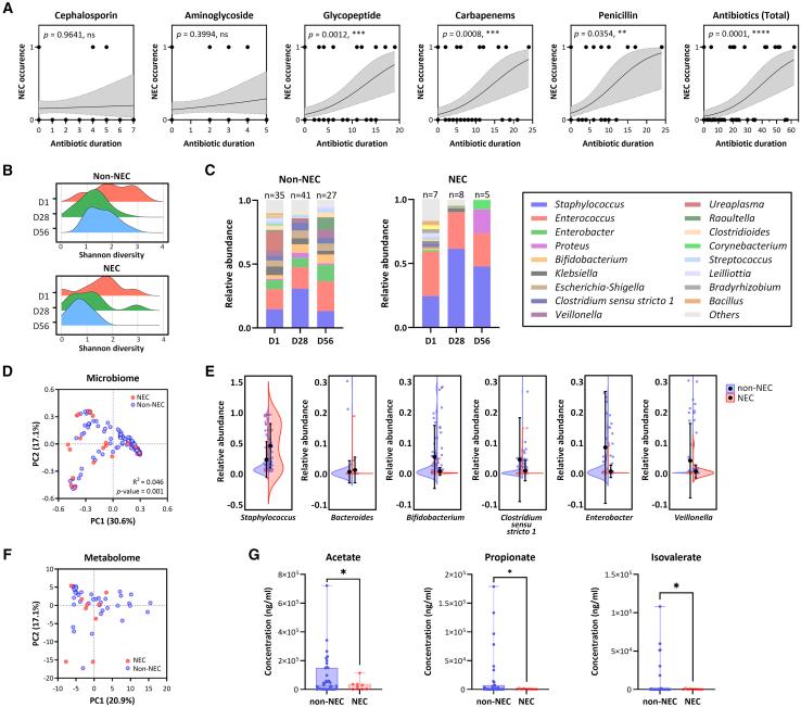
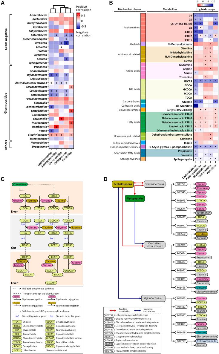
Preterm infants are frequently administered antibiotics to prevent infections, yet their impact on the developing gut microbiota and metabolome remains complex and clinically significant. To systematically assess these effects, we analyzed longitudinal stool samples from 54 extremely- and very-low-birthweight infants by integrating clinical data, 16S rRNA-based microbiome profiling, targeted metabolomics, and community-scale metabolic modeling. Antibiotic exposure disrupted microbial diversity, depleted beneficial taxa, and altered metabolites such as short-chain fatty acids (SCFAs) and bile acids. Class-specific antibiotic effects were observed, with cephalosporins promoting dominance and potentially reducing bile acid diversity. Necrotizing enterocolitis (NEC) samples showed SCFAs depletion and enrichment of antibiotic-resistant genera. models further identified microbial contributors to SCFAs production and recapitulated metabolite trends. These findings demonstrate how antibiotic regimens can perturb the neonatal gut ecosystem and highlight the need for precision antibiotic stewardship to preserve microbiome-derived metabolic functions and reduce disease risk in preterm infants.

摘要

早产儿经常使用抗生素来预防感染,然而它们对发育中的肠道微生物群和代谢组的影响仍然复杂且具有临床意义。为了系统地评估这些影响,我们通过整合临床数据、基于16S rRNA的微生物组分析、靶向代谢组学和群落规模的代谢建模,分析了54名极低和超低出生体重婴儿的纵向粪便样本。抗生素暴露破坏了微生物多样性,减少了有益菌群,并改变了短链脂肪酸(SCFAs)和胆汁酸等代谢物。观察到了特定类别的抗生素效应,头孢菌素促进了优势地位并可能降低胆汁酸多样性。坏死性小肠结肠炎(NEC)样本显示SCFAs减少和抗生素耐药菌属富集。代谢模型进一步确定了SCFAs产生的微生物贡献者,并概括了代谢物趋势。这些发现证明了抗生素治疗方案如何扰乱新生儿肠道生态系统,并强调了精准抗生素管理的必要性,以保护微生物组衍生的代谢功能并降低早产儿的疾病风险。

https://cdn.ncbi.nlm.nih.gov/pmc/blobs/9e3d/12283561/5c0a70013c69/fx1.jpg

文献AI研究员

20分钟写一篇综述,助力文献阅读效率提升50倍。

立即体验

用中文搜PubMed

大模型驱动的PubMed中文搜索引擎

马上搜索

文档翻译

学术文献翻译模型,支持多种主流文档格式。

立即体验