Suppr超能文献

LAG3标记活化但反应低下的自然杀伤细胞。

LAG3 Marks Activated but Hyporesponsive NK Cells.

作者信息

Vasilyeva Valeria, Makinson Olivia, Chan Cynthia, Park Maria, O'Dwyer Colin, Ali Ayad, Khan Abrar Ul Haq, de Souza Christiano Tanese, Hasim Mohamed S, Asif Sara, Kurdieh Reem, Abou-Hamad John, Yakubovich Edward, Hodgins Jonathan, Haddad Paul Al, Pietropaolo Giuseppe, Mazej Julija, Seo Hobin, Huang Qiutong, Nersesian Sarah, Chay Damien, Jacquelot Nicolas, Cook David, Lee Seung-Hwan, Sciumè Giuseppe, Waggoner Stephen, Ardolino Michele, Marotel Marie

机构信息

Cancer Research, Ottawa Hospital Research Institute, Ottawa, ON, Canada.

Department of Biochemistry, Microbiology and Immunology, University of Ottawa, Ottawa, ON, Canada.

出版信息

Eur J Immunol. 2025 Jul;55(7):e70009. doi: 10.1002/eji.70009.

Abstract

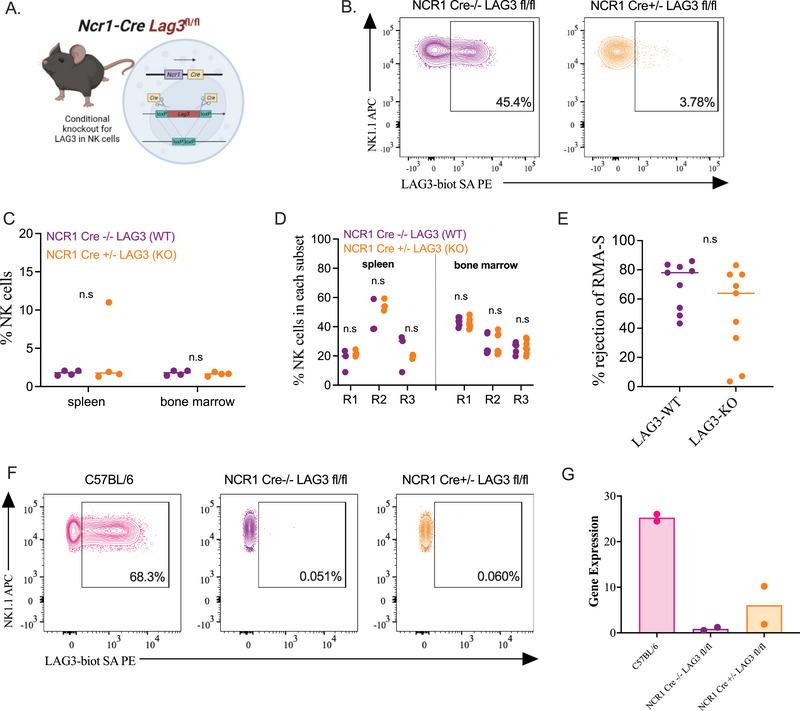
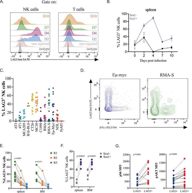
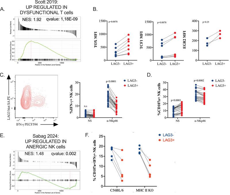
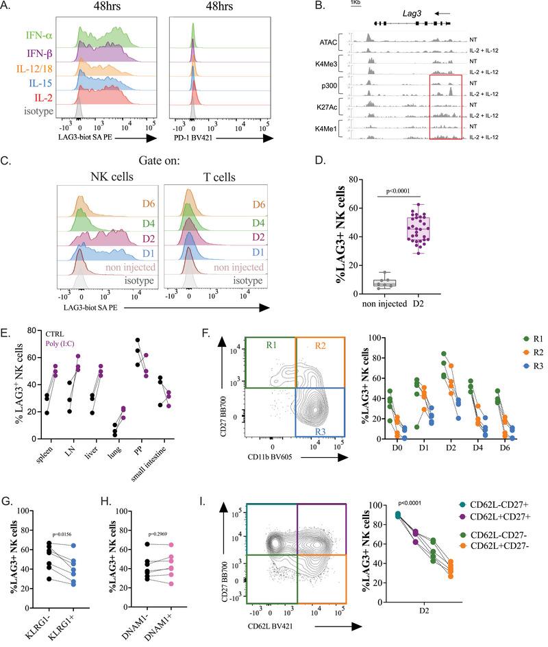
NK cells are critical for immunosurveillance, yet become dysfunctional when chronically stimulated by virally infected or cancerous cells. This phenomenon is similar to T cell exhaustion but less characterized, limiting therapeutic interventions. As shown for T cells, NK cells often display an increased expression of immune checkpoint proteins (ICP) following chronic stimulation, and ICP blockade therapies are currently being explored for several cancer types, with remarkable patient benefits. Nevertheless, the nature of ICP expression in NK cells is still poorly documented. In this study, we aimed to identify the conditions that lead to and the phenotype of immune checkpoint LAG3-expressing NK cells. Using various experimental models, we found that LAG3 is expressed by murine NK cells upon activation in different contexts, including in response to cancer and acute viral infections. LAG3 marks a subset of immature, proliferating, and activated cells, which, despite activation, have a reduced capacity to respond to a broad range of stimuli. Further characterization also revealed that LAG3+ NK cells exhibit a transcriptional signature similar to that of exhausted CD8+ T cells. Taken together, our results support the use of LAG3 as a marker of dysfunctional NK cells across diverse chronic and acute inflammatory conditions.

摘要

自然杀伤(NK)细胞对免疫监视至关重要,但在受到病毒感染细胞或癌细胞的慢性刺激时会功能失调。这种现象类似于T细胞耗竭,但相关特征描述较少,限制了治疗干预措施。正如在T细胞中所显示的那样,NK细胞在慢性刺激后通常会表现出免疫检查点蛋白(ICP)表达增加,目前正在针对几种癌症类型探索ICP阻断疗法,并给患者带来了显著益处。然而,NK细胞中ICP表达的本质仍缺乏充分记录。在本研究中,我们旨在确定导致表达免疫检查点淋巴细胞活化基因3(LAG3)的NK细胞产生的条件及其表型。使用各种实验模型,我们发现小鼠NK细胞在不同情况下激活后会表达LAG3,包括对癌症和急性病毒感染的反应。LAG3标记了一部分未成熟、增殖且活化的细胞,这些细胞尽管被激活,但对多种刺激的反应能力降低。进一步的特征分析还表明,LAG3+NK细胞表现出与耗竭的CD8+T细胞相似的转录特征。综上所述,我们的结果支持将LAG3用作不同慢性和急性炎症条件下功能失调NK细胞的标志物。

https://cdn.ncbi.nlm.nih.gov/pmc/blobs/c2e4/12288813/f39e6807f3bf/EJI-55-e70009-g004.jpg

文献AI研究员

20分钟写一篇综述,助力文献阅读效率提升50倍。

立即体验

用中文搜PubMed

大模型驱动的PubMed中文搜索引擎

马上搜索

文档翻译

学术文献翻译模型,支持多种主流文档格式。

立即体验