Suppr超能文献

基于两个免疫浸润相关长链非编码RNA的风险评分模型预测骨肉瘤患者的预后

Risk score model with two immune infiltration-related long non-coding RNAs to predict prognosis in patients with osteosarcoma.

作者信息

Zeng Ling-Rong, Zhu Guang-Hui, Mei Hai-Bo, Yang Ge

机构信息

Department of Pediatric Orthopedics, The Affiliated Children's Hospital of Xiangya School of Medicine, Central South University (Hunan Children's Hospital), Changsha, Hunan 410007, P.R. China.

Hunan Provincial Key Laboratory of Pediatric Orthopedics, The School of Pediatrics, University of South China, Changsha, Hunan 410007, P.R. China.

出版信息

Oncol Lett. 2025 Jul 15;30(3):443. doi: 10.3892/ol.2025.15189. eCollection 2025 Sep.

Abstract

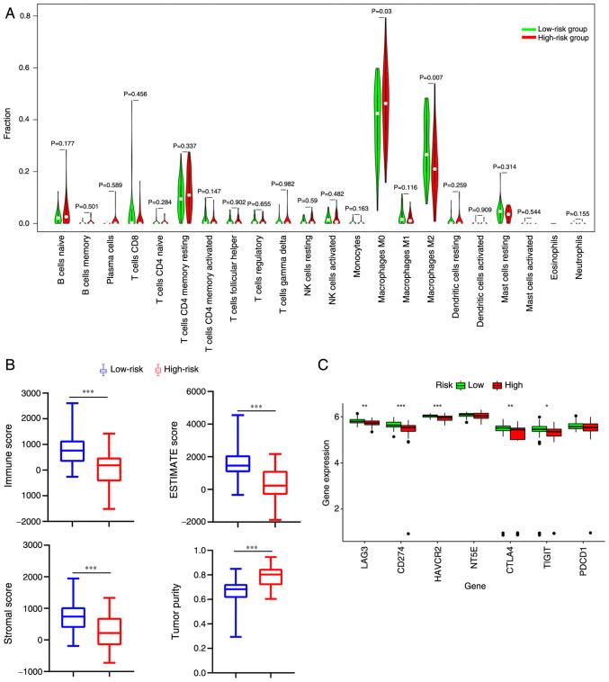
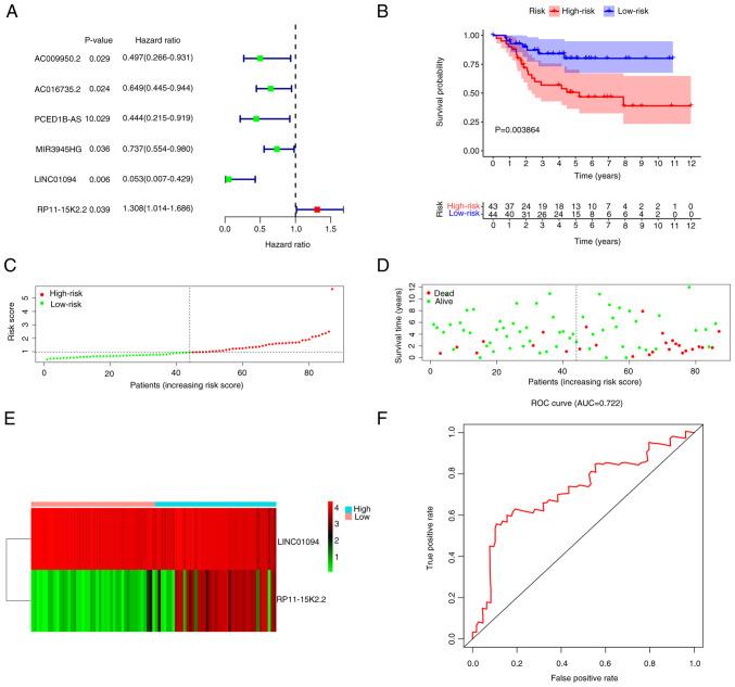
Osteosarcoma (OS) is the most frequent type of cancer, as well as a common malignant tumor in orthopedics. Multiple long non-coding RNAs (lncRNAs) are implicated in immune infiltration in numerous types of cancer. Using single-sample gene set enrichment analysis to assign patients with OS, two immunotypes of OS were identified. Using K-means, spectral and PCA-K-means clustering two immunotypes of OS were demonstrated to be reproducible and represent a biologically meaningful classification of patients with OS based on their tumor immune microenvironment. Cluster 1 was an immune-infiltrating type, while Cluster 2 was an immune 'desert' type (low immune cell infiltration). Between Cluster 1 and 2, 29 common differentially expressed lncRNAs (DELs) were identified and univariate Cox regression (UCR) analysis was performed to identify DELs associated with overall survival. A risk score model was established by performing UCR and the iterative Lasso Cox regression analyses based on two immune infiltration-related lncRNA (IIRLs; LINC01094 and RP11-15K2.2). The risk model was a novel independent prognostic factor for patients with OS. A mutual influence between the expression of two IIRLs and mRNAs (LINC01094 and RP11-15K2.2) was also identified. Gene Ontology demonstrated that these mRNAs were abundant in immune-associated functions and pathways. Cytoscape was used to construct lncRNA-mRNA networks. The discrepancy in tumor-infiltrating immune cell abundance demonstrated that the high-risk group was associated with infiltration of diverse immune cell types. Furthermore, the expression levels of immune checkpoint inhibitors were markedly upregulated in the high- compared with that in the low-risk-cohort. Gene set enrichment analysis revealed that the risk score was associated with nucleotide oligomerization domain-like receptor signaling pathways. In summary, two IIRLs were developed in the present study to predict prognosis in patients with OS. The molecular mechanisms in the high-risk group may influence immune infiltration-linked biological processes.

摘要

骨肉瘤(OS)是最常见的癌症类型,也是骨科常见的恶性肿瘤。多种长链非编码RNA(lncRNA)与多种癌症的免疫浸润有关。利用单样本基因集富集分析对骨肉瘤患者进行分类,确定了骨肉瘤的两种免疫亚型。使用K均值、谱聚类和主成分分析-K均值聚类方法,证明骨肉瘤的两种免疫亚型具有可重复性,并且基于肿瘤免疫微环境对骨肉瘤患者进行了具有生物学意义的分类。聚类1为免疫浸润型,而聚类2为免疫“荒漠”型(低免疫细胞浸润)。在聚类1和聚类2之间,鉴定出29个常见的差异表达lncRNA(DEL),并进行单变量Cox回归(UCR)分析以鉴定与总生存期相关的DEL。通过进行UCR和基于两种免疫浸润相关lncRNA(IIRL;LINC01094和RP11-15K2.2)的迭代套索Cox回归分析,建立了风险评分模型。该风险模型是骨肉瘤患者的一个新的独立预后因素。还确定了两种IIRL与mRNA(LINC01094和RP11-15K2.2)表达之间的相互影响。基因本体论表明,这些mRNA在免疫相关功能和途径中含量丰富。使用Cytoscape构建lncRNA-mRNA网络。肿瘤浸润免疫细胞丰度的差异表明,高风险组与多种免疫细胞类型的浸润有关。此外,与低风险队列相比,高风险组中免疫检查点抑制剂的表达水平明显上调。基因集富集分析显示,风险评分与核苷酸寡聚化结构域样受体信号通路有关。总之,本研究中开发了两种IIRL来预测骨肉瘤患者的预后。高风险组中的分子机制可能影响与免疫浸润相关的生物学过程。

https://cdn.ncbi.nlm.nih.gov/pmc/blobs/4ba0/12288445/1b89717d60a1/ol-30-03-15189-g00.jpg

文献AI研究员

20分钟写一篇综述,助力文献阅读效率提升50倍。

立即体验

用中文搜PubMed

大模型驱动的PubMed中文搜索引擎

马上搜索

文档翻译

学术文献翻译模型,支持多种主流文档格式。

立即体验