Suppr超能文献

该属内的细胞表面差异塑造了与细胞外环境的相互作用。

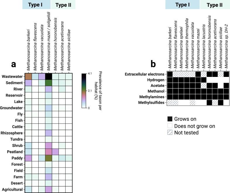
Cell surface differences within the genus shape interactions with the extracellular environment.

作者信息

Rotaru Amelia-Elena, Gharib Ghazaleh, Jabaley Abdalluh, Anestis Konstantinos, Kotoky Rhitu

机构信息

Syddansk Universitet Biologisk Institut, Odense, Denmark.

出版信息

J Bacteriol. 2025 Aug 21;207(8):e0011225. doi: 10.1128/jb.00112-25. Epub 2025 Jul 25.

Abstract

are metabolically versatile methanogenic archaea that can perform extracellular electron transfer (EET), with important ecological and biotechnological implications. These archaea are broadly classified into two types (Type I and Type II) based on their energy metabolism and also differ in their aggregation-disaggregation behavior, cell surface properties, and electron transfer strategies. Type I typically form large multicellular aggregates within a methanochondroitin extracellular matrix, thrive in organic-rich environments, play a key role in anaerobic digestion during wastewater treatment, and can perform EET. However, their mechanism of EET remains unresolved. In contrast, Type II rely on multiheme c-type cytochromes for EET and are better adapted to low-organic, mineral-rich environments such as deep-sea sediments and aquifers, where they contribute to methane emissions. Despite their significance, the molecular mechanisms behind EET in -particularly for Type I-remain poorly understood. This review highlights what is known and what is unknown regarding the surface biology of , their EET strategies, and biogeochemical and industrial roles, emphasizing the need for further research to unlock their full potential in sustainable methane management.

摘要

是代谢多样的产甲烷古菌,能够进行细胞外电子转移(EET),具有重要的生态和生物技术意义。这些古菌根据其能量代谢大致分为两类(I型和II型),在聚集-解聚行为、细胞表面特性和电子转移策略方面也存在差异。I型通常在甲基软骨素细胞外基质中形成大型多细胞聚集体,在富含有机物的环境中茁壮成长,在废水处理过程中的厌氧消化中起关键作用,并且能够进行EET。然而,它们的EET机制仍未得到解决。相比之下,II型依靠多血红素c型细胞色素进行EET,更适应低有机、富含矿物质的环境,如深海沉积物和含水层,在那里它们会导致甲烷排放。尽管它们很重要,但EET背后的分子机制,尤其是I型的,仍然知之甚少。本综述重点介绍了关于它们的表面生物学、EET策略以及生物地球化学和工业作用的已知和未知内容,强调需要进一步研究以释放它们在可持续甲烷管理中的全部潜力。

https://cdn.ncbi.nlm.nih.gov/pmc/blobs/e859/12369344/8504cf1184d5/jb.00112-25.f001.jpg

文献AI研究员

20分钟写一篇综述,助力文献阅读效率提升50倍。

立即体验

用中文搜PubMed

大模型驱动的PubMed中文搜索引擎

马上搜索

文档翻译

学术文献翻译模型,支持多种主流文档格式。

立即体验