Suppr超能文献

迷迭香酸通过在小鼠中激活Nrf2/HO-1抑制铁死亡和氧化应激来预防对乙酰氨基酚诱导的肝毒性。

Rosmarinic Acid Protects Against Acetaminophen-Induced Hepatotoxicity by Suppressing Ferroptosis and Oxidative Stress Through Nrf2/HO-1 Activation in Mice.

作者信息

Wu Liqin, Lv Li, Xiang Yifei, Yi Dandan, Liang Qiuling, Ji Min, Deng Zhaoyou, Qin Lanqian, Ren Lingyi, Liang Zhengmin, He Jiakang

机构信息

Guangxi Key Laboratory of Animal Breeding, Disease Control and Prevention, College of Animal Science and Technology, Guangxi Zhuang Autonomous Region Engineering Research Center of Veterinary Biologics, Guangxi University, Nanning 530004, China.

出版信息

Mar Drugs. 2025 Jul 14;23(7):287. doi: 10.3390/md23070287.

Abstract

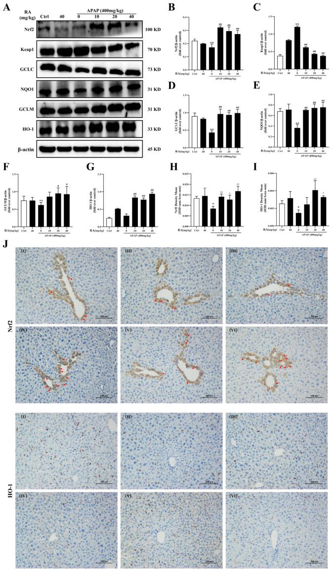
Liver injury caused by the irrational use of acetaminophen (APAP) represents a significant challenge in the field of public health. In clinical treatment, apart from N-acetylcysteine (NAC), the only approved antidote, there are extremely limited effective intervention measures for APAP-induced hepatotoxicity. Therefore, exploring novel liver-protecting drugs and elucidating their mechanisms of action is of great scientific significance and clinical value. Rosmarinic acid (RA), as a natural polyphenolic compound, has been proven to have significant antioxidant activity. Previous studies have shown that it has a protective effect against drug-induced liver injury. Nevertheless, the precise protective mechanism of RA in APAP-induced acute liver injury (AILI) has not been fully defined. This study was based on an AILI mouse model to systematically explore the liver-protecting effect of RA and its underlying molecular mechanisms. The research results showed that pretreatment with RA could notably mitigate liver pathological injury. It could decrease the activities of ALT and AST in the serum, suppress the liver inflammatory reaction, and reverse the decline in the levels of CAT, T-AOC, SOD, and GSH caused by APAP. Meanwhile, RA could enhance antioxidant defense capabilities by activating the Keap1/Nrf2/HO-1 signaling pathway, regulate the /GPX4 axis to inhibit lipid peroxidation, and thus block the process of ferroptosis. In conclusion, this study confirmed that RA exerts a protective effect against AILI by regulating the Keap1/Nrf2/HO-1 axis to enhance antioxidant capacity and inhibit ferroptosis through the /GPX4 pathway. Our research provides a theoretical basis for RA as a potential therapeutic agent for APAP-induced liver injury.

摘要

对乙酰氨基酚(APAP)不合理使用所导致的肝损伤是公共卫生领域面临的一项重大挑战。在临床治疗中,除了唯一被批准的解毒剂N - 乙酰半胱氨酸(NAC)外,针对APAP诱导的肝毒性,有效的干预措施极为有限。因此,探索新型保肝药物并阐明其作用机制具有重大的科学意义和临床价值。迷迭香酸(RA)作为一种天然多酚化合物,已被证明具有显著的抗氧化活性。先前的研究表明,它对药物性肝损伤具有保护作用。然而,RA在APAP诱导的急性肝损伤(AILI)中的精确保护机制尚未完全明确。本研究基于AILI小鼠模型,系统地探讨了RA的保肝作用及其潜在的分子机制。研究结果表明,RA预处理可显著减轻肝脏病理损伤。它能降低血清中ALT和AST的活性,抑制肝脏炎症反应,并逆转APAP所致的CAT、T - AOC、SOD和GSH水平的下降。同时,RA可通过激活Keap1/Nrf2/HO - 1信号通路增强抗氧化防御能力,调节/ GPX4轴以抑制脂质过氧化,从而阻断铁死亡过程。总之,本研究证实RA通过调节Keap1/Nrf2/HO - 1轴增强抗氧化能力并通过/ GPX4途径抑制铁死亡,对AILI发挥保护作用。我们的研究为RA作为APAP诱导的肝损伤的潜在治疗药物提供了理论依据。

https://cdn.ncbi.nlm.nih.gov/pmc/blobs/4b74/12299429/6f175c671b25/marinedrugs-23-00287-g001.jpg

文献AI研究员

20分钟写一篇综述,助力文献阅读效率提升50倍。

立即体验

用中文搜PubMed

大模型驱动的PubMed中文搜索引擎

马上搜索

文档翻译

学术文献翻译模型,支持多种主流文档格式。

立即体验