Suppr超能文献

虾青素通过Keap1-Nrf2/HO-1信号通路抑制炎症和氧化应激,从而改善苯扎氯铵诱导的干眼病。

Astaxanthin ameliorates benzalkonium chloride-induced dry eye disease through suppressing inflammation and oxidative stress via Keap1-Nrf2/HO-1 signaling pathways.

作者信息

Liu Ziyu, Li Yaqiong, Bao Jiayu, Li Siyuan, Wen Ya, Zhang Peng, Feng Jun, Wang Yinghui, Tian Lei, Jie Ying

机构信息

Beijing Institute of Ophthalmology, Beijing Tongren Eye Center, Beijing Tongren Hospital, Capital Medical University, Beijing Ophthalmology & Visual Sciences key Laboratory, Beijing, China.

Beijing Advanced Innovation Center for Big Data-Based Precision Medicine, Bei-Hang University and Capital Medical University, Beijing, China.

出版信息

Animal Model Exp Med. 2025 Jun;8(6):1056-1079. doi: 10.1002/ame2.70000. Epub 2025 Mar 5.

Abstract

BACKGROUND

Dry eye disease (DED) predominantly results from elevated tear film osmolarity, which can not only cause ocular inconvenience but may lead to visual impairments, severely compromising patient well-being and exerting substantial economic burdens as well. Astaxanthin (AST), a member of the xanthophylls and recognized for its robust abilities to combat inflammation and oxidation, is a common dietary supplement. Nonetheless, the precise molecular pathways through which AST influences DED are still poorly understood.

METHODS

Therapeutic targets for AST were identified using data from the GeneCards, PharmMapper, and Swiss Target Prediction databases, and STITCH datasets. Similarly, targets for dry eye disease (DED) were delineated leveraging resources such as the Therapeutic Target Database (TTD), DisGeNET, GeneCards, and OMIM databases, and DrugBank datasets. Interactions among shared targets were charted and displayed using CytoScape 3.9.0. Gene Ontology and Kyoto Encyclopedia of Genes and Genomes pathway analyses were conducted to elucidate the functions of pivotal targets within the protein-protein interaction network. Molecular interactions between AST and key targets were confirmed through molecular docking using AutoDock and PyMOL. Molecular dynamics simulations were performed using GROMACS 2022.3. Viability of human corneal epithelial cells (hCEC) was assessed across varying concentrations of AST. A mouse model of experimental DED was developed using 0.1% benzalkonium chloride (BAC), and the animals were administered 100 mg/kg/day of AST orally for 7 days. The efficacy of the treatments was assessed through a series of diagnostic tests to evaluate the condition of the ocular surface after the interventions. The levels of inflammation and oxidative stress were quantitatively assessed using methods such as reverse transcription-polymerase chain reaction (RT-PCR), Western blot, and immunofluorescence staining.

RESULTS

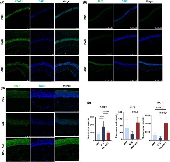
Network pharmacology suggests that AST may alleviate DED by influencing oxidation-reduction signaling pathways and reducing oxidative stress provoked by BAC. In vivo experiments demonstrated an improved overall condition in AST-administered mice in contrast to the control group. Immunofluorescence staining analyses indicated a decrease in Keap1 protein in the corneal tissues of AST-treated mice and a significant increase in Nrf2 and HO-1 protein. In vitro studies demonstrated that AST significantly enhanced cell viability and suppressed reactive oxygen species expression under hyperosmotic (HS) conditions, thereby protecting the human corneal epithelium.

CONCLUSION

AST is capable of shielding mice from BAC-induced DED, decelerating the progression of DED, and mitigating oxidative stress damage under HS conditions in hCEC cells. The protective impact of AST on DED may operate through stimulating the Keap1-Nrf2/HO-1 signaling pathway. Our research findings indicate that AST may be a promising treatment for DED, offering new insights into DED treatment.

摘要

背景

干眼症(DED)主要由泪膜渗透压升高引起,这不仅会给眼部带来不适,还可能导致视力损害,严重影响患者的生活质量,并带来巨大的经济负担。虾青素(AST)是叶黄素家族的一员,以其强大的抗炎和抗氧化能力而闻名,是一种常见的膳食补充剂。然而,AST影响DED的确切分子途径仍知之甚少。

方法

利用GeneCards、PharmMapper、Swiss Target Prediction数据库和STITCH数据集的数据确定AST的治疗靶点。同样,利用治疗靶点数据库(TTD)、DisGeNET、GeneCards和OMIM数据库以及DrugBank数据集等资源来确定干眼症(DED)的靶点。使用CytoScape 3.9.0绘制并显示共享靶点之间的相互作用。进行基因本体论和京都基因与基因组百科全书通路分析,以阐明蛋白质-蛋白质相互作用网络中关键靶点的功能。通过使用AutoDock和PyMOL进行分子对接,确认AST与关键靶点之间的分子相互作用。使用GROMACS 2022.3进行分子动力学模拟。评估不同浓度AST对人角膜上皮细胞(hCEC)活力的影响。使用0.1%苯扎氯铵(BAC)建立实验性DED小鼠模型,并给动物口服100mg/kg/天的AST,持续7天。通过一系列诊断测试评估治疗效果,以评估干预后眼表状况。使用逆转录-聚合酶链反应(RT-PCR)、蛋白质免疫印迹法和免疫荧光染色等方法定量评估炎症和氧化应激水平。

结果

网络药理学表明,AST可能通过影响氧化还原信号通路和减少BAC引发的氧化应激来缓解DED。体内实验表明,与对照组相比,给予AST的小鼠整体状况有所改善。免疫荧光染色分析表明,AST处理的小鼠角膜组织中Keap1蛋白减少,Nrf2和HO-1蛋白显著增加。体外研究表明,AST在高渗(HS)条件下显著提高细胞活力并抑制活性氧的表达,从而保护人角膜上皮。

结论

AST能够保护小鼠免受BAC诱导的DED,减缓DED的进展,并减轻HS条件下hCEC细胞的氧化应激损伤。AST对DED的保护作用可能通过刺激Keap1-Nrf2/HO-1信号通路来实现。我们的研究结果表明,AST可能是一种有前途的DED治疗方法,为DED治疗提供了新的见解。

https://cdn.ncbi.nlm.nih.gov/pmc/blobs/979a/12205003/aa51fe88974e/AME2-8-1056-g013.jpg

文献AI研究员

20分钟写一篇综述,助力文献阅读效率提升50倍。

立即体验

用中文搜PubMed

大模型驱动的PubMed中文搜索引擎

马上搜索

文档翻译

学术文献翻译模型,支持多种主流文档格式。

立即体验