Suppr超能文献

基于噬菌体递送CRISPR相关转座酶用于靶向细菌编辑

Phage-based delivery of CRISPR-associated transposases for targeted bacterial editing.

作者信息

Roberts Avery, Adler Benjamin A, Cress Brady F, Doudna Jennifer A, Barrangou Rodolphe

机构信息

Department of Food, Bioprocessing and Nutrition Sciences, North Carolina State University, Raleigh, NC 27695.

Innovative Genomics Institute, University of California, Berkeley, CA 94720.

出版信息

Proc Natl Acad Sci U S A. 2025 Jul 29;122(30):e2504853122. doi: 10.1073/pnas.2504853122. Epub 2025 Jul 25.

Abstract

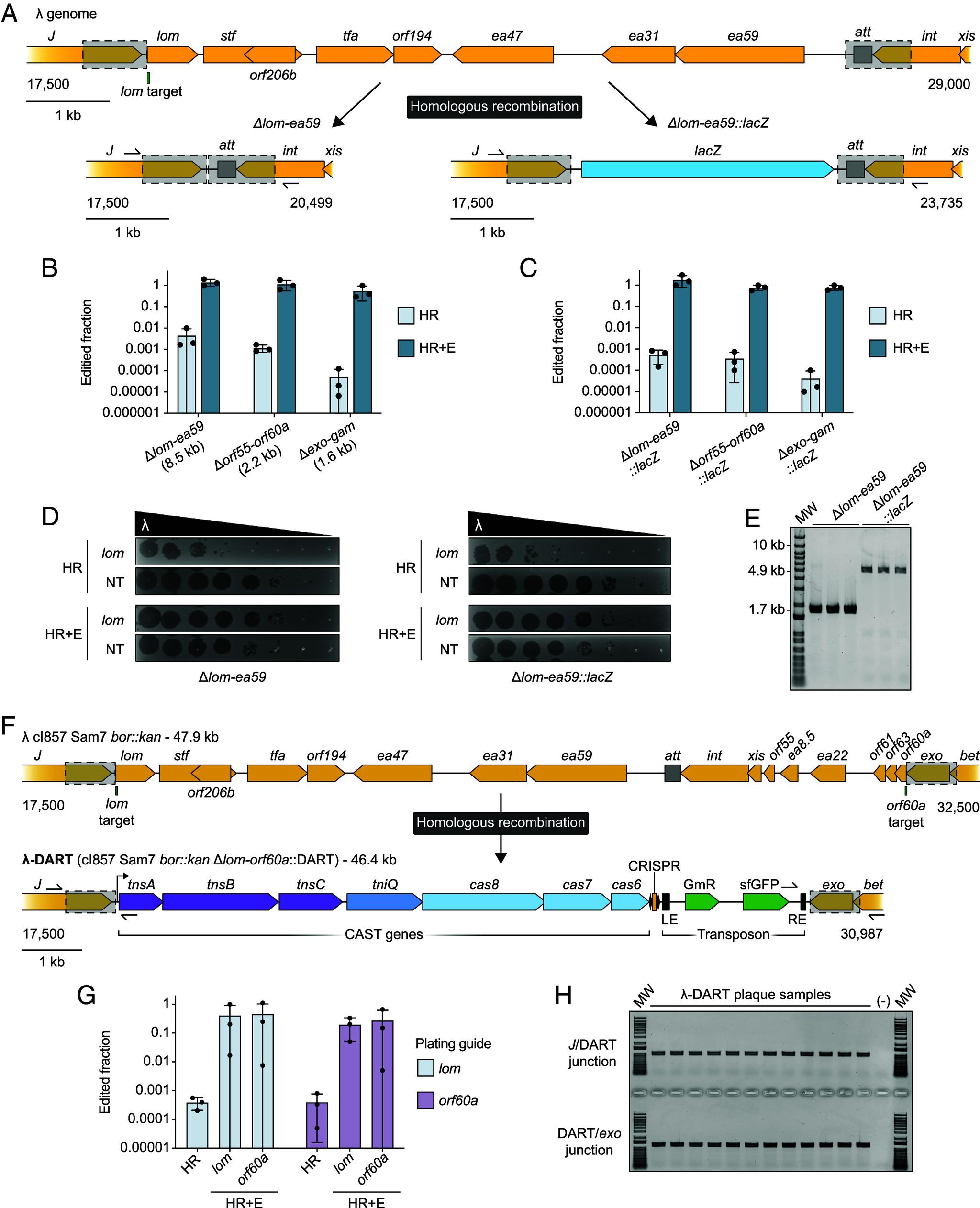
Phage λ, a well-characterized temperate phage, has been recently leveraged for bacterial genome editing by selectively delivering base editors into targeted bacterial species. We extend this concept by engineering phage λ to deliver CRISPR-guided transposases, accomplishing large insertions and targeted gene disruptions. To achieve this, we engineered phage λ using homologous recombination paired with Cas13a-based counterselection for precise phage modifications. Initially, we established the utility of Cas13a in phage λ by conducting minimal recoding edits, deletions, and insertions. Subsequently, we scaled up the engineering to embed the comprehensive DNA-editing CRISPR-Cas transposase (DART) system within the phage genome, creating λ-DART phages. These modified λ-DART phages were then employed to infect , generating CRISPR RNA-guided transposition events in the host genome. Applying our engineered λ-DART phages to monocultures and a mixed bacterial community comprising three genera led to efficient, precise, and specific gene knockouts and insertions in the targeted cells, achieving editing efficiencies surpassing 50% of the population. This research enhances phage-mediated genome editing by enabling efficient in situ gene integrations in bacteria, offering an avenue for further application in microbial community contexts. This scalable method enables flexible microbial genome editing in situ to manipulate the function and composition of diverse ecosystems.

摘要

噬菌体λ是一种特征明确的温和噬菌体,最近已被用于细菌基因组编辑,通过将碱基编辑器选择性地递送至目标细菌物种中。我们通过改造噬菌体λ来递送CRISPR引导的转座酶,实现大的插入和靶向基因破坏,从而扩展了这一概念。为实现这一点,我们利用同源重组结合基于Cas13a的反选择对噬菌体λ进行工程改造,以实现精确的噬菌体修饰。最初,我们通过进行最小限度的重新编码编辑、缺失和插入,确立了Cas13a在噬菌体λ中的效用。随后,我们扩大了工程规模,将全面的DNA编辑CRISPR-Cas转座酶(DART)系统嵌入噬菌体基因组中,创建了λ-DART噬菌体。然后使用这些经过改造的λ-DART噬菌体进行感染,在宿主基因组中产生CRISPR RNA引导的转座事件。将我们工程改造的λ-DART噬菌体应用于单一培养物和包含三个属的混合细菌群落,导致在目标细胞中高效、精确且特异性地敲除和插入基因,实现了超过50%群体的编辑效率。这项研究通过实现细菌中高效的原位基因整合,增强了噬菌体介导的基因组编辑,为在微生物群落环境中的进一步应用提供了一条途径。这种可扩展的方法能够在原位灵活地编辑微生物基因组,以操纵不同生态系统的功能和组成。

https://cdn.ncbi.nlm.nih.gov/pmc/blobs/f5fa/12318184/43c9f590f712/pnas.2504853122fig01.jpg

文献AI研究员

20分钟写一篇综述,助力文献阅读效率提升50倍。

立即体验

用中文搜PubMed

大模型驱动的PubMed中文搜索引擎

马上搜索

文档翻译

学术文献翻译模型,支持多种主流文档格式。

立即体验